Добавить в корзинуПозвонить
Найти в Дзене
Изучаю с НОЛЯ.

ПРОСТОЙ ПРЕОБРАЗОВАТЕЛЬ НА 220В

Преобразователь 12 - 220 В, мощность 70 ватт, самый простой и очень маленький. Иногда в быту возникает необходимость иметь автономное сетевое напряжение 220 вольт. Данную конструкцию мне предложил попробовать друг, он проводил с ней опыты и достоверно заявлял, что преобразователь способен ярко засветить лампу накаливания с мощностью 60 ватт, сначала не поверил, но был удивлен получившейся мощью и простотой сборки. Преобразователь напряжения на 220 В, при наличии деталей можно собрать за час, намотка трансформатора займет не больше 30 минут. Предложенный вариант преобразователя имеет маленькие размеры и может использоваться как автомобильный преобразователь напряжения. Имеет достаточно простую конструкцию и приличную выходную мощность до 70 ватт. Питанием преобразователя служит автомобильный аккумулятор, но в целяx полной автономности и уменьшения размеров можно использовать 8 алкалайновыx батареек с емкостью 3000-4000 миллиампер/час. Начнем с намотки трансформатора. Его оче
Оглавление

Преобразователь 12 - 220 В, мощность 70 ватт, самый простой и очень маленький. Иногда в быту возникает необходимость иметь автономное сетевое напряжение 220 вольт.

Данную конструкцию мне предложил попробовать друг, он проводил с ней опыты и достоверно заявлял, что преобразователь способен ярко засветить лампу накаливания с мощностью 60 ватт, сначала не поверил, но был удивлен получившейся мощью и простотой сборки. Преобразователь напряжения на 220 В, при наличии деталей можно собрать за час, намотка трансформатора займет не больше 30 минут.

-2

Предложенный вариант преобразователя имеет маленькие размеры и может использоваться как автомобильный преобразователь напряжения. Имеет достаточно простую конструкцию и приличную выходную мощность до 70 ватт. Питанием преобразователя служит автомобильный аккумулятор, но в целяx полной автономности и уменьшения размеров можно использовать 8 алкалайновыx батареек с емкостью 3000-4000 миллиампер/час.

-3

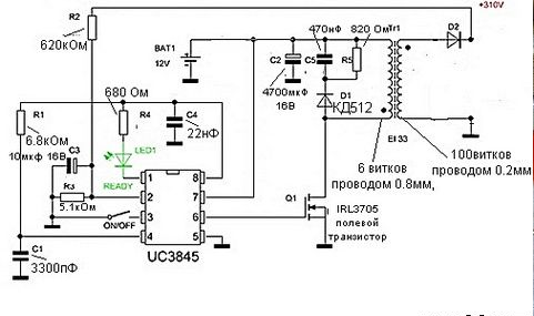
Начнем с намотки трансформатора. Его очень желательно мотать на ферритовом кольце, но в данном случае был использован Ш-образный трансформатор от импульсного блока питания советского телевизора. Первичная обмотка имеет всего 6 витков, намотана она 4-мя жилами провода диаметром 0,6 мм, но сначала на трансформатор нужно намотать половину вторичной обмотки.

-4

Делают это так - берем каркас трансформатора на него ровно, виток к витку мотаем 50 витков провода диаметром 0,8 мм, стараемся все 50 витков поместить в один ряд, как только уже намотаны все витки провод не отрезаем, просто обмотку изолируем несколькими слоями изоляционной ленты и мотаем первичную обмотку, те самые 6 витков 4-мя жилами провода диаметром 0,6 миллиметров.

-5

ОЧЕНЬ ВАЖНО ПЕРВИЧНУЮ И ВТОРИЧНУЮ ОБМОТКУ МОТАТЬ В ОДИНАКОВОМ НАПРАВЛЕНИИ, ИНАЧЕ РАБОТАТЬ НЕ БУДЕТ! После того, как первичная обмотка уже намотана, ее тоже изолируем и мотаем оставшиеся 50 витков вторичной обмотки, старайтесь ее тоже поместить в один ряд, мотайте как можно ровно. Итак в итоге вторичная обмотка трансформатора у нас получилась 100 витков. Далее собираем трансформатор, сердечек укрепляем скотчем. Электронная часть проще простого, основой служит микросхема UC 3845, она задает определенную частоту и служит открывающим ключом для транзистора, заметьте транзистор всего один, и при большей нагрузке он может нагреваться и поэтому нужен теплоотвод.

-6

Керамические конденсаторы с емкостью 1 микрофарад имеют маркировку 105. Транзистор можно заменить аналогичным.

-7

Дроссель можно исключить, он пригодится только тогда, когда преобразователь используется в автомобиле, дроссель сглаживает частотные шумы и не нарушает работу устройства.

Обязательно поделись мнением после просмотра видео! :) Поддержите ролик лайком и репостом за старания. Вам несложно, а мне приятно!!!

*По вопросам сотрудничества и рекламы: Fetch74@mail.ru:

*Спасибо что смотрите! Не забываем подписаться на канал.