Найти в Дзене

Основная задача механики (завершение)

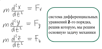
В предыдущей Статье мы получили из 2-го закона Ньютона систему уравнений для решения основной задачи механики материальной точки: (1) Причем, во второй системе мы понизили порядок дифференциальных уравнений (ДУ) (до 1-го), но при этом возросло их количество, что предпочтительней для решения ДУ (процедура решения ДУ называется их интегрированием). Теперь осталось решить систему ДУ 1-го порядка, причем, строки независимы, что сильно упрощает задачу – ведь достаточно разобраться с первой строкой в этой системе, остальные решаются аналогично. Мы уже знаем правило определение производной, знаем даже правило нахождения производной сложной функции. Дополним наши теоретические знания ещё одним правилом - настолько же важным, насколько и простым: производная – это линейная операция над функциями. Это значит, что Доказывается это из определения производной. Также из определения производной следует, что производная константы равна 0, а производная пропорциональной функции ви
Изображение из просторов Интернета
Изображение из просторов Интернета

В предыдущей Статье мы получили из 2-го закона Ньютона систему уравнений для решения основной задачи механики материальной точки: (1)

-2
-3

Причем, во второй системе мы понизили порядок дифференциальных уравнений (ДУ) (до 1-го), но при этом возросло их количество, что предпочтительней для решения ДУ (процедура решения ДУ называется их интегрированием).

Теперь осталось решить систему ДУ 1-го порядка, причем, строки независимы, что сильно упрощает задачу – ведь достаточно разобраться с первой строкой в этой системе, остальные решаются аналогично. Мы уже знаем правило определение производной, знаем даже правило нахождения производной сложной функции. Дополним наши теоретические знания ещё одним правилом - настолько же важным, насколько и простым: производная – это линейная операция над функциями. Это значит, что

-4

Доказывается это из определения производной. Также из определения производной следует, что производная константы равна 0, а производная пропорциональной функции вида f=at равна константе a:

-5

Аналогично вычисляем производную квадратичной функции:

-6

Пользуясь методом математической индукции, можно доказать общую формулу(правило) вычисления производной степенной функции, заодно сразу возьмем по тому же правилу и вторую производную:

-7

Как видно, каждое дифференцирование (взятие производной) понижает степень такой функции на 1. Заметьте, что поскольку a=const, его можно сразу выносить за знак производной – в полном соответствии с правилом линейности!

Казалось бы, эти формулы вычисления производной действуют «в обе стороны», но нет – мы же знаем, что производная константы равно 0, а значит по принципу линейности её можно добавить к любой функции и получить ту же производную! Поэтому обратная операция (интегрирование), всегда приводит к неопределенности на эту константу, и поэтому результат обратной операции назвали неопределённым интегралом и всегда записывают с учетом этой неопределенной константы:

-8

Таким образом, операция интегрирования для степенной функции повышает степень на 1, и нужно не забывать про (n+1) в знаменателе!

Теперь мы вооружены всеми необходимыми знаниями, чтобы решить основную задачу механики для очень важного случая - равноускоренных движений. Берём строки системы (1) и интегрируем их, с учетом a=const, а неопределенные константы по смыслу равны начальным значениям проекций скорости, что позволяет записать решение сразу в векторной форме: (2)

-9

Повторяя процедуру интегрирования уже для системы (2), пользуясь правилом вычисления интеграла от степенной функции, с учетом смысла констант интегрирования как начальных значений координат, получим: (3)

-10

Важный вывод: решение ДУ содержит столько констант интегрирования, каков его порядок. Скорость у нас входила в ДУ 1-го порядка, соответственно, для определенности решения нам понадобилась только 1(векторная) константа = начальная скорость v0. Координаты у нас входили в ДУ 2-го порядка, соответственно, для определенности решения нам понадобилась 2 (векторные) константы: начальной скорости v0 в момент t=0 и начальные координаты r0.

Подводя итог – у нас появилось универсальная система уравнений, которую можно применять для решения любых задач на равноускоренное движение: (4)

-11

В качестве примера рассмотрим задачу о бомбардировщике – на каком расстоянии от цели нужно сбрасывать бомбу? (сопротивление воздуха не учитываем):

-12

Как и всегда, исключение времени позволило получить уравнение траектории y=y(x):

-13

Эту систему (4) можно применять и для более интересных случаев движения в скрещеных силовых полях разной природы, например, электрон в электрическом и гравитационном полях, рельсотрон (ускорение проводника с током в магнитном поле) и даже плазменный электроракетный двигатель!

©ФизОбр, 2025-2026