Найти в Дзене

Числа переноса ионов в растворе электролита: связь с электрической проводимостью

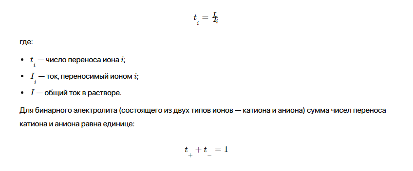
Числа переноса ионов — это важная характеристика электролитических растворов, отражающая вклад каждого иона в общий перенос электрического заряда при электролизе. Они тесно связаны с ионной проводимостью и определяют распределение тока между различными ионами в растворе. Число переноса иона (transport number, transference number) — это доля электрического тока, переносимая данным ионом в электролитическом растворе. Оно обозначается символом ttt с индексом, указывающим на ион (например, t+t_+t+​ для катиона и t−t_-t−​ для аниона). Математически число переноса иона определяется как отношение тока, переносимого данным ионом, к общему току в растворе: Электрическая проводимость раствора электролита обусловлена движением ионов под действием электрического поля. Каждый ион вносит вклад в общую проводимость, и этот вклад пропорционален концентрации и подвижности иона. На числа переноса ионов влияют несколько факторов: Числа переноса ионов имеют важное значение для понимания и прогнозирования
Оглавление

Общая информация

Числа переноса ионов — это важная характеристика электролитических растворов, отражающая вклад каждого иона в общий перенос электрического заряда при электролизе. Они тесно связаны с ионной проводимостью и определяют распределение тока между различными ионами в растворе.

Определение числа переноса

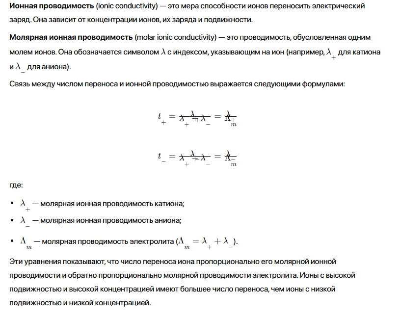
Число переноса иона (transport number, transference number) — это доля электрического тока, переносимая данным ионом в электролитическом растворе. Оно обозначается символом ttt с индексом, указывающим на ион (например, t+t_+t+​ для катиона и t−t_-t−​ для аниона).

Математически число переноса иона определяется как отношение тока, переносимого данным ионом, к общему току в растворе:

Связь с электрической проводимостью ионов

Электрическая проводимость раствора электролита обусловлена движением ионов под действием электрического поля. Каждый ион вносит вклад в общую проводимость, и этот вклад пропорционален концентрации и подвижности иона.

-2

Факторы, влияющие на числа переноса

На числа переноса ионов влияют несколько факторов:

  1. Размер, заряд и гидратация ионов влияют на их подвижность и, следовательно, на числа переноса. Меньшие и более слабо гидратированные ионы обычно имеют более высокую подвижность и большее число переноса.Природа ионов
  2. С увеличением концентрации электролита ионные взаимодействия усиливаются, что может приводить к изменению чисел переноса.Концентрация электролита
  3. Повышение температуры обычно увеличивает подвижность ионов и, как правило, приводит к выравниванию чисел переноса.Температура
  4. Вязкость и диэлектрическая проницаемость растворителя влияют на подвижность ионов и, следовательно, на числа переноса.Природа растворителя
  5. Наличие других ионов в растворе может влиять на подвижность рассматриваемых ионов и, следовательно, на числа переноса.Наличие других ионов

Значение чисел переноса

Числа переноса ионов имеют важное значение для понимания и прогнозирования электрохимических процессов. Они используются для:

  • Зная число переноса одного из ионов и общую проводимость электролита, можно рассчитать проводимость другого иона.Расчета ионных проводимостей
  • Числа переноса позволяют определить, какие ионы вносят основной вклад в перенос заряда при электролизе.Анализа электролиза
  • Числа переноса предоставляют информацию о подвижности и взаимодействиях ионов в растворе.Изучения транспортных свойств ионов
  • Числа переноса важны для оптимизации работы электрохимических устройств, таких как аккумуляторы и топливные элементы.Разработки электрохимических устройств

Методы определения чисел переноса

Существует несколько методов определения чисел переноса ионов:

  1. Основан на измерении изменения концентрации электролита вблизи электродов после электролиза.Метод Хитторфа (Hittorf method)
  2. Основан на измерении скорости перемещения границы между двумя растворами электролитов.Метод движущейся границы (Moving boundary method)
  3. Основан на измерении электродвижущей силы (ЭДС) концентрационного элемента с переносом.ЭМП метод (EMF method)

Заключение

Числа переноса ионов являются важной характеристикой электролитических растворов, отражающей вклад каждого иона в перенос электрического заряда. Они тесно связаны с ионной проводимостью и зависят от различных факторов, таких как природа ионов, концентрация электролита, температура и природа растворителя. Знание чисел переноса необходимо для понимания и прогнозирования электрохимических процессов и для разработки электрохимических устройств.