Добавить в корзинуПозвонить
Найти в Дзене

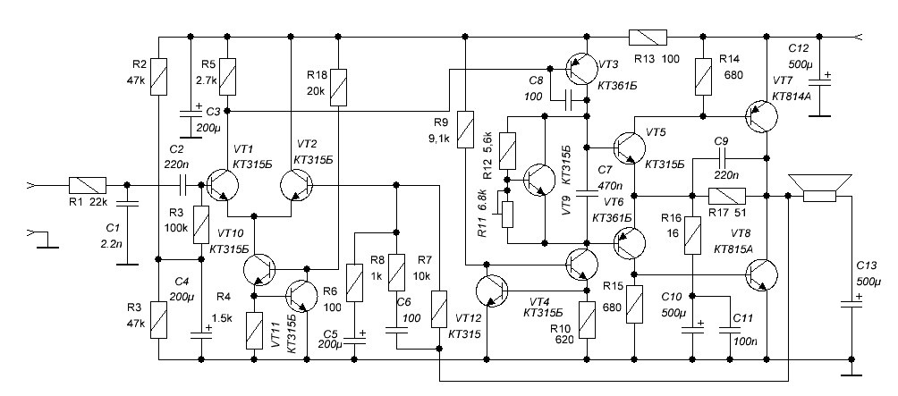
УЗЧ для радиоприемника с автономным питанием.

Данный УЗЧ разработан на основе УЗЧ радиоприемника Турист-214(314),
который имеет хорошие отзывы. Отличие схемотехники УЗЧ этого
радиоприемника от схемотехники УЗЧ многих остальных - применение
в выходном каскаде включения транзисторов по схеме с общим эмиттером
и наличие усиления в выходном каскаде, что позволяет получить большую мощность при том же напряжении питания.
Коэффициент усиления выходного каскада: Кu = (R17 + R16)/R16
Коэффициент усиления усилителя: Кu = (R7 + R6)/R6 = 100
Радиоприемник Турст-314 был разработан в советское время, когда
транзисторы были дорогими и на их числе экономили. Сейчас транзисторы широкого применения дешевые, поэтому снижать их число в ущерб качества и эксплуатационных свойств не имеет смысла. Поэтому в схему добавлены два
источника тока - на VT10, VT11 и VT12, VT4. Это позволяет сохранить режимы работы транзисторов при широм изменении напряжения питания. По расчетам, усилитель должен работать при снижении напряжения питания до 3 В и м

Данный УЗЧ разработан на основе УЗЧ радиоприемника Турист-214(314),
который имеет хорошие отзывы. Отличие схемотехники УЗЧ этого
радиоприемника от схемотехники УЗЧ многих остальных - применение
в выходном каскаде включения транзисторов по схеме с общим эмиттером
и наличие усиления в выходном каскаде, что позволяет получить большую

мощность при том же напряжении питания.
Коэффициент усиления выходного каскада: Кu = (R17 + R16)/R16
Коэффициент усиления усилителя: Кu = (R7 + R6)/R6 = 100
Радиоприемник Турст-314 был разработан в советское время, когда
транзисторы были дорогими и на их числе экономили. Сейчас транзисторы широкого применения дешевые, поэтому снижать их число в ущерб качества

и эксплуатационных свойств не имеет смысла. Поэтому в схему добавлены два
источника тока - на VT10, VT11 и VT12, VT4. Это позволяет сохранить режимы работы транзисторов при широм изменении напряжения питания. По расчетам,

усилитель должен работать при снижении напряжения питания до 3 В и менее. Настройка сводится к установке небольшого тока через выходные транзисторы - - доли миллиампер - резистором R11. Для экономии питания можно оставить эти транзисторы закрытыми - на пороге открытия. В этом случае не будет увеличиваться ток покоя при повышении температуры транзисторов. При необходимости подбором сопротивления резисторов R2, R3 на выходе установить напряжение, равное половине напряжения источника питания. С6, С8 - конденсаторы частотной коррекции. Возможно, их придется подобрать. Усилитель не собирался и не испытывался. Поэтому рекомендуется для экспериментов радиолюбителям, имеющим осциллограф и генератор ЗЧ. В свое время собирал УЗЧ Радио 1993 N'9 - высококачественный автомобильный УМЗЧ. Половину схемы - не мост. УЗЧ имеет похожую схемотехнику, но на входе применен ОУ. Собрал 2 шт. Питание 9 В. Звучанием остался доволен.

Напряжение питания усилителя - 5...9 В.
Выходная мощность при напряжении питания 9 В - 0,95 Вт на нагрузке 8 Ом.
- 1,9 Вт на нагрузке 4 Ом.

Ток в режиме покоя - 3... 4 mA