Добавить в корзинуПозвонить
Найти в Дзене
#IAMG!

Вариабельность длины фолликулярной и лютеиновой фаз у здоровых женщин

Немного теории: Менструальный цикл состоит из трех фаз: Менструальный цикл начинается с менструального кровотечения (менструации), который определяет первый день фолликуляной фазы.
Цель исследования:
Изучение изменчивости длительности фолликулярной (ФФ) и лютеиновой фазы (ЛФ) менструального цикла у здоровых женщин с нормальной овуляцией. Методы: Ограничения: Основные результаты: Изменчивость фаз цикла: Нарушения овуляции: Влияние возраста: Выводы: Значение исследования:
Результаты подчеркивают важность учета изменчивости фаз цикла для понимания репродуктивного здоровья женщин и планирования беременности.

Немного теории:

Менструальный цикл состоит из трех фаз:

  1. фолликулярная (до выхода яйцеклетки) (13-14 дней);
  2. овуляторная (выход яйцеклетки) (16-32 часов);
  3. лютеиновая (после выхода яйцеклетки) (14 дней).

Менструальный цикл начинается с менструального кровотечения (менструации), который определяет первый день фолликуляной фазы.

Цель исследования:

Изучение изменчивости длительности фолликулярной (ФФ) и лютеиновой фазы (ЛФ) менструального цикла у здоровых женщин с нормальной овуляцией.

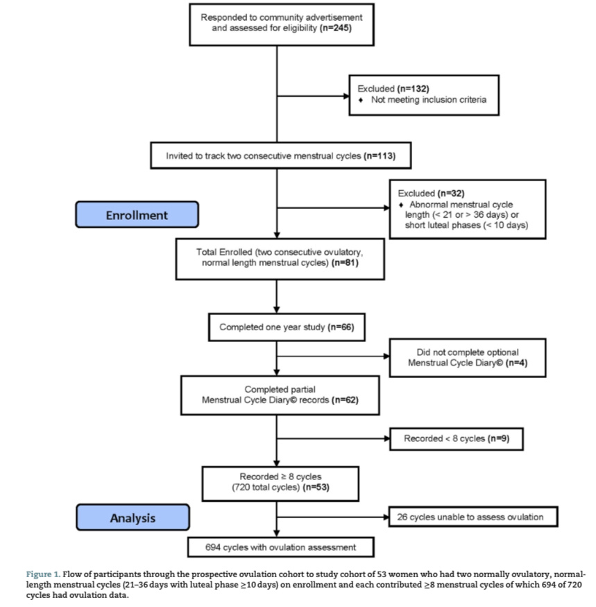
График 1: Дизайн исследования
График 1: Дизайн исследования

Методы:

  • В исследовании участвовали 53 здоровые женщины в возрасте 21–41 года с нормальным индексом массы тела (ИМТ) и регулярными менструальными циклами (21–36 дней).
  • Участницы ежедневно записывали базальную температуру, физическую активность и другие данные в дневнике менструального цикла.
  • Использовался метод количественного анализа базальной температуры (QBT®) для определения длительности ФФ и ЛФ.
  • Исследование длилось 1 год, в течение которого анализировались 694 цикла.

Ограничения:

  • Небольшой размер выборки и преобладание белых женщин.
  • Исключение женщин с ИМТ >25, что может повлиять на обобщение результатов.

Основные результаты:

Изменчивость фаз цикла:

  • Фолликулярная фаза (ФФ) оказалась более изменчивой, чем лютеиновая фаза (ЛФ).
  • Средняя длительность цикла составила 28,1 дня, ФФ — 17,6 дней, ЛФ — 10,9 дней.
  • У каждой женщины вариабельность ФФ была выше, чем ЛФ (5,2 дня против 3,0 дней).

Нарушения овуляции:

  • У 55% женщин наблюдались короткие ЛФ (<10 дней), а у 17% — ановуляторные циклы.
  • У женщин с ановуляторными циклами вариабельность ФФ и ЛФ была выше, чем у женщин с нормальной овуляцией.

Влияние возраста:

  • С возрастом длительность ФФ уменьшалась на 0,152 дня за каждый год.
График 4: Вариабильность между женщинами с овуляторным циклом и ановуляторным
График 4: Вариабильность между женщинами с овуляторным циклом и ановуляторным

Выводы:

  • Фолликулярная фаза более изменчива, чем лютеиновая, даже у женщин с нормальными циклами.
  • Лютеиновая фаза не всегда стабильна и может варьироваться, что важно учитывать при планировании беременности.
  • Субклинические нарушения овуляции (короткие ЛФ и ановуляция) встречаются чаще, чем предполагалось, и могут быть связаны с физиологическими и психосоциальными факторами.

Значение исследования:
Результаты подчеркивают важность учета изменчивости фаз цикла для понимания репродуктивного здоровья женщин и планирования беременности.

-4