Найти в Дзене
PRACTICAL ELECTRONICS

Парафазное регулирование тембра

В отличие от широко распространённой схемы Баксандалла (датируемой 1952 годом!), основанной на фильтрах первого порядка, парафазный регулятор тембра снабжён более крутыми фильтрами НЧ/ВЧ и поэтому обеспечивает регулировку с более высокой крутизной спада или подъёма АЧХ. Основой для схемы, предлагаемой в этой публикации, послужила статья в журнале «Elektor Electronics» № 7-8/2006 «Paraphase Tone Control». Напряжение питания – ±15 В;
Ток потребления – 8 мА;
Номинальное входное напряжение - 1 В;
Регулировка:
на 20 Гц: +13,1 дБ макс., -6,9 дБ мин;
на 20 кГц - +12,2 дБ макс., -7,6 дБ мин;
Коэффициент передачи при среднем положении регуляторов – 2.38;
THD (1 кГц) – 0,002%. Ёмкостной сумматор на конденсаторах С8 и С6 восстанавливает низкочастотную и высокочастотную части спектра звукового сигнала, а их соотношение можно регулировать потенциометрами регулятора тембра ВЧ R8 и тембра НЧ R1. Буферные усилители DA1.4 и DA1.3 компенсируют ослабление уровней сигнала, вызванное пассивными фильтрам
Оглавление

Особенности регулятора

В отличие от широко распространённой схемы Баксандалла (датируемой 1952 годом!), основанной на фильтрах первого порядка, парафазный регулятор тембра снабжён более крутыми фильтрами НЧ/ВЧ и поэтому обеспечивает регулировку с более высокой крутизной спада или подъёма АЧХ.

Основой для схемы, предлагаемой в этой публикации, послужила статья в журнале «Elektor Electronics» № 7-8/2006 «Paraphase Tone Control».

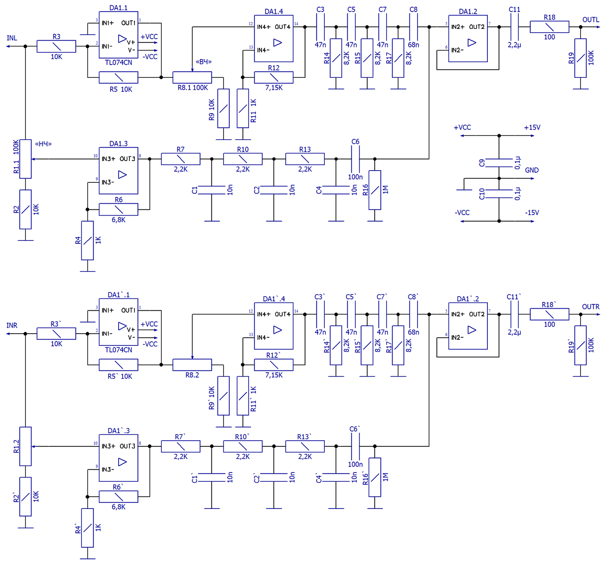
Схема электрическая

Схема электрическая принципиальная парафазного регулятора тембра
Схема электрическая принципиальная парафазного регулятора тембра

Технические характеристики:

Напряжение питания – ±15 В;
Ток потребления – 8 мА;
Номинальное входное напряжение - 1 В;
Регулировка:
на 20 Гц: +13,1 дБ макс., -6,9 дБ мин;
на 20 кГц - +12,2 дБ макс., -7,6 дБ мин;
Коэффициент передачи при среднем положении регуляторов – 2.38;
THD (1 кГц) – 0,002%.

Ёмкостной сумматор на конденсаторах С8 и С6 восстанавливает низкочастотную и высокочастотную части спектра звукового сигнала, а их соотношение можно регулировать потенциометрами регулятора тембра ВЧ R8 и тембра НЧ R1.

Буферные усилители DA1.4 и DA1.3 компенсируют ослабление уровней сигнала, вызванное пассивными фильтрами, и вместе с повторителем DA1.2 обеспечивают развязку от входных/выходных сопротивлений источников и приемников сигнала.

Инвертор DA1.1 согласует фазы сигнала с выходов ФНЧ и ФВЧ с тем, чтобы суммарный сигнал в средних положениях регуляторов R8 и R1 был «ровным» в амплитудно и фазочастотном представлении.

На следующем рисунке изображены АЧХ устройства в разных крайних и среднем положении регуляторов. На частоте 20 Гц диапазон регулировки тембра составляет от -6,9 до +13,1 дБ, на частоте 20 кГц от -7,6 до +12,2 дБ, коэффициент гармоник при входном сигнале 1 В на частоте 1 кГц равен 0,002%, потребляемый ток – не более 8 мА.

-3

Печатная плата для двухканального (стерео) варианта схемы показана в конце статьи. Переменные резисторы регулировки тембра, используемые в конструкции – сдвоенные для монтажа на печатную плату – RK-1233G1.

Печатная плата для схемы парафазного регулятора тембра
Печатная плата для схемы парафазного регулятора тембра