Добавить в корзинуПозвонить
Найти в Дзене
Старый радио любитель

Еще раз о 4046.

В комментариях к статье о широкодиапазонном генераторе импульсов мне посоветовали обратить внимание на микросхему CD4046. С этой микросхемой я уже делал лабораторную работу, но, копаясь в своих запасах, наткнулся на старшую сестричку этой микросхемы - 74НС4046. Она отличается более высокой частотой генерации (17 мГц вместо 1,7 Мгц). Начальный импульс в свое время дала мне статья " Генератор плавного диапазона на цифровой микросхеме " в журнале "Радиконструктор" №11 за 2015 год. В этой конструкции автор, А. Иванов, предлагает регулировать частоту импульсов изменением потенциала на выводе 9 микросхемы. В своей лабораторной работе я установил, что это делать лучше изменяя емкость С3. Кроме того, изменение сопротивления резистора R6 позволяет в широких пределах менять частоту импульсов, форма которых на выводе 4 до частот, выше 10 МГц представляет собой меандр. Выше форма импульсов изменяется. Следует отметит, что форму импульсов лучше всего просматривать непосредственно на выводе 4 или че

В комментариях к статье о широкодиапазонном генераторе импульсов мне посоветовали обратить внимание на микросхему CD4046. С этой микросхемой я уже делал лабораторную работу, но, копаясь в своих запасах, наткнулся на старшую сестричку этой микросхемы - 74НС4046. Она отличается более высокой частотой генерации (17 мГц вместо 1,7 Мгц).

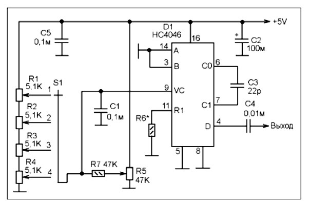
Начальный импульс в свое время дала мне статья " Генератор плавного диапазона на цифровой микросхеме " в журнале "Радиконструктор" №11 за 2015 год.

Рис. 1. Из журнала "Радиконструктор" №11 за 2015 год.
Рис. 1. Из журнала "Радиконструктор" №11 за 2015 год.

В этой конструкции автор, А. Иванов, предлагает регулировать частоту импульсов изменением потенциала на выводе 9 микросхемы. В своей лабораторной работе я установил, что это делать лучше изменяя емкость С3. Кроме того, изменение сопротивления резистора R6 позволяет в широких пределах менять частоту импульсов, форма которых на выводе 4 до частот, выше 10 МГц представляет собой меандр. Выше форма импульсов изменяется.

Следует отметит, что форму импульсов лучше всего просматривать непосредственно на выводе 4 или через конденсатор большой емкости. Если вы попробуете посмотреть ее, подключив к выводу 4 конденсатор, то форма импульсов сглаживается.

Эксперимент с 74НС4046 я начал вот с такой схемы.

Рис. 2.
Рис. 2.

Потенциал на выводе 9 я стабилизировал цепочкой диодов 1N4148, включенных в прямом направлении (можно взять любые кремниевые диоды, например, КД503, КД522). Вывод 11 заблокирован по переменному току керамическим конденсатором С4.

Рис. 3.
Рис. 3.

Форма сигнала была вот такой:

Рис. 3.
Рис. 3.
Рис. 4.
Рис. 4.
Рис. 5.
Рис. 5.

При разных емкостях конденсатора постоянной емкости, который включался вместо С7 с помощью резистора R3 можно было изменять частоту в пределах:

Рис. 6.
Рис. 6.
Рис. 7.
Рис. 7.

Спектр выглядит, как и положено меандру: основная частота в районе 4,9 МГц и третья гармоника в районе 14,7 Мгц.

Я попробую испытать такой генератор в качестве ГПД на частоту в районе 5 - 6 МГц . Частота около 5 МГц у меня получилась, когда я параллельно своему маленькому КПЕ я подключил трубчатые керамические конденсаторы серого цвета (68 пФ) и голубого цвета (24 пФ), также керамический подстроечник 2-10 пФ.

Стабильность была достаточной для CW и SSB, особенно если учитывать, что ее можно улучшить, подобрав конденсаторы по ТКЕ, а также подключив вместо подстроечного резистора R3 постоянный после предварительной установки частоты.

Рис. 8.
Рис. 8.

Мне открылся еще один интересный факт: оказывается. что использовать дифференциальный конденсатор не обязательно. Можно подключать конденсаторы от вывода 6 на общий провод. Но при этом менялась скважность импульсов.

Рис. 9.
Рис. 9.

Чтобы получить меандр я добавил D-триггер на микросхеме 74АС74.

Рис. 10.
Рис. 10.

На выходе получился меандр.

Рис. 11.
Рис. 11.

Думаю, теперь осталось просто проверить все в деле.

Всем здоровья и успехов!