Найти в Дзене

Тёплые, ламповые часы.

Этому проекту уже, наверное, лет 7-8. Однажды ко мне с вопросом - "А можешь мне часы сделать, на лампах?" - обратился мой братишка. Я подумал, а почему бы и нет и погрузился в работу.

Был ряд требований:

- часы;

- календарь;

- простенькие игры, уже и не помню какие;

- RGB подсветка;

- аккумулятор;

- управление через Bluetooth.

На тот момент подходящих конструкций в интернете не нашлось, поэтому решил делать разработку "с нуля".

-2

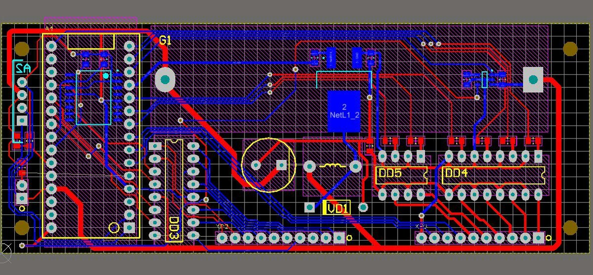
Первым делом рисуем схему и трассируем печатную плату. В моем конструктиве их будет 2 - плата управления и плата индикации.

-3

Трассировал в Altium, он позволяет заодно выгрузить 3D модель.

На плате управления размещается ардуина - мозг часов, микросхема RTC, генератор напряжения для ламп, аккумулятор со схемой зарядки, разъёмы для Bluetooth модуля и кнопок управления.

На плате индикации размещались сами лампы и светодиоды подсветки ламп.

-4

Платы заказал в Новосибирске и пока их делали, приехали лампы.

-5

А через время были готовы и сами платы.

Проверка генератора напряжения
Проверка генератора напряжения

И началась длительная череда написания софта, отладки и дымтестов:)

Бутерброд в сборе
Бутерброд в сборе

-8

А это уже первый осознанный запуск:)

К сожалению, фото с выносным пультом, аккумулятором и Bluetooth модулем не сохранились.

Так как прямоты моих рук зачастую не хватает для красивостей, собранная начинка отправилась для дальнейшего корпусирования к братишке:)

-9

-10

Вот такие классные часики получились в итоге. Декоративные колечки из бронзы на лампы выточил папа на токарном.