Добавить в корзинуПозвонить
Найти в Дзене
Изучаю с НОЛЯ.

СХЕМА АУДИО КОМПРЕССОРА

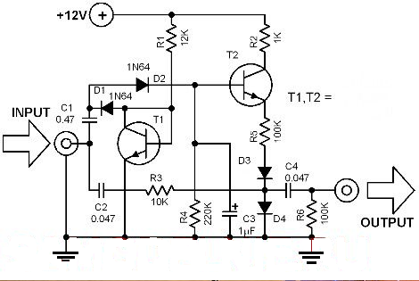
Во многих звуковых устройствах, регулировка и поддерживание выходного аудио сигнала на постоянном уровне является очень важным. Такое звуковое, или чаще всего голосовое регулирование часто применяется в домофонных устройствах, светомузыках, приборах автоматики или телефонных системах. Такой компрессор-регулятор уровня не должен быть очень сложным дорогими, ведь по сути требуется лишь пару транзисторов, чтоб реализовать данный эффект. Компрессор - своеобразный сжиматель сигнала по амплитуде. Схема, размещенная здесь, сочетает в себе простой дизайн и недорогие детали. Этот простой аудио компрессор использует прямолинейный метод стабилизации для постоянного контроля амплитуды выходного сигнала. В отличие от других распространенных методов, где выход используется для регулирования входного сигнала через цепь АРУ, выходной сигнал этой цепи регулируется входным сигналом. Этот метод упрощает общий вид. А транзистор Т2 работает в качестве единственного активного компонента в схеме
Оглавление

Во многих звуковых устройствах, регулировка и поддерживание выходного аудио сигнала на постоянном уровне является очень важным. Такое звуковое, или чаще всего голосовое регулирование часто применяется в домофонных устройствах, светомузыках, приборах автоматики или телефонных системах. Такой компрессор-регулятор уровня не должен быть очень сложным дорогими, ведь по сути требуется лишь пару транзисторов, чтоб реализовать данный эффект. Компрессор - своеобразный сжиматель сигнала по амплитуде.

Схема принципиальная

Схема, размещенная здесь, сочетает в себе простой дизайн и недорогие детали. Этот простой аудио компрессор использует прямолинейный метод стабилизации для постоянного контроля амплитуды выходного сигнала. В отличие от других распространенных методов, где выход используется для регулирования входного сигнала через цепь АРУ, выходной сигнал этой цепи регулируется входным сигналом. Этот метод упрощает общий вид. А транзистор Т2 работает в качестве единственного активного компонента в схеме.

Печатная плата

-2
-3

Такой компрессор функционирует очень хорошо в системах селекторной связи, СДА или в радиолюбительских приемопередатчиках. Он также может использоваться в системах оповещения или приборах для управления светом по звуку.

Обязательно поделись мнением после просмотра видео! :) Поддержите ролик лайком и репостом за старания. Вам несложно, а мне приятно!!!

*По вопросам сотрудничества и рекламы: Fetch74@mail.ru:

*Спасибо что смотрите! Не забываем подписаться на канал.