Найти в Дзене
МЕДАЛИСТ

8 класс. Алгебра 🔖 Неравенства с квадратным трехчленом. Двойные неравенства. Самостоятельная работа✍

Для решения данных заданий нам потребуются первые три пункта из общего алгоритма. ДАНО: 2<b<6 1) b:2 (все элементы неравенства 2<b<6 делим на 2): 2:2 ❓ b:2 ❓ 6:2 1< b:2< 3 2) b-6 (у всех элементов неравенства 2<b<6 вычитаем 6): 2-6 ❓ b-6 ❓ 6-6 -4 < b-6 < 0 3) 2b+5 (все элементы неравенства 2<b<6 умножаем на 2 и прибавляем 5): 2*2+5 ❓ 2b+5 ❓ 2*6+5 9 < 2b+5 < 17 4) 4-b (4 минус все элементы неравенства 2<b<6): 4-2 ❓ 4-b ❓ 4-6 2 ❓ 4-b ❓ -2 (❗ПОЯВИЛСЯ МИНУС❗) при появлении минуса, цифровые значения меняются местами: -2 < 4-b < 2 или знаки меняются на обратные: 2 > 4-b > -2 Обозначим знак корня так: ✔ ДАНО: 2,6 < ✔7 < 2,7 1) 3✔7 (все элементы неравенства 2,6 < ✔7 < 2,7 умножаем на 3): 3*2,6 ❓ 3✔7 ❓ 3*2,7 7,8 < 3✔7 < 8,1 2) -2✔7 (все элементы неравенства 2,6 < ✔7 < 2,7 умножаем на -2): -2*2,6 ❓ -2*✔7 ❓ -2*2,7 -5,2 ❓ -2✔7 ❓ - 5,4 при появлении минуса, значения меняются местами: -5,4 < -2✔7 < -5,2 или знаки меняются на обратные: -5,2 > -2✔7 > -5,4 3) ✔7+1,3 (ко всем элементам нер
Оглавление
Задание
Задание

ОБЩИЙ АЛГОРИТМ РЕШЕНИЯ❗

МЕДАЛИСТ
МЕДАЛИСТ

Для решения данных заданий нам потребуются первые три пункта из общего алгоритма.

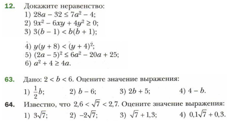
№12

Задание
Задание

№63

ДАНО: 2<b<6

1) b:2 (все элементы неравенства 2<b<6 делим на 2):

2:2 ❓ b:2 ❓ 6:2

1< b:2< 3

2) b-6 (у всех элементов неравенства 2<b<6 вычитаем 6):

2-6 ❓ b-6 ❓ 6-6

-4 < b-6 < 0

3) 2b+5 (все элементы неравенства 2<b<6 умножаем на 2 и прибавляем 5):

2*2+52b+52*6+5

9 < 2b+5 < 17

4) 4-b (4 минус все элементы неравенства 2<b<6):

4-2 ❓ 4-b ❓ 4-6

2 ❓ 4-b ❓ -2 (❗ПОЯВИЛСЯ МИНУС❗)

при появлении минуса, цифровые значения меняются местами:

-2 < 4-b < 2

или знаки меняются на обратные:

2 > 4-b > -2

№64

Обозначим знак корня так: ✔

ДАНО: 2,6 < ✔7 < 2,7

1) 3✔7 (все элементы неравенства 2,6 < ✔7 < 2,7 умножаем на 3):

3*2,6 ❓ 3✔7 ❓ 3*2,7

7,8 < 3✔7 < 8,1

2) -2✔7 (все элементы неравенства 2,6 < ✔7 < 2,7 умножаем на -2):

-2*2,6 ❓ -2*✔7 ❓ -2*2,7

-5,2 ❓ -2✔7 ❓ - 5,4

при появлении минуса, значения меняются местами:

-5,4 < -2✔7 < -5,2

или знаки меняются на обратные:

-5,2 > -2✔7 > -5,4

3) ✔7+1,3 (ко всем элементам неравенства 2,6 < ✔7 < 2,7 прибавляем 1,3):

2,6+1,3 ❓ ✔7+1,3 ❓ 2,7+1,3

3,9 < ✔7+1,3 < 4

4) 0,1✔7+0,3 (все элементы неравенства 2,6 < ✔7 < 2,7 умножаем на 0,1 и прибавляем 0,3):

0,1*2,6+0,30,1✔7+0,30,1*2,7+0,3

0,56 < 0,1✔7+0,3 < 0,57

МЕДАЛИСТ

8 класс. Алгебра 🔖 №633(д,е), №634(д,е)✍

8 класс. Алгебра 🔖 ОГЭ, ЕГЭ📖 Контрольная работа. Квадратные уравнения. Разложение квадратного трехчлена на множители ✍

8 класс. Алгебра 🔖 ОГЭ, ЕГЭ📖 Разложение квадратного трехчлена на множители. Правила коэффициентов. Свойства степени. №617, №618, №619✍

8 класс. Алгебра 🔖 ОГЭ, ЕГЭ 📖Квадратные уравнения: №25.5; №25.6; №25.7; №25.8✍

8 класс. Алгебра🔖 ОГЭ, ЕГЭ📖 Квадратные уравнения❗ №532✍

8 класс. Алгебра🔖 ОГЭ, ЕГЭ📖 Радикалы ✔ №423(б,г,е,), №425, №426(г,д,е), 485(а,б)✍

8 класс. Алгебра🔖 ОГЭ, ЕГЭ📖 Радикалы ✔ Контрольная работа ✍

8 класс. Алгебра🔖 ОГЭ, ЕГЭ📖 Решаем задачи. Действия с дробными числами. №198, №199 ✍

8 класс. Алгебра🔖 ОГЭ, ЕГЭ📖 Арифметический квадратный КОРЕНЬ✔ №362(б,г,е), №363, №324, №325✍

8 класс. Алгебра🔖 ОГЭ, ЕГЭ📖 Арифметический квадратный КОРЕНЬ✔ №316, №318, №360✍

8 класс. Алгебра🔖 ОГЭ, ЕГЭ📖 Арифметический квадратный КОРЕНЬ✔ №400, №403

8 класс. Алгебра🔖 ОГЭ, ЕГЭ📖 Арифметический квадратный КОРЕНЬ ✔ №370, №378, №379✍

8 класс. Алгебра🔖 ОГЭ, ЕГЭ📖 Арифметический квадратный КОРЕНЬ ✔ №292, №297(в,г), №302, №367(ж,з)✍

8 класс. Алгебра🔖 ОГЭ, ЕГЭ📖 ❗МОДУЛЬ❗ №310 ✍

8 класс. Алгебра🔖 ОГЭ, ЕГЭ📖 №326, №344✍ Трехэтажные дроби❓❗😯

8 класс. Алгебра🔖 ОГЭ, ЕГЭ📖 Натуральные, целые, рациональные, иррациональные, действительные числа. № 268-271✍

Спасибо, что заглянули на наш канал! 👍 Ждем Вас снова! Лайк?🙏