Найти в Дзене

Это судьба! или Пересечения родов через поколения

Изучая те или иные родовые ветки, периодически встречаюсь с тем, что фамилии в роду пересекаются друг с другом по несколько раз. Например, у меня в древе Стародубовы и Трубниковы в разные времена женятся друг на друге или Стародубовы и Ковылины, Смольяковы и Ненашевы и т.д. На самом деле тут нет ничего удивительного, ведь все эти фамилии более 200 лет жили бок о бок в одной деревне, а потом практически таким же составом переселились в Ребриху Алтайского края. Поэтому крепко перемешались между собой. Уже и не разберешь. Есть даже такие персоны, которые могут быть мне одновременно каким-нибудь пра(6)дедом и семиюродным дядей, потому что он есть и в той, и в другой ветках. Сейчас я подробно копаю Чешуиных в Марий Эл, которые жили в починке Видякино около 200 лет, и тоже начинаю находить такие пересечения с другими фамилиями деревни: Видякины, Блиновы, Шаровы. Что касается ветки Мотовиловых, то у них пока не было таких пересечений в роду. Но там у меня и мало известно женских фамилий, по

Изучая те или иные родовые ветки, периодически встречаюсь с тем, что фамилии в роду пересекаются друг с другом по несколько раз. Например, у меня в древе Стародубовы и Трубниковы в разные времена женятся друг на друге или Стародубовы и Ковылины, Смольяковы и Ненашевы и т.д.

На самом деле тут нет ничего удивительного, ведь все эти фамилии более 200 лет жили бок о бок в одной деревне, а потом практически таким же составом переселились в Ребриху Алтайского края. Поэтому крепко перемешались между собой. Уже и не разберешь. Есть даже такие персоны, которые могут быть мне одновременно каким-нибудь пра(6)дедом и семиюродным дядей, потому что он есть и в той, и в другой ветках.

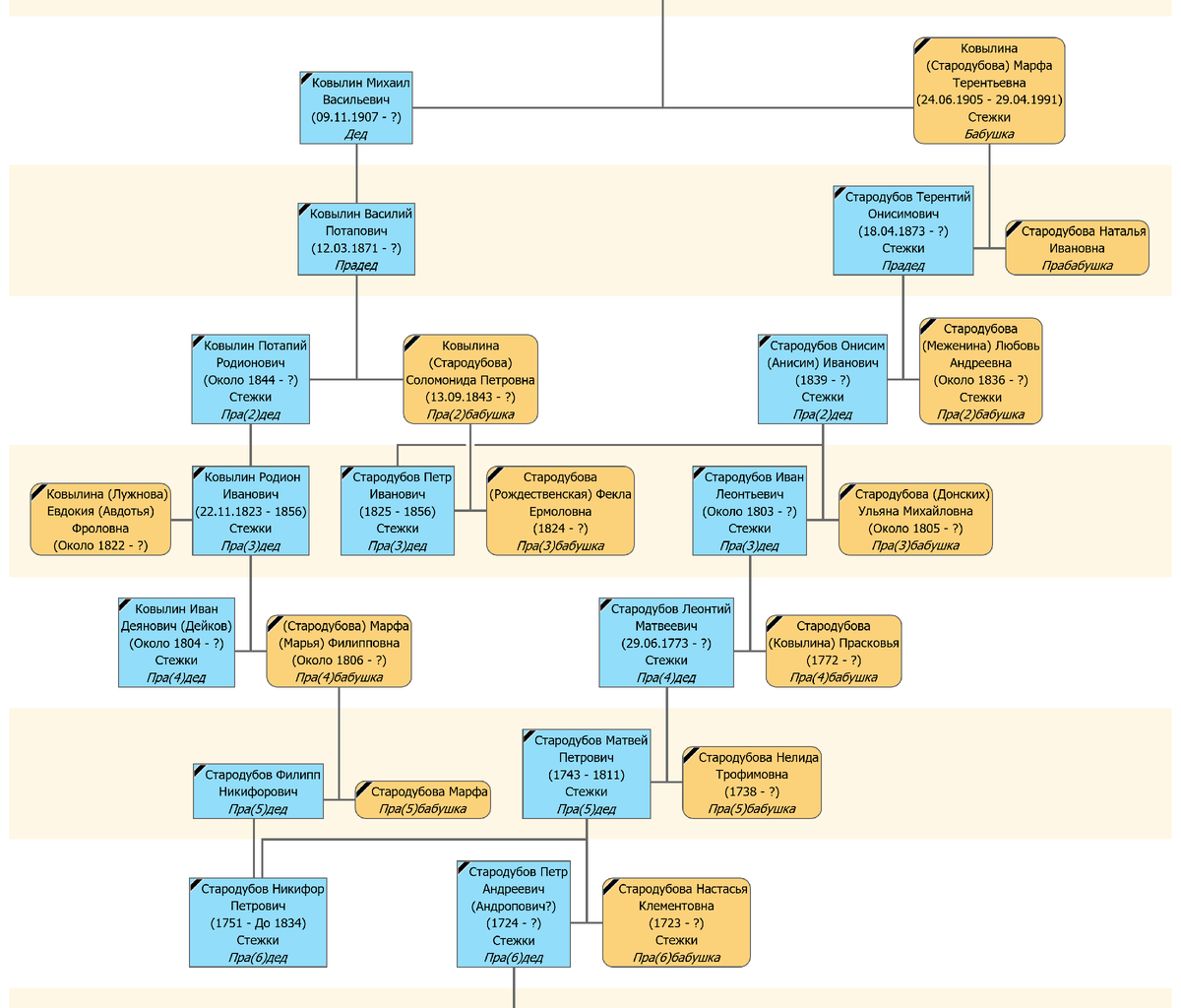
Тут Стародубовы и Ковылины четырежды пересекаются по одной ветке:)
Тут Стародубовы и Ковылины четырежды пересекаются по одной ветке:)
А тут Трубниковы роднятся со Стародубовыми и Смольяковыми. А сын Петра и Ефимии породнился сразу с двумя фамилиями - и с Ненашевыми, и с Юдаковыми. Перевыолнил план)
А тут Трубниковы роднятся со Стародубовыми и Смольяковыми. А сын Петра и Ефимии породнился сразу с двумя фамилиями - и с Ненашевыми, и с Юдаковыми. Перевыолнил план)

Сейчас я подробно копаю Чешуиных в Марий Эл, которые жили в починке Видякино около 200 лет, и тоже начинаю находить такие пересечения с другими фамилиями деревни: Видякины, Блиновы, Шаровы.

Что касается ветки Мотовиловых, то у них пока не было таких пересечений в роду. Но там у меня и мало известно женских фамилий, пока только хорошо проработана мужская линия. Первая женская фамилия по ветке Мотовиловых встречается только у моей прапрбабушки – Голякова и потом у прабабушки Таси – Чешуина. До них фамилии других женщин рода пока неизвестны.

И тут, изучая вчера новые документы по Чешуиным за 1853 год, нахожу запись о браке Варвары Григорьевны Чешуиной из Видякино с неким Кириллом Федоровичем Мотовиловым из Рудометово. Ого! Оказывается, за 100 лет до брака моего прадеда Мотовилова и моей прабабушки Чешуиной их фамилии уже встречались друг с другом, пересекались!

Брак Мотовилова Кирилла Федоровича и Чешуиной Варвары Григорьевны - 4.02.1853г
Брак Мотовилова Кирилла Федоровича и Чешуиной Варвары Григорьевны - 4.02.1853г

Но мои Мотовиловы никогда не были в Вятской губернии. Как я уже рассказывала в отдельной статье, они пришли из Вологды в Теченскую слободу, потом в Чебаркуль и Челябинск, оттуда в деревню Мяконьки и далее в Озерки Алтайского края.

Но дальше Вологды я не докопалась (1650 г), а потому могу предположить, что где-то до нее род Мотовиловых мог разделиться, и одна ветка пошла в Челябинскую область, а вторая двинула в Вятку, где основала починок Мотовиловский, он же Рудометово. Мотовиловых в принципе много в Вятской губернии и вполне возможно, что они не просто однофамильцы с моими, а очень-очень дальние родственники.

В любом случае, Чешуины и Мотовиловы уже пересеклись в моем древе дважды, сквозь века и поколения😊 С одной стороны, ну и что тут такого? Так часто бывает. Но для меня это почему-то прикольно, именно с этими фамилиями. Они достаточно редкие и рядом друг с другом я их никогда не видела, они никогда не жили рядом, всегда ходили разными дорогами, а потому я не ожидала встретить когда-либо другие их пересечения, кроме как у моего прадеда и прабабушки. Это как уехать в какую-нибудь глушь на другом конце земли и встретить там своего соседа или одноклассника.

Кстати, о чудесных пересечениях. У моей прабабушки была подруга в деревне - соседка, баба Маша. Она же бабушка моей подруги. И когда недавно я стала немного помогать подруге с поисками ее корней, выяснила, что оказывается в 1920ых года и моя баба Тася, и ее баба Маша жили на Дальнем Востоке в Приморском крае в соседних населенных пунктах. Но познакомиться и стать подругами им было суждено за 3000 км от этого места - в Литвиновке Алтайского края.