Найти в Дзене

Разница между продвижением автосервиса и студии детейлинга

Продвижение автосервиса и детейлинг-студии имеет существенные отличия, поскольку эти бизнесы ориентированы на разные потребности клиентов и требуют разных маркетинговых стратегий. Основные клиенты автосервиса – автовладельцы, у которых возникли проблемы с машиной или требуется техническое обслуживание. Клиенты детейлинг-центра – автолюбители, которые хотят улучшить внешний вид и защитить автомобиль. Вывод: если автосервис привлекает клиентов, которым нужна починка, то детейлинг-центр ориентирован на тех, кто хочет ухаживать за машиной и улучшать ее внешний вид. 🔹 Поисковое продвижение (SEO, контекстная реклама)
Большинство клиентов ищут автосервис через Google и Яндекс, поэтому важно продвигаться по запросам: 🔹 Яндекс.Карты и Google Maps
Клиенты выбирают ближайший автосервис, поэтому важно занять ТОП-позиции в картах и собирать отзывы. 🔹 Социальные сети (VK, Telegram, Instagram)
Важнее всего блог с советами (как ухаживать за авто, когда менять масло, как избежать поломок). 🔹 Сарафа
Оглавление
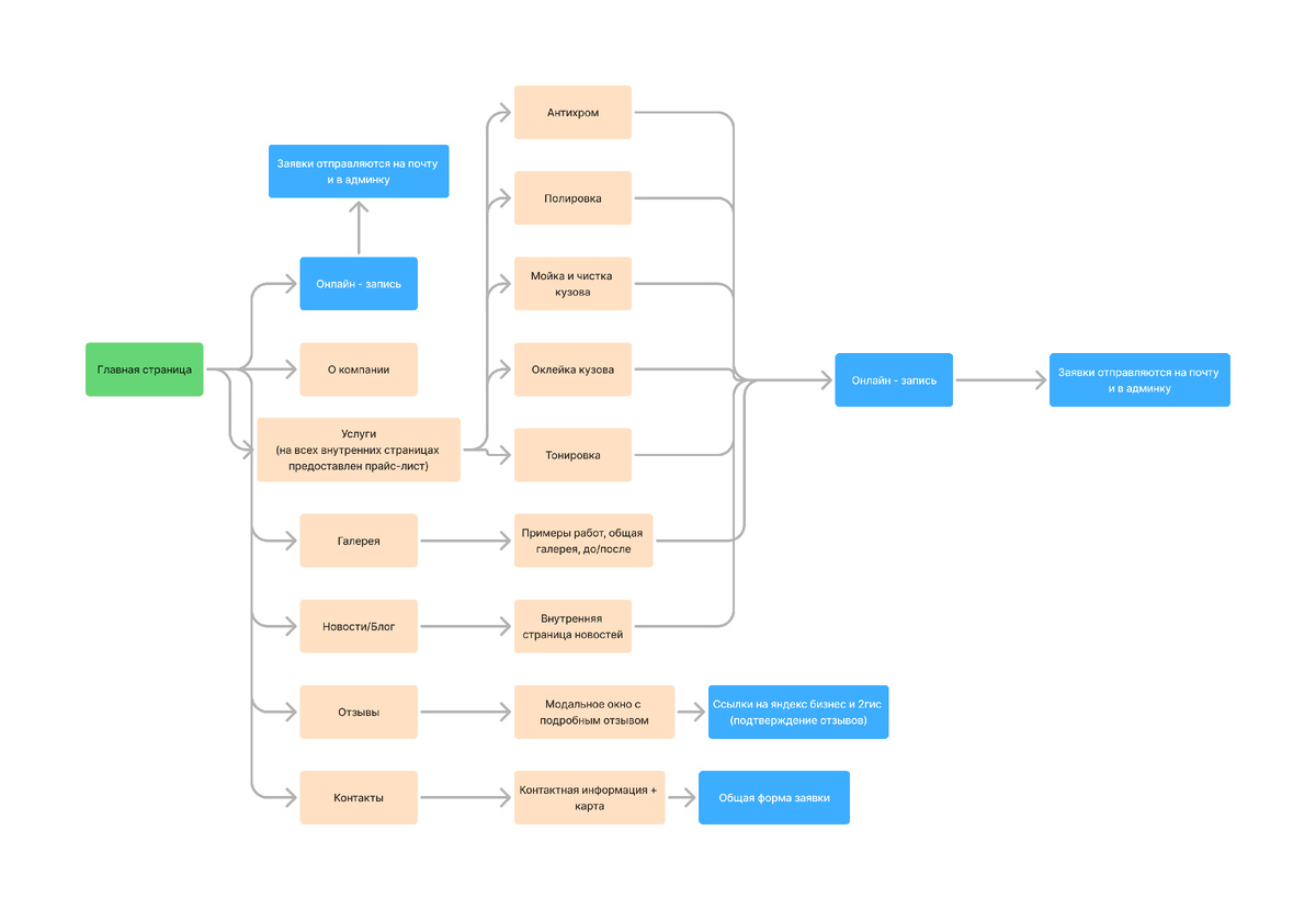
схема
схема

Продвижение автосервиса и детейлинг-студии имеет существенные отличия, поскольку эти бизнесы ориентированы на разные потребности клиентов и требуют разных маркетинговых стратегий.

1. Разница в целевой аудитории

Автосервис

Основные клиенты автосервиса – автовладельцы, у которых возникли проблемы с машиной или требуется техническое обслуживание.

  • Люди ищут автосервис по необходимости (поломка, замена масла, диагностика).
  • Чаще выбирают по цене и удобству расположения.
  • Важны оперативность и гарантия на ремонт.

Студия детейлинга

Клиенты детейлинг-центра – автолюбители, которые хотят улучшить внешний вид и защитить автомобиль.

  • Чаще всего это владельцы новых или дорогих авто.
  • Люди выбирают по качеству, бренду материалов, опыту специалистов.
  • Большое значение имеют премиум-сервис и персональный подход.

Вывод: если автосервис привлекает клиентов, которым нужна починка, то детейлинг-центр ориентирован на тех, кто хочет ухаживать за машиной и улучшать ее внешний вид.

2. Разные каналы продвижения

Автосервис: как привлекать клиентов?

🔹 Поисковое продвижение (SEO, контекстная реклама)
Большинство клиентов ищут автосервис
через Google и Яндекс, поэтому важно продвигаться по запросам:

  • «Автосервис в [городе]»
  • «Ремонт двигателя [марка авто]»
  • «Замена масла рядом»

🔹 Яндекс.Карты и Google Maps
Клиенты выбирают
ближайший автосервис, поэтому важно занять ТОП-позиции в картах и собирать отзывы.

🔹 Социальные сети (VK, Telegram, Instagram)
Важнее всего
блог с советами (как ухаживать за авто, когда менять масло, как избежать поломок).

🔹 Сарафанное радио и отзывы
Люди часто
рекомендуют автосервис знакомым, если довольны обслуживанием.

🔹 Реклама в автофорумах и объявлениях
Хорошо работают объявления на
Avito, Drom, Drive2 и тематических форумах.

Студия детейлинга: как привлекать клиентов?

🔹 Instagram и TikTok – главные площадки
Детейлинг продается
через визуальный контент – фото до/после, видео процесса работы.

  • Stories с отзывами и примерами работ.
  • Видео «Как мы наносим керамику» или «Вот так работает антигравийная пленка».

🔹 YouTube и контент-маркетинг
Хорошо работает создание
подробных видео о детейлинге:

  • Разбор пленок: какая лучше?
  • Почему нужно наносить керамику?
  • Как мы делаем химчистку?

🔹 Таргетированная реклама в Instagram и ВКонтакте

  • Ориентируемся на владельцев премиальных авто.
  • Работаем с геолокацией (реклама показывается людям, находящимся рядом с студией).

🔹 Партнерство с автосалонами и блогерами

  • Салонам выгодно рекомендовать детейлинг, так как это помогает сохранить внешний вид новых авто.
  • Блогеры могут сделать обзор на услугу и привести аудиторию.

🔹 Продажа сертификатов и подарочных карт
Многие люди
дарят детейлинг-сертификаты на день рождения или корпоративные праздники.

3. Разные акценты в рекламе

Автосервис: упор на надежность и скорость

  • «Ремонт в день обращения»
  • «Гарантия на работы»
  • «Выездной ремонт»

Детейлинг-студия: упор на эстетику и качество

  • «Идеальный блеск на годы»
  • «Защита кузова премиум-класса»
  • «Пленка, которой доверяют владельцы суперкаров»

4. Работа с клиентами

Автосервис

  • Люди приходят по необходимости, часто первый раз.
  • Важно создать долгосрочные отношения (напоминать о ТО, предлагать скидки постоянным клиентам).
  • Программы лояльности и акции помогают удерживать клиентов.

Детейлинг-центр

  • Люди готовы платить дороже, но ожидают персонального сервиса.
  • Нужно развивать бренд, так как люди выбирают по репутации и отзывам.
  • Хорошо работают клубные карты и программы для постоянных клиентов.

Вывод: какие ключевые различия?

ФакторАвтосервисДетейлинг-студияКлиентыВсе автовладельцы (любая марка, любой класс)Владельцы новых, дорогих или ухоженных автоМотивация клиентаСрочный ремонт, необходимостьУлучшение внешнего вида, защита ЛКПКак ищутПоисковые системы, карты, рекомендацииInstagram, YouTube, сарафанное радиоЛучшие рекламные каналыSEO, контекстная реклама, картыСоцсети, блогеры, видео-контентГлавный аргумент в рекламеЦена, скорость, гарантияКачество, долговечность, премиум-материалыОжидания клиентаБыстрый и недорогой ремонтИдеальный результат, премиум-обслуживаниеКак удержать клиентаПрограммы лояльности, напоминанияЛичный подход, клубные карты

Заключение:
Продвижение автосервиса и студии детейлинга требует
разных стратегий. Автосервис ориентирован на поисковый трафик, карты и быстрые заявки, а детейлинг строится на визуальном контенте, соцсетях и репутации.

Если у вас автосервис, важно занять топовые позиции в поиске, работать с картами и отзывами. Если вы занимаетесь детейлингом, то стоит делать упор на Instagram, видео-контент и сарафанное радио.

Обе сферы требуют разных подходов к рекламе, но главная цель одинакова – привлечение новых клиентов и увеличение прибыли.

Хештеги для продвижения автосервиса и детейлинг-студии

Хештеги для автосервиса

#автосервис #ремонтавто #автосервиссочи #ремонтмашин #диагностикаавто #заменамасла #ремонтдвигателя #ходовая #автоэлектрик #автодиагностика #авторемонт #ремонтподвески #автомеханик #техническоеобслуживание #автообслуживание #автосервис24 #автосервисрядом #автосервисвсочи

Хештеги для детейлинг-студии

#детейлинг #автодетейлинг #оклейкапленкой #керамическоепокрытие #антигравийнаяпленка #автополировка #химчисткасалона #тонировкастекол #защитапленкой #детейлингцентр #автозащита #автоуход #глянцевыйблеск #автостайлинг #автодетейлингсочи #детейлингсочи #керамикаавто #автосервисдетейлинг #автодетейлингцентр

Гео-хештеги для локального продвижения

#автосервиссочи #детейлингсочи #автосервисадлер #автосервискраснаяполяна #оклейкавиниломсочи #ремонтавтосочи #детейлингцентрсочи #автоуходсочи #тонировкасочи #автополировкасочи

Эти хештеги помогут привлечь локальную аудиторию, улучшить поисковую выдачу в соцсетях и повысить узнаваемость бренда.