Добавить в корзинуПозвонить
Найти в Дзене

Читая труды Максвелла

В этой статье преподносится дилетантский анализ работ Джеймса Максвелла и еще более дилетантское совмещение гидравлики с лучом света. В своих попытках опровергнуть специальную теорию относительности Альберта Эйнштейна мне пришлось начать внимательно изучать труды Джеймса Максвелла. Завораживающая математика и подробные объяснения выкладок превратили этот процесс в удовольствие, похожее на чтение хорошего детектива или увлекательной фантастики. Однако в третьем чтении в части II работы «ДИНАМИЧЕСКАЯ ТЕОРИЯ ЭЛЕКТРОМАГНИТНОГО ПОЛЯ» я обратил внимание на вот такое предположение: «(24) В качестве динамической иллюстрации предположим, что тело С так связано с двумя независимыми точками передачи А и В, что его скорость складывается из скорости, в р раз большей скорости А и в q раз большей скорости В. Пусть u будет скорость А, v — скорость В и w – скорость С и пусть δx, δу, δz обозначают их одновременные смещения.» Затем Максвелл использует выражение равенства работы сил при ускорении и кинети

В этой статье преподносится дилетантский анализ работ Джеймса Максвелла и еще более дилетантское совмещение гидравлики с лучом света.

В своих попытках опровергнуть специальную теорию относительности Альберта Эйнштейна мне пришлось начать внимательно изучать труды Джеймса Максвелла. Завораживающая математика и подробные объяснения выкладок превратили этот процесс в удовольствие, похожее на чтение хорошего детектива или увлекательной фантастики. Однако в третьем чтении в части II работы «ДИНАМИЧЕСКАЯ ТЕОРИЯ ЭЛЕКТРОМАГНИТНОГО ПОЛЯ» я обратил внимание на вот такое предположение:

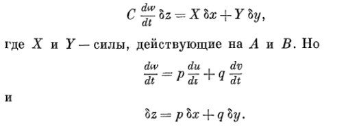
«(24) В качестве динамической иллюстрации предположим, что тело С так связано с двумя независимыми точками передачи А и В, что его скорость складывается из скорости, в р раз большей скорости А и в q раз большей скорости В. Пусть u будет скорость А, v — скорость В и w – скорость С и пусть δx, δу, δz обозначают их одновременные смещения.»

Затем Максвелл использует выражение равенства работы сил при ускорении и кинетической энергии, полученной телом, после чего производит подстановку

-2

Вот эти самые p и q предполагают, что известны АБСОЛЮТНЫЕ скорости всех трех тел. И скорости эти ненулевые и конечные. Ведь если перенести рассуждения в систему координат, движущуюся вместе с точкой А, величина p становится бесконечной для любой ненулевой скорости точки C.

Вероятно, справедливо замечание, что кусочек текста, вырванный из контекста, не может характеризовать всех рассуждений. Ведь Максвелл говорил о взаимодействии токов и рассматривал увеличение или уменьшение силы одного тока под воздействием изменений другого тока. Мало того Максвелл предупреждает: «Эта динамическая иллюстрация должна рассматриваться лишь как вспомогательная с целью помочь читателю понять, что подразумевается в механике под приведенным количеством.»

Далее начинается красивая и сложная математика – кошмар школьников и студентов – об индукции, токах и напряженностях. При этом самоиндукция, взаимная индукция и зависимости напряженностей друг от друга рассматриваются линейными исходя именно из той логики, которую я еще раз повторю «его скорость складывается из скорости, в р раз большей скорости А и в q раз большей скорости В». Может быть Максвелл работал с приборами, практически неподвижными по отношению к Земле, в лучшем случае вращающимися со скоростями, далекими от световых частот. Когда нужно было рассмотреть вопрос о том, что ток в одной цепи изначально равен нулю, ученый воспользовался интегралом, и получил экспоненциальную зависимость. Конечно, результаты его раздумий дали возможность создавать и современные электрогенераторы, и радиосвязь, и даже тот компьютер, на котором я пишу этот опус. И все-таки…

Если вернуться к тезису, что все в природе происходит «здесь и сейчас», если вспомнить о том, что это мы приписали линейность различных проницаемостей и инерционность различных явлений, система уравнений Максвелла становится не такой уж достоверной и всеохватной. Является ли плавная экспонента нарастания и убывания какой-либо величины единственным решением? А математика, основанная на ограниченных предположениях, не может описывать всей картины мироздания. Может быть поэтому луч света не укладывается ни в геометрическую оптику, ни в волновую теорию.

Говоря о волнах, любому человеку вспоминаются круги на воде. Эти плавные, величаво бегущие гребни и впадины таят в себе много неожиданностей. Например, поверхностный слой воды, который находится на склоне гребня должен двигаться вниз «по наклонной плоскости», независимо от того в какую сторону движется гребень. Мало того, эти массы должны разгоняться и по инерции «набегать» на следующий или предыдущий гребень. То есть налицо продольные колебания воды при общем вертикальном волнении. Они малы по сравнению с общей массой поднимающихся вод, но они есть, они порождают завихрения, особенно если волна набегает на плавно поднимающийся склон.

А вот Максвелл утверждает, что продольных колебаний электромагнитного поля нет. Но как же так? Заряды тока смещения распределены вдоль оси движения волны не равномерно, значит должна появляться «скатывающая» сила, создающая продольные колебания электрического тока. Возможно, что величина этого тока мала, особенно при низких радиочастотах, но на световых частотах эти колебания могут играть существенную роль.

Еще одно свойство воды, никак не отраженное в теории электромагнетизма – силы поверхностного натяжения. Я не знаю механизма появления этих сил в воде, но фантазировать мне никто запретить не может. Капля воды в невесомости, на горячей сковороде или на плохо смачиваемой поверхности пытается занять форму с наименьшей поверхностью, отвечающую внутреннему состоянию всей капли и ее составных частей. Поверхностное натяжение удерживает плавные обводы капли, тормозит и подтягивает отдельные части, «пытающиеся вырваться» за пределы капли, создает противодействие сторонним телам при проникновении последних в каплю. Это явление объединяет группу молекул воды в некое закрытое сообщество, которое действует сообща.

А почему у электромагнитных волн или фотонов не может быть такого же явления? И летят эти «капли света» окруженные поверхностным натяжением долго и счастливо через всю вселенную. И на дифракционных решетках отражаются сообща, и через призмы пробиваются вместе, а вот когда их все-таки разбивают рождаются радуги. Наверное, многое было бы проще, если бы мы нашли такое поверхностное натяжение у светового луча.

Спасибо за то, что не захлопнули статью в самом начале.