Найти в Дзене
Kelvin Ph.

Запустил очередной импульсный БП (24в)

Этому проекту должно было сбыться в 2023 году. Проектирование и сборка заняла не так много времени, и из-за некоторых моих просчетов и невысокий уровень опыта очередной блок питания залёг на подоконнике примерно на год.
Трансформатор как в одном из предыдущих проектов на STRT-G6153 взят готовый и использован без перемотки и какой-либо доработки. В данном случае этот трансформатор взят из отработавшего своё принтера. С его родной платы были взяты данные о его подключении с учётом полярности, это важно.
Схема использована классическая: UC3842 и MOSFET, но с некоторыми другими номиналами. принципиальная схема Описание схемы наверно нет смысла писать, здесь всё по-классике, если интересно спрашивайте в комментариях. Напишу что в снабберной цепочке установлен резистор 56к, конденсатор 6800 пФ последовательно с диодом FR207.
Диодная сборка на входе GBL2J (400-600 v.) на 2 А.
В выпрямителе для запитки ШИМ вместо резистора перемычка, а диод с маркировкой SS210 (Диод Шоттки 100В 2А). По выхо

Этому проекту должно было сбыться в 2023 году. Проектирование и сборка заняла не так много времени, и из-за некоторых моих просчетов и невысокий уровень опыта очередной блок питания залёг на подоконнике примерно на год.
Трансформатор как в одном из предыдущих проектов на
STRT-G6153 взят готовый и использован без перемотки и какой-либо доработки. В данном случае этот трансформатор взят из отработавшего своё принтера. С его родной платы были взяты данные о его подключении с учётом полярности, это важно.
Схема использована классическая: UC3842 и MOSFET, но с некоторыми другими номиналами.

принципиальная схема
принципиальная схема

Описание схемы наверно нет смысла писать, здесь всё по-классике, если интересно спрашивайте в комментариях. Напишу что в снабберной цепочке установлен резистор 56к, конденсатор 6800 пФ последовательно с диодом FR207.
Диодная сборка на входе
GBL2J (400-600 v.) на 2 А.
В выпрямителе для запитки ШИМ вместо резистора перемычка, а диод с маркировкой
SS210 (Диод Шоттки 100В 2А). По выходу я использовал двойной диод Шоттки FCH10A15 (10A, 150V).

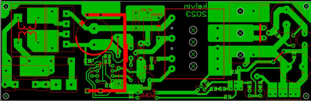
(первичное) расположение элементов на плете БП
(первичное) расположение элементов на плете БП

На этой плате есть некоторые неточности в обвязке TL431.
Собрать плату\схему не составило никакого труда. Первое включение показало что схема исправна но на рабочий режим выходит не собирается.. На выходе было какое-то напряжение в диапазоне 2-3 вольт. Индикаторный светодиод едва светился.. В процессе поиска проблемы случайно коротнул оптрон, последовал ба-бах и вспышка.. В результате выгорел "родной" MOSFET
2SK4005, микруха и дорожка со второй ножки ШИМ-ки на минус. Выгоревшие элементы я заменил, установил транзистор FMV10N80E, но проблему так и не нашел. Схему отложил на будущее, то есть на сегодня.
Проблема оказалась в неправильно подобранных и установленных резисторах обвязки TL431.

В качестве токового шунта у меня установлены три SMD резистора по 1,5 Ома.
Отсюда некоторые (ток срабатывания ограничения микросхемой) вычисления:

расчет шунта для UC3843
расчет шунта для UC3843

То есть при установке такого шунта ток транзистора не должен быть меньше 6А.
Получается что диодная сборка (2А) на входе выгорит в первую очередь :-)

схема в сборе
схема в сборе

Сегодня я настроил выходное напряжение, выставил диапазон 19....24 вольта.
В процессе настройки в качестве нагрузки использовал 24-вольтовый моторчик. После для проверки выходного тока подключил светодиодную ленту 2 секции по 12 вольт. В ленте использованы зелёные светодиоды типоразмера 3528 и суммарной длинной 4 метра. Эту ленту я брал на будущий проект часов с крупными зелёными цифрами на МК типа Ардуино (Atmega 328)

схема с нагрузкой
схема с нагрузкой

Нагрузка как видно на фото не велика, исходя из этих цифр это прим. 40 Вт. продолжительность включения прим. 25-30 минут выявила что критического перегрева нигде нет.
Если вы обратили внимание возле клеммника два светодиода. По задумке на тот же радиатор должна крепиться LDO линейный стабилизатор напряжения, но какой номинал использовать и для чего я еще не определился.
На этом пока всё, возможно позже что-то допишу..
---------------
Неделю спустя вернулся к испытаниям..
Ещё немного поколдовал в обвязке TL431,
заменил резистор 56к в снабберной цепочке на 100к * 2Вт
В итоге на 18 вольтах удалось получить 3.6 А, а это уже 65 Вт.