Добавить в корзинуПозвонить
Найти в Дзене

Исследование выявило прямую связь кишечника с мозгом через блуждающий нерв

Недавнее исследование на животных даёт прямые доказательства роли блуждающего нерва в коммуникации между микробиомом кишечника и мозгом, устраняя важный пробел в этой области.
Исследование, проведённое Келли Дж. Джеймсон, аспиранткой лаборатории Сяо в Калифорнийском университете в Лос-Анджелесе, демонстрирует чёткую причинно-следственную связь между микробиотой кишечника и активностью блуждающего нерва. Работа опубликована в журнале iScience.
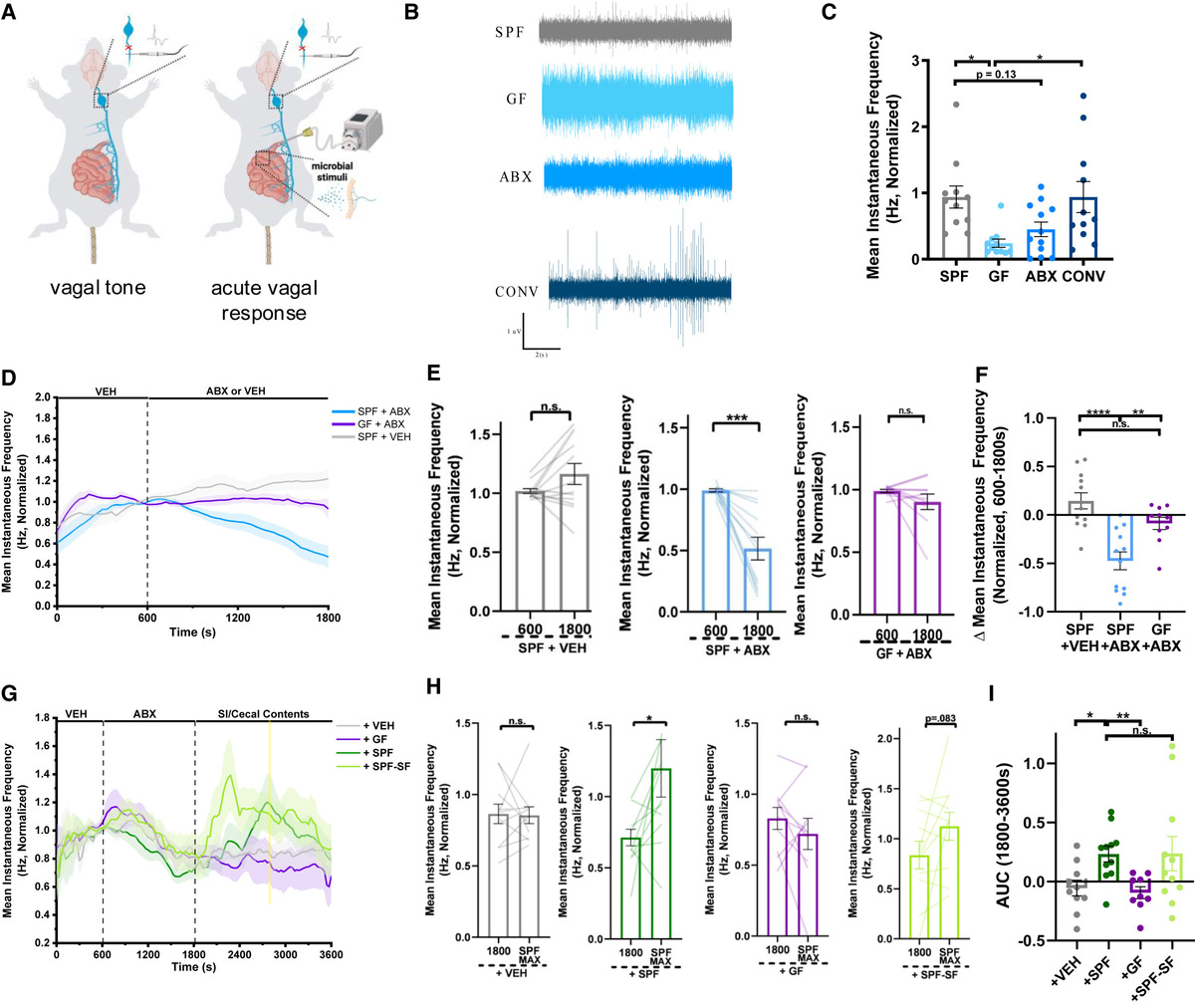
Хотя долгое время считалось, что блуждающий нерв способствует взаимодействию между микробиомом кишечника — сообществом микроорганизмов, живущих в кишечнике, — и мозгом, прямых доказательств этого процесса было мало. Исследователи под руководством Джеймсона заметили, что у мышей, выращенных без кишечных бактерий, известных как мыши без микробов, активность блуждающего нерва была значительно ниже, чем у мышей с нормальным микробиомом кишечника. Примечательно, что когда этим мышам без микробов вводили кишечные бактерии от обычных мышей, активность

Недавнее исследование на животных даёт прямые доказательства роли блуждающего нерва в коммуникации между микробиомом кишечника и мозгом, устраняя важный пробел в этой области.

Исследование, проведённое Келли Дж. Джеймсон, аспиранткой лаборатории Сяо в Калифорнийском университете в Лос-Анджелесе, демонстрирует чёткую причинно-следственную связь между микробиотой кишечника и активностью блуждающего нерва. Работа
опубликована в журнале iScience.

Хотя долгое время считалось, что блуждающий нерв способствует взаимодействию между микробиомом кишечника — сообществом микроорганизмов, живущих в кишечнике, — и мозгом, прямых доказательств этого процесса было мало. Исследователи под руководством Джеймсона заметили, что у мышей, выращенных без кишечных бактерий, известных как мыши без микробов, активность блуждающего нерва была значительно ниже, чем у мышей с нормальным микробиомом кишечника. Примечательно, что когда этим мышам без микробов вводили кишечные бактерии от обычных мышей, активность их блуждающего нерва повышалась до нормального уровня.

Дальнейшие эксперименты включали введение антибиотиков в тонкий кишечник обычных мышей, что приводило к снижению активности блуждающего нерва. У мышей, лишённых микробиома, антибиотики не влияли на активность блуждающего нерва. Однако, когда антибиотики вымывались и заменялись кишечной жидкостью обычных мышей, активность блуждающего нерва восстанавливалась. Этого не происходило с жидкостью мышей, лишённых микробиома, что подчёркивает важнейшую роль микробиома.

Исследование также выявило специфические вещества, вырабатываемые микробиомом кишечника, такие как короткоцепочечные жирные кислоты и желчные кислоты, которые могут стимулировать активность блуждающего нерва через определённые рецепторы. Эти метаболиты активируют различные группы нейронов в блуждающем нерве, каждая из которых имеет свой уникальный паттерн реакции. Эта активация распространяется на нейроны в стволе головного мозга, демонстрируя чёткую связь между кишечником и мозгом.

Исследование показывает, что микробиом кишечника регулирует определённые метаболиты, которые активируют блуждающий нерв, обеспечивая передачу хемосенсорных сигналов из кишечника в мозг. Это расширяет понимание взаимосвязи между кишечником и мозгом и открывает новые возможности для изучения методов лечения неврологических и желудочно-кишечных расстройств.

.

Источник перевода: newsstreet.ru/blog/science/34801.html

.

Больше интересных статей, которые я не успеваю переводить, но которые можно почитать через онлайн-перевод, можно найти здесь: t.me/murrrzio