Найти в Дзене
Меандр Радиолюбитель

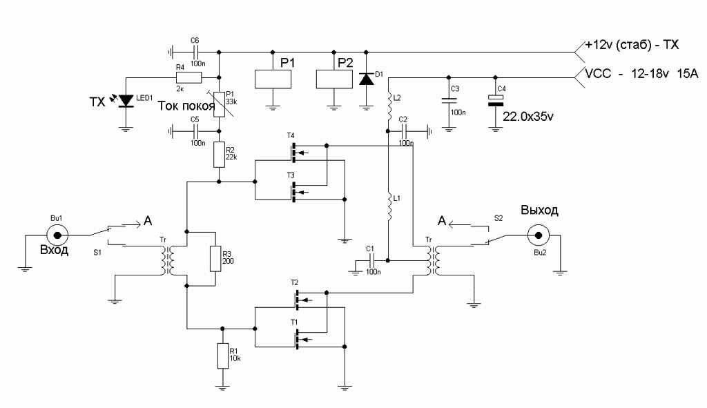
КВ усилитель на силовых мосфет транзисторах.

Всем доброго, продолжаю готовить оборудование для будущей бурной деятельности коротковолновика.

Присмотрел вод этот УМ и решил повторить.

Спаял все навесным монтажом на радиаторе который станет задней стенкой усилителя.

-2

Для желаемой мощности, а это 50++Вт, изготовил конский (по моим меркам) выходной трансформатор, на четырех трубочках (по две в столбик), таких как в этой статье.

-3

Вместе с усилителем смонтирован и ФНЧ, частоту среза выбрал в 5МГц.

В тестах питал схему от двух свинцовых батарей включенных последовательно. При 24В максимальный ток выскакивает за предел измерения мультиметра - 10А. При токе 6-7А слышу себя на 59+20 в Ярославле 900км, на 59+10 в Польше, 1600км и на 57 во Франции, 2980км.
Транзисторы применил IRF630 c неизолированными корпусами. На радиаторе сидят через слюду из конденсаторов. Релюшки от бесперебойника - катушки включены последовательно и коммутируются транзисторным ключом на КТ815, напряжением из трансивера. Это же напряжение задает смещение транзисторам через Р1 R2. Напряжение это стабильно и составляет 10В. Ток покоя выставлял по минимуму гармоник и равен он 800мА. Антенна "IV 80м" подключена через согласующее "Г"-образное устройство, если верить моему самодельному КСВ-метру, КСВ где-то между 1 и 2. Для защиты транзисторов при обрыве в антенне параллельно выходу усилителя, впаял 5Вт резистор номиналом 120Ом. На выхлоп он практически не влияет (смотрел сигнал WEB SDR приемниками и индикатором напряженности поля), зато при обрыве не вылетят транзисторы.
Самодельная тангента с динамическим микрофоном, которая по словам товарища радиолюбителя тестировавшего мой "
Аматор" звучит лучше китайской тангенты с электретником, в паре с этим усилком работать не хочет. Каким-то образом трансивер с этой тангентой возбуждается! Пробовал подключать её к трансиверу экранированным кабелем - не помогло, заводится и всё тут!
Ну да ладно, разберемся.
Раскачивается усилитель трансивером и для полной раскачки ему достаточно 10Вт. Кратковременные включения (а длительные я не могу делать ибо нет разрешения на излучение в эфир) прогревают радиатор довольно слабенько. Погонять на эквивалент тоже пока не могу, ибо не имею такого мощного резистора, а навскидку мощность он выдает порядка 110Вт.

-4

На плату переносить его не буду, оставлю все как есть, только слеплю ему какой-нибудь корпус.
Питать планирую нестабилизированным источником на основе трансформатора от бесперебойника, последний после выпрямителя и фильтра выдает порядка 28В в холостую и около 18-19В под нагрузкой в 15-20А. Накидаю побольше емкостей в фильтр и на первое время (когда оно начнется пока не ясно) пойдет. Да и вообще, не вижу смысла увеличивать мощность больше 100Вт. Ибо постоянно в эфире слышу как "киловатники" не могут принять корреспондента с 100-150Вт передатчиком. Получается что их, киловатников, слышат там, откуда своими ста-ваттами до них докричаться не могут. Какой в таком "спорте" смысл? А самое интересное то, что они все сидят и часами греют небо всякими "рогатыми" или батареями ГУ50, треща с корешами из соседнего села! Так-что пока максимум 150Вт, хорошая антенна и чувствительный приёмник! Тем более, что для третьей категории, на которую я нацелен, разрешено максимум 10Вт!!!
Ладно, на этом всё, видео приема во Франции своего сигнала по понятным причинам показывать не буду.
Всем спасибо и до скорого!

Спустя 10 дней после публикации до меня дошло, что не мешало бы указать первоисточник этой схемы. Предложена она как "Конструкция выходного дня" радиолюбителем из Мурманска, Игорем Валентиновичем Титовка, (новый позывной R1ZH)


Внимание: если вы читаете эту статью в "Одноклассниках" - знайте, весь контент внутри "Одноклассников" под авторством "Меандр Радиолюбитель", скопирован "Одноклассниками" очень хитрым способом. Все ссылки внутри статей, будут вас водить по скопированным статьям, там же в "Ок.ru". Там вы не сможете задать мне вопрос по интересующей теме, а так же, все ваши лайки/дизлайки так и останутся незамеченными мною на ресурсе с которого "ОК" это всё умыкнул. Так-что если хотите взаимодействовать с оригинальным контентом в первоисточнике, переходите по этой ссылке на мой Дзен канал и там, уже внутри канала, читайте, комментируйте, оценивайте.