Найти в Дзене
Старый радио любитель

По просьбе читателя. Фильтр на керамических резонаторах 455 кГц.

Читатель Ринат попросил изучить возможность сделать фильтр для приемника на пьезокерамических резонаторах с частотой 455 или 465 кГц, Такие резонаторы у меня есть в немалом количестве. СтОят они у дядюшки Ху около 20 руб/шт с доставкой, если покупать десяток, а если сотню, то того дешевле:)). Оказалось, что есть резонаторы на частоты 450 и 480 кГц. Для наладки кварцевых фильтров я еще давно сделал стенд, который подключается к NanoVNA. На нем я решил попробовать и керамику. Этот стенд состоит из двух эмиттерных повторителей, а с помощью резистора R4 можно изменять нагрузку фильтра, корректируя его АЧХ. Подключив резонатор и сопротивлении R4 = 500 Ом получилась вот такая картинка. АЧХ, как и у кварца: последовательный и параллельный резонанс, резонансный промежуток около 20 кГц. На частоте последовательного резонанса 457,7 кГц проводимость керамического резонатора (КР) имеет высокое значение (низкое сопротивление), а на частоте параллельного резонанса 437,2 кГц - проводимость низкая (

Читатель Ринат попросил изучить возможность сделать фильтр для приемника на пьезокерамических резонаторах с частотой 455 или 465 кГц, Такие резонаторы у меня есть в немалом количестве.

Рис. 1.
Рис. 1.

СтОят они у дядюшки Ху около 20 руб/шт с доставкой, если покупать десяток, а если сотню, то того дешевле:)). Оказалось, что есть резонаторы на частоты 450 и 480 кГц.

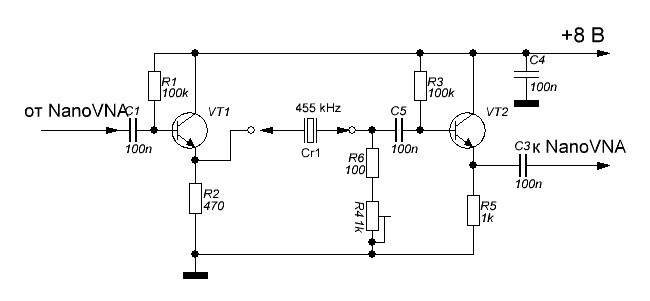
Для наладки кварцевых фильтров я еще давно сделал стенд, который подключается к NanoVNA. На нем я решил попробовать и керамику.

Рис. 2
Рис. 2

Этот стенд состоит из двух эмиттерных повторителей, а с помощью резистора R4 можно изменять нагрузку фильтра, корректируя его АЧХ. Подключив резонатор и сопротивлении R4 = 500 Ом получилась вот такая картинка.

Рис. 3.
Рис. 3.

АЧХ, как и у кварца: последовательный и параллельный резонанс, резонансный промежуток около 20 кГц. На частоте последовательного резонанса 457,7 кГц проводимость керамического резонатора (КР) имеет высокое значение (низкое сопротивление), а на частоте параллельного резонанса 437,2 кГц - проводимость низкая (высокое сопротивление).

Теперь попробуем подключить параллельно и последовательно резонатору конденсаторы.

Рис. 4.
Рис. 4.

Сначала подключил параллельно резонатору конденсатор 220 пФ.

Рис. 5.
Рис. 5.

Видно, что частота последовательного резонанса сдвинулась вниз почти на 10 кГц, а вот частота параллельного резонанса не изменилась. Теперь подключаю последовательно конденсатор 330 пФ.

Рис. 6.
Рис. 6.

Теперь сдвинулась вверх частота параллельного резонанса, а частота последовательного резонанса практически не изменилась. В результате этих движений резонансный интервал уменьшился более чем в пять раз: с 20,5 до 4,7 кГц.

Ринат в своем комментарии дал ссылку на схему дифференциального фильтра.

Рис. 7.  С сайта https://www.qrz.ru/schemes/contribute/constr/rw6hrm/ssb-filter.shtml
Рис. 7. С сайта https://www.qrz.ru/schemes/contribute/constr/rw6hrm/ssb-filter.shtml

Для этого нужно подобрать два резонатора, которые при установке в генератор давали бы частоты с разносом 1,5 кГц. У меня резонаторы оказались с разносом частот максимум в 800 Гц.

Но кроме дифференциальных фильтров есть еще и лестничные, в которых частоты кварцев должны быть близкими. Для начала я решил построить фильтр на двух кварцах.

Рис. 8.
Рис. 8.
Рис. 9
Рис. 9

При сопротивлении нагрузки 400 Ом избирательность была никакая.

Рис. 10.
Рис. 10.

Попробовал увеличить сопротивление нагрузки до 800 Ом.

Рис. 11.
Рис. 11.

Увеличилась неравномерность в полосе пропускания, а избирательность - нет.

Нужно сузить резонансный интервал резонаторов, Для этого последовательно с резонаторами включил конденсаторы 330 пФ.

Рис. 12.
Рис. 12.

Вот это уже похоже на фильтр, правда, для АМ. Пробую увеличить емкость С3 до 1 нФ.

Рис. 13.
Рис. 13.

Вот это уже ближе. Но нижний скат очень уж пологий. Подключаю параллельно С3 еще один резонатор.

Рис. 14.
Рис. 14.

Еще чуть уже и на АЧХ появился еще один минимум от третьего резонатора. Чтобы еще сузить резонансный интервал, подключаю параллельно резонаторам конденсаторы 330 пФ.

Рис. 15.
Рис. 15.

Получился фильтр чуть ли не телеграфный, не думаю. что мостовой получится лучше. Конечно, АЧХ у него более симметричная, но, значит, и высокочастотный скат у нее будет более пологий. Об этих мостовых фильтрах прекрасно написано в знаменитой книге "Справочник радиолюбителя-коротковолновика"
С. Г. Бунина и Л.П. Яйленко (1978 год или
2-е издание 1984 год).

Рис. 16. Из книги "Справочник радиолюбителя-коротковолновика"  С. Г. Бунина, 1978 г.
Рис. 16. Из книги "Справочник радиолюбителя-коротковолновика" С. Г. Бунина, 1978 г.

Как написано в книге, коэффициент прямоугольности этого фильтра 3 - 5, а затухание 25 - 40 дБ. Нужно учесть, что контур, образованный вторичной обмоткой трансформатора и конденсатором С должен быть настроен на частоту ПЧ и от его симметрии зависит уровень подавления, а конденсаторы С1 и С2 служат для сужения межрезонансного интервала резонаторов.

Мне в конце 80-х пришлось неоднократно делать такие фильтры на частоты 5 - 8 МГц, повышая частоту одного из кварцев чернильной резинкой или понижая ее натиранием куском припоя. Но получить от двух кристаллов подавление больше 20 дБ не получалось и я начал делать 4-х кристальные фильтры, описанные в той же книге.

Рис. 17. Из книги "Справочник радиолюбителя-коротковолновика"  С. Г. Бунина, 1978 г.
Рис. 17. Из книги "Справочник радиолюбителя-коротковолновика" С. Г. Бунина, 1978 г.

В этом случае контур L1С5 тоже должен быть настроен на частоту ПЧ и мотать его нужно на высокочастотном ферритовом кольце. Именно такой фильтр стоял в моем первом трансивере и подавление у него было более 40 дБ.

Но, если сделать лестничный фильтр на 4-х кристаллов, будет ли он также хорош? Поэкспериментировав несколько часов получил вот такие результаты.

Рис. 18.
Рис. 18.

В этом случае АЧХ чуть лучше, чем у 2-х кристального фильтра. Но все можно улучшить.

Рис. 19.
Рис. 19.

Получился отличный фильтр для АМ. Обратите внимание, что коэффициент прямоугольности 1,75 по уровню -40 дБ. Пошаманив еще немного получил вот такую АЧХ.

Рис. 20.
Рис. 20.

Думаю, что это уже SSB-фильтр. Причем, резонаторы без всякого подбора, а если их подобрать, то результат будет еще лучше.

Сравним с характеристиками промышленных фильтров.

Рис. 21. С сайта www.quartz1.com
Рис. 21. С сайта www.quartz1.com

Напомню, что фильтры ПФ1П-2 состоит из 8-ми резонаторов. Об этом фильтре была статья В. Васильева в журнале Радио №8 за 1971 год.

Рис. 22. Из статьи В. Васильева в журнале Радио №8 за 1971 год.
Рис. 22. Из статьи В. Васильева в журнале Радио №8 за 1971 год.

В моих запасах отыскались один ПФ1П-1М и один ПФ1П-2. Решил снять их АЧХ.

Рис. 23.
Рис. 23.
Рис. 24.
Рис. 24.

Видно, что ПФ1П-1М имеет меньшую неравномерность в полосе пропускания и бОльший коэффициент прямоугольности, чем у ПФ1П-2. И полоса пропускания у него меньше, чем указано в таблице. Изменив немного схему включения можно получить еще лучший результат.

Рис. 25.
Рис. 25.

Затухание увеличилось до 60 дБ при КП=1,6 !

Следует добавить, что дядюшка Ху продает маленькие керамические фильтры LTM455W.

Рис. 26. С сайта https://www.transko.com/img/product/filterCeramic_pdf/08%20LTM450_LTM455W.pdf
Рис. 26. С сайта https://www.transko.com/img/product/filterCeramic_pdf/08%20LTM450_LTM455W.pdf

Лучшим из них является фильтр с индексом IW с полосой 4 кГц. Но они редко продаются, хотя и есть.

Рис. 27. С сайта https://aliexpress.ru/
Рис. 27. С сайта https://aliexpress.ru/

А вот с индексом HW - полно.

Честно говоря, не знаю, зачем делать фильтр на 455 кГц. Избирательность у него будет не очень, и такая промежуточная частота низковата для связного приемника. Ведь гораздо лучше, по-моему, сделать кварцевый фильтр, например, на частоту 5 МГц. Кварцев у дядюшки Ху полно и они дешевы. При этом диапазон перестройки ГПД в этом случае будет от 6,8 МГц до 23 МГц. А вот с фильтром 455 кГц она должна меняться от 2,225 МГц до 27,545 МГц. Я уже не говорю об избирательности по зеркальному каналу.

Но у всех свои задумки, поэтому желаю успехов в экспериментах и здоровья для этого и не только.