Добавить в корзинуПозвонить
Найти в Дзене
ON/OFF

Стенд измерителя тока насыщения индуктивности

Всем Привет. Зная справочные данные того или иного магнитопровода мы легко можем вычислить необходимое число витков дросселя или трансформатора для работы в оптимальной зоне петли гистерезиса до индукции насыщения. Но зачастую, нам попадаются в руки не известные ферриты и здесь можно пойти практическим путем. Для простого понимания принципа работы прибора и чтоб не нагружать теорией, я нарисовал цепь из последовательно соединенного резистора, индуктивности, батареи и переключателя: Примем что цепь идеальна, замыкая контакт S1. Ток начнет расти, напряжение падать, практически конденсатор, только наоборот. По экспоненциональному закону и с постоянной времени (Ton) t=L/R такое поведение объясняется возникновением противодействия ЭДС самоиндукции, образовавшийся в катушке и которое упадет до нуля, как только ток достигнет номинального значения. Грубо, после периода Ton наша катушка просто провод или в *насыщении* и в этой зоне избегают работу дросселя или трансформатора при проектировании.

Всем Привет. Зная справочные данные того или иного магнитопровода мы легко можем вычислить необходимое число витков дросселя или трансформатора для работы в оптимальной зоне петли гистерезиса до индукции насыщения. Но зачастую, нам попадаются в руки не известные ферриты и здесь можно пойти практическим путем. Для простого понимания принципа работы прибора и чтоб не нагружать теорией, я нарисовал цепь из последовательно соединенного резистора, индуктивности, батареи и переключателя:

Примем что цепь идеальна, замыкая контакт S1. Ток начнет расти, напряжение падать, практически конденсатор, только наоборот. По экспоненциональному закону и с постоянной времени (Ton) t=L/R такое поведение объясняется возникновением противодействия ЭДС самоиндукции, образовавшийся в катушке и которое упадет до нуля, как только ток достигнет номинального значения. Грубо, после периода Ton наша катушка просто провод или в *насыщении* и в этой зоне избегают работу дросселя или трансформатора при проектировании. Резистор R1 в данном случае внутреннее сопротивление источника батареи. Также нужно понимать аксиому, постоянная времени будет пропорциональна напряжению приложенному к катушке или dI/dt = V/L где:

V - напряжение приложенное к катушке

L - индуктивность катушки

dI/dt - скорость изменения тока индуктивности (постоянная времени)

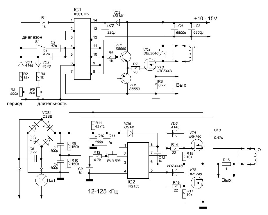
Пойдем дальше, схема данного прибора журнала радио №8 2007 :

-2

Емкости по входу С4,С5 с низким ESR и увеличены, для облегчения работы ЛБП. Диод VD4 работает в режиме Toff, сливая ЭДС и значительно греется, здесь применил Шоттки с низким падением напряжения перехода, в корпусе ТО-247 с установкой на радиатор вместе с ключем. Резистор R8 можно поменять на 0.1 Ом для уменьшения потерь, я этого делать не стал. Потенциометры R3,R5 что были в наличии а также радиатор(этого более чем):

Основной принцип описан в журнале.
Основной принцип описан в журнале.

Вторая часть схемы, полумостовой преобразователь, позволяет практическим путем подобрать витки импульсного трансформатора, но об этом позже:

-4

Стенд универсален, перейдем к практике:

Дроссель обратноходового ИИП
Дроссель обратноходового ИИП

Здесь учтем еще одну аксиому, когда напряжение на дросселе постоянно, ток меняется по линейному закону I(t) = V*t/L тогда = напряжение на осциллографе 1Вольт/Дел. и длительность 40мкс/Дел. Примем линейный участок до насыщения как 1 Вольт и 100 мкс. Напряжение питания прибора 15 Вольт, отсюда ток V/R18 = 1/0.22 = 4.54 А за 100 мкс. тогда индуктивность:

L =(V/I)t = (15/4.54)100 = 330 мкГн:

С учетом погрешности считаю что норм.
С учетом погрешности считаю что норм.

Теперь можно рассчитать войдет ли у нас в насыщение дроссель в работе, для этого условно примем рабочею частоту ИИП обратнохода в 50 кГц, отсюда период у нас T= 1/F = 1/50 = 20 мкс. тогда скважность условно примем в 50% макс. и длительность импульса будет при этом = 10 мкс.

ШИМ сигнал преобразователя
ШИМ сигнал преобразователя

Учтем соотношение питания 300 Вольт/15 Вольт = 20, отсюда 100 мкс/20 = 5 мкс до насыщения при сетевом питании . Как видим, данный дроссель не подойдет для работы на частоте в 50 кГц. в этих условиях. Также мы можем просчитать ток КЗ дросселя для двухтактного ИИП. Условно возьмем классический коэффициент трансформатора полумоста КТР = N1/N2 = 42/12 = 3.5 умножаем на 2 такта = 7 и теперь возьмем наши 4.54 А до насыщения Iкз = 4.54*7 = 31.78 А .

Схема стенда полумоста: Я взял простой драйвер на IR2153, подойдет любой другой с возможностью менять рабочею частоту. В сети много подобного, смысл работы состоит в том чтоб подобрать витки по осциллографу, следя за пилой тока перемагничивания сердечника на резисторе R18 до насыщения и лампочкой :

-8

Не симметрия пилы тока и увеличенный накал лампы, указывает на насыщение трансформатора а его граница на оптимальное соотношения Вольт/виток - но, нужно учесть что таким образом мы подняли размах индукции к пределу сердечника без необходимого запаса и также что наша сеть не стабильна, по этой причине не стоит доводить количество витков к минимуму, экономия выйдет боком. Ну и под конец, ради эксперимента, я взял не известный мне зеленый тороидальный сердечник известного али магазина, продавец которого меня заверил - все холосо!). Намотал пробную обмотку 25 витков, распределив по всему ТОРу и измерил индуктивность 6.070 мГн по калькулятору мой сердечник:

-9

Высокая проницаемость сердечника и такие как правило не используют в преобразователях, но мы попробуем) Учтем что с ростом частоты - потери на нем увеличатся и влияние здесь больше на уклон петли гистерезиса :

-10

Этот график характерен для всех видов ферритовых сердечников а также влияние температуры. Исходя из - по формуле Np=Vin(min)*Dmax/2*ДB*Ae*f рассчитаем витки с учетом потерь = 150*0.407/2*0.2*101,08*40=(я взял меньше размах индукции и низкую частоту) 37 витков и получил такую картинку пилы тока :

-11

Мда) возможно когда я его погрею, форма тока станет лучше )) накала лампы нет но ключи быстро набирают температуру. Ну вот собственно и все.

Схема, печать и пара полезных приложений здесь.

Всем Спасибо.