Добавить в корзинуПозвонить
Найти в Дзене
PRACTICAL ELECTRONICS

«Неубиваемое» автоматическое зарядное устройство

В публикации из раздела зарядные устройства представлена простая тиристорная схема ЗУ для кислотно-свинцовых аккумуляторов, которая обеспечивает заряд АКБ полностью в автоматическом режиме и имеет ряд индикаций текущего процесса. Идея схемы заимствована из чешского журнала для радиолюбителей «Prakticka Elektronika A Radio» №1/ 2001. В этом ЗУ аккумулятор заряжается выпрямленным импульсным током, величина которого определяется в первую очередь вторичным напряжением и внутренним сопротивлением сетевого трансформатора. «Неубиваемость» обеспечивается транзисторами VТ1, VТ2 и тиристором VS1, которые обеспечивают подачу зарядного тока от выхода зарядного устройства к аккумулятору только при правильном подключении. Если выход ЗУ замкнут на «массу» или подключена батарея с обратной полярностью, транзистор VТ2 не откроется. В этом случае ни VT1, ни VS1 не отопрутся, и на выходе не возникнет ток короткого замыкания, который потенциально может повредить трансформатор и выпрямитель. При правил
Оглавление

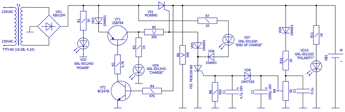
В публикации из раздела зарядные устройства представлена простая тиристорная схема ЗУ для кислотно-свинцовых аккумуляторов, которая обеспечивает заряд АКБ полностью в автоматическом режиме и имеет ряд индикаций текущего процесса.

Идея схемы заимствована из чешского журнала для радиолюбителей «Prakticka Elektronika A Radio» №1/ 2001.

В этом ЗУ аккумулятор заряжается выпрямленным импульсным током, величина которого определяется в первую очередь вторичным напряжением и внутренним сопротивлением сетевого трансформатора.

«Неубиваемость» обеспечивается транзисторами VТ1, VТ2 и тиристором VS1, которые обеспечивают подачу зарядного тока от выхода зарядного устройства к аккумулятору только при правильном подключении.

Если выход ЗУ замкнут на «массу» или подключена батарея с обратной полярностью, транзистор VТ2 не откроется. В этом случае ни VT1, ни VS1 не отопрутся, и на выходе не возникнет ток короткого замыкания, который потенциально может повредить трансформатор и выпрямитель.

Схема электрическая

Схема электрическая принципиальная «неубиваемого» автоматического зарядного устройства
Схема электрическая принципиальная «неубиваемого» автоматического зарядного устройства

При правильной полярности подключения аккумулятора GB1 положительное смещение транзисторов VТ2 и VТ1 открывает тиристор VS1 при каждой полуволне пульсирующего напряжения, поступающего с мостового выпрямителя VD1.

Заряд аккумулятора осуществляется током до 4 А, пока напряжение на его клеммах не достигнет конечного уровня, устанавливаемого подстроечным резистором R9.

После этого маломощный тиристор VS2 блокирует через VD5 управляющий электрод мощного VS1, а через VD6 создает путь току через светодиод VD7, работа которого свидетельствует об окончании заряда.

При неверной полярности подключения аккумулятора транзисторы VТ2 и VТ1 оказываются заперты и инверсного заряда не происходит. О нормальном режиме заряда свидетельствует свечение светодиода VD4.

Конструкция

Чертёж печатной платы для схемы ЗУ представлен на рисунке ниже.

Печатная плата для схемы «неубиваемого» автоматического зарядного устройства
Печатная плата для схемы «неубиваемого» автоматического зарядного устройства

Теплоотвод для тиристора VS1 должен иметь эффективную площадь охлаждения от 500 см^2.

Настройка схемы заключается в выставлении порога отключения ЗУ при подключении заведомо полностью заряженного аккумулятора подстроечным резистором R9.

Для питания схемы использован тороидальный трансформатор стандартного ряда ТПП-60 со вторичной обмоткой на 16,5 В при номинальном токе 4,2 А.