Добавить в корзинуПозвонить
Найти в Дзене
Serg SV

📙 Стабилизаторы Напряжения и Тока: Принцип работы - сходства и различия

Электронные устройства требуют стабильных источников питания для корректной работы. Два наиболее распространённых решения для обеспечения такой стабильности — стабилизаторы напряжения и тока. Рассмотрим схемы и их работу на основе классически вариантов.  Загляните на мой Телеграмм КАНАЛ Азбука РадиоСхем Описание схемы Схема стабилизатора напряжения состоит из следующих элементов: Принцип работы Расчёт выходного напряжения Выходное напряжение определяется по формуле: Uout = Uop × (R3 + R4) / R4 Пример расчёта Допустим, Uop = 2.5 В, R3 = 3 кОм, R4 = 1 кОм: Uout = 2.5 × (3 + 1) / 1 = 10 В Описание схемы Стабилизатор тока похож на схему стабилизатора напряжения, но имеет некоторые отличия: LDO стабилизатор с низким падением напряжения на BC547B и BD136: принцип работы Принцип работы Расчёт выходного тока Выходной ток рассчитывается по формуле: Iout = Uop / R3 Пример расчёта Допустим, Uop = 2.5 В, R3 = 10 Ом: Iout = 2.5 / 10 = 0.25 А (250 мА) Электронная нагрузка на 2 транзисторах: Проверка
Оглавление

Принципы работы стабилизаторов напряжения и тока: теория и схемы

Электронные устройства требуют стабильных источников питания для корректной работы. Два наиболее распространённых решения для обеспечения такой стабильности — стабилизаторы напряжения и тока. Рассмотрим схемы и их работу на основе классически вариантов.

 Загляните на мой Телеграмм КАНАЛ Азбука РадиоСхем

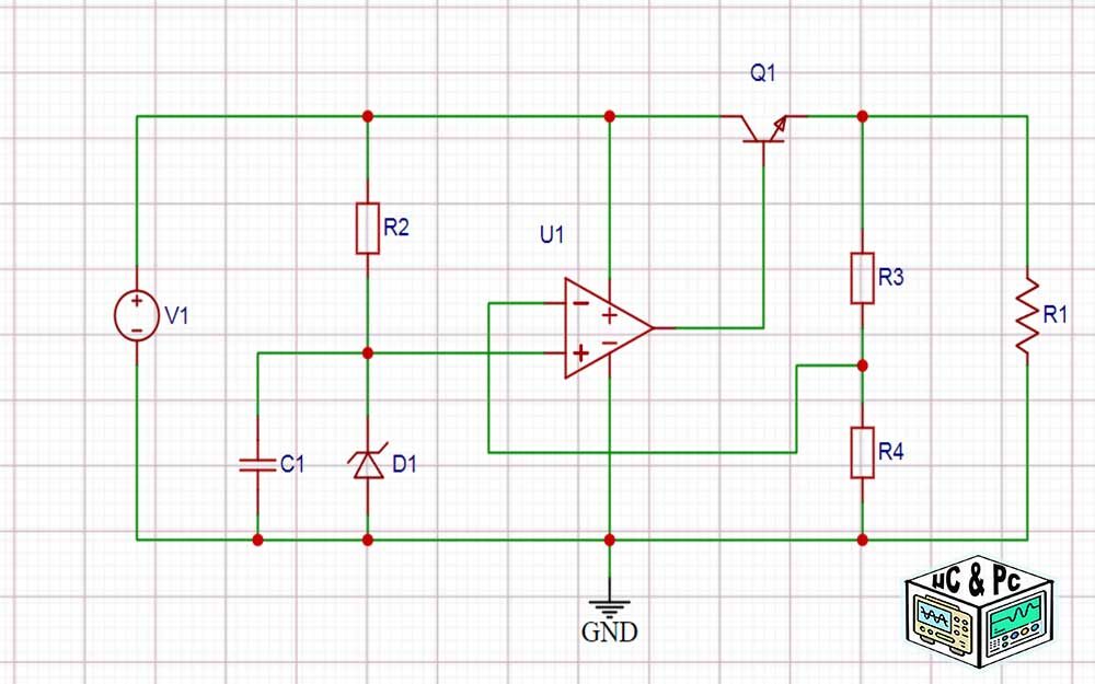
Стабилизатор напряжения

Описание схемы

Схема стабилизатора напряжения состоит из следующих элементов:

  • Стабилитрон (D1) — формирует опорное напряжение .
  • Резистор (R2) — ограничивает ток через стабилитрон.
  • Операционный усилитель (U1) — сравнивает опорное напряжение с напряжением на делителе R3 и R4.
  • Транзистор (Q1) — регулирующий элемент, который стабилизирует выходное напряжение.
  • Резисторы (R3 и R4) — образуют делитель напряжения для обратной связи.

Принцип работы

  1. На стабилитроне D1 формируется стабильное опорное напряжение .
  2. Это напряжение подаётся на инвертирующий вход операционного усилителя U1.
  3. На неинвертирующий вход U1 подаётся часть выходного напряжения через делитель из R3 и R4.
  4. Если выходное напряжение отклоняется от заданного, операционный усилитель изменяет управляющий сигнал для транзистора Q1, возвращая напряжение к заданному значению.

Расчёт выходного напряжения

Выходное напряжение определяется по формуле:

Uout = Uop × (R3 + R4) / R4

Пример расчёта

Допустим, Uop = 2.5 В, R3 = 3 кОм, R4 = 1 кОм:

Uout = 2.5 × (3 + 1) / 1 = 10 В

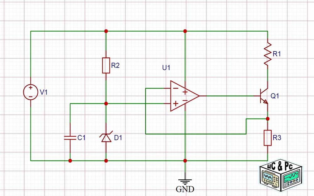
Стабилизатор тока

Описание схемы

-2

Стабилизатор тока похож на схему стабилизатора напряжения, но имеет некоторые отличия:

  • Ток через нагрузку R1 регулируется резистором R3.
  • Транзистор Q1 стабилизирует ток вместо напряжения.
  • Опорное напряжение формируется так же на стабилитроне D1.

LDO стабилизатор с низким падением напряжения на BC547B и BD136: принцип работы

Принцип работы

  1. Стабилитрон D1 задаёт опорное напряжение .
  2. Это напряжение подаётся на инвертирующий вход операционного усилителя U1.
  3. U1 сравнивает его с напряжением на резисторе R3, вызванным током через нагрузку.
  4. Если ток через нагрузку изменяется, U1 управляет транзистором Q1, возвращая ток к заданному значению.

Расчёт выходного тока

Выходной ток рассчитывается по формуле:

Iout = Uop / R3

Пример расчёта

Допустим, Uop = 2.5 В, R3 = 10 Ом:

Iout = 2.5 / 10 = 0.25 А (250 мА)

Ключевые различия между стабилизаторами напряжения и тока

  1. Назначение:Стабилизатор напряжения обеспечивает постоянное напряжение на выходе, независимо от изменения тока нагрузки.
    Стабилизатор тока поддерживает постоянный ток через нагрузку, независимо от изменения сопротивления нагрузки.
  2. Регулируемые параметры:В стабилизаторе напряжения регулируется напряжение, задаваемое делителем R3 и R4.
    В стабилизаторе тока регулируется ток, задаваемый сопротивлением резистора R3.
  3. Применение:Стабилизаторы напряжения используются в источниках питания для микросхем и бытовых приборов.
    Стабилизаторы тока применяются для управления светодиодами, зарядки аккумуляторов, в цепях с постоянным током.
  4. Особенности конструкции:В стабилизаторе напряжения делитель обратной связи (R3 и R4) определяет выходное напряжение.
    В стабилизаторе тока важную роль играет точность резистора R3, который задаёт ток.

Электронная нагрузка на 2 транзисторах: Проверка блоков питания и аккумуляторов

-3

Ну если кто хочет  купить готовую Электронную Нагрузку на 150W 20A  от проверенного поставщика

Практические советы

  1. Выбор компонентов:Стабилитрон должен обеспечивать стабильное опорное напряжение при заданном токе.
    Операционный усилитель должен иметь высокую точность и низкий уровень шума.
    Транзистор выбирается с учётом максимального напряжения и тока нагрузки.
  2. Настройка схемы:Для повышения стабильности добавьте фильтрующие конденсаторы на вход и выход схемы.
    Убедитесь, что тепловыделение транзистора находится в пределах допустимого.
  3. Применение:Стабилизаторы напряжения используются например: в источниках питания для обеспечения стабильного питания микросхем.
    Стабилизаторы тока применяются например: для управления светодиодами и зарядки аккумуляторов.

Заключение

Стабилизаторы напряжения и тока являются неотъемлемой частью электронных схем. Понимание их принципов работы и правильное проектирование позволяют создавать надёжные устройства, работающие в любых условиях.

-4