Найти в Дзене

Орион-128. Тестер микросхем КР580ВВ55.

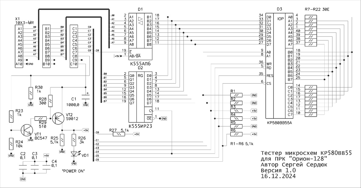
Всех приветствую! Сегодня мы с вами соберём весьма полезное устройство для проверки микросхем серии КР580 - это КР580ВВ55. Данная микросхема применяется в отечественных восьмибитных радиолюбительских компьютерах. Наш тестер будет подключатся к компьютеру Орион-128 посредством порта /F600 самого компьютера. Схема тестера: Работа тестера следующая. По каналу А передаются данные для управления тестируемой микросхемой, по каналу В принимаются данные, а по каналу С происходит само управление тестируемой микросхемой КР580ВВ55, а также арбитром шины К555АП6, который включается при передаче данных, и отключается при приёме, а также регистром К555ИР23, в который защёлкиваются принимаемые от КР580ВВ55 данные. В схеме также реализован узел управления питанием, собранный на транзисторах VT1 и VT2. В исходном состоянии на базу VT1 подан лог."0", в результате чего транзистор VT2 заперт и питание на схему не подаётся.
При подаче лог."1" на базу VT1, он открывается, при этом на базе VT2 напряжение пад

Всех приветствую!

Сегодня мы с вами соберём весьма полезное устройство для проверки микросхем серии КР580 - это КР580ВВ55.

Данная микросхема применяется в отечественных восьмибитных радиолюбительских компьютерах.

Наш тестер будет подключатся к компьютеру Орион-128 посредством порта /F600 самого компьютера.

Схема тестера:

Схема тестера КР580ВВ55
Схема тестера КР580ВВ55

Работа тестера следующая.

По каналу А передаются данные для управления тестируемой микросхемой, по каналу В принимаются данные, а по каналу С происходит само управление тестируемой микросхемой КР580ВВ55, а также арбитром шины К555АП6, который включается при передаче данных, и отключается при приёме, а также регистром К555ИР23, в который защёлкиваются принимаемые от КР580ВВ55 данные.

В схеме также реализован узел управления питанием, собранный на транзисторах VT1 и VT2.

В исходном состоянии на базу VT1 подан лог."0", в результате чего транзистор VT2 заперт и питание на схему не подаётся.
При подаче лог."1" на базу VT1, он открывается, при этом на базе VT2 напряжение падает до 0 и он открывается. Питание +5В подаётся на схему.

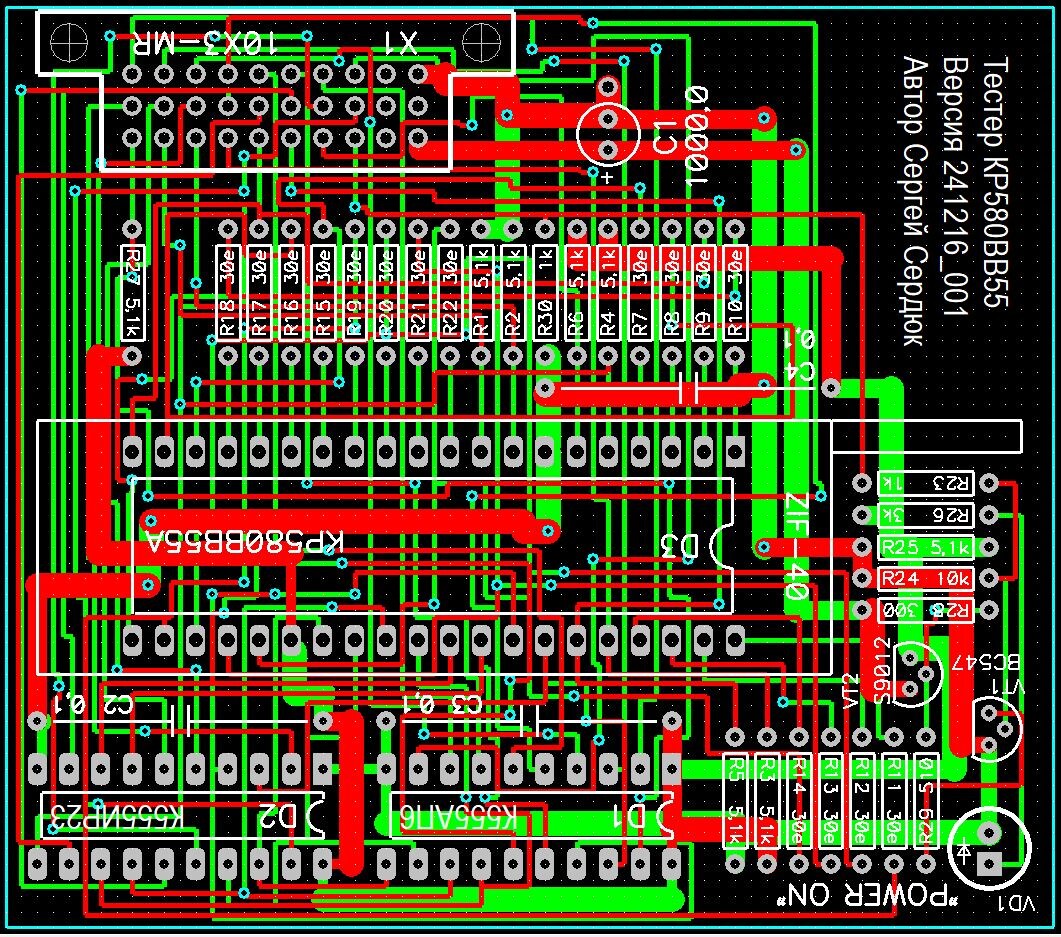
Устройство собирается на двусторонней печатной плате. Проект печатной платы для сборки данного тестера:

Печатная плата тестера
Печатная плата тестера

Плата выполнена в виде зашлушки и вставляется в разъём порта /F600 компьютера Орион-128.

Собранное устройство
Собранное устройство
Подключение тестера в Орион-128
Подключение тестера в Орион-128

Всем процессом занимается управляющая программа CHK55$.

Но перед запуском тестера в работу, желательно запустить тестирующую программу TSTCH55$, которая протестирует правильность прохождения данных через связку микросхем АП6+ИР23.

После подключения тестера и запуска программы тестирования TSTCH55$ вы должны увидеть сообщение "55 АА", что свидетельствует о том, что данный узел тестера работает нормальною

Результат работы программы тестирования узла арбитра шины данных тестера
Результат работы программы тестирования узла арбитра шины данных тестера

После старта непосредственно самой программы тестирования микросхем КР580ВВ55, произойдёт нужное конфигурирование порта /F600 и вы увидите приглашение к работе с тестированной микросхемой.

После нажатия клавиши произойдёт процесс тестирования, состоящий из 6 проходов.

Результат работы Вы увидите на экране.

Если после тестирования заведомо исправной микросхемы Вы увидели сообщение об ошибке, ищите ошибку в монтаже. Где-то вкралась "залипуха" при пайке.

При выходе из программы порт /F600 компьютера Орион-128 переходит в режим "всё на ввод".

Видео работы тестера:

Материалы по сборке данного тестера можно скачать по ссылке: https://disk.yandex.ru/d/BDxfd3n3SHixAQ

Архив содержит схему, герберы для производства, а также управляющие программы в форматах .BRU и .ORI.

Для заказа плат и более детальной информации можно пройти по сылке http://rdk.regionsv.ru/orion128-port55.htm

До новых встреч!