Найти в Дзене
PRACTICAL ELECTRONICS

Сабвуферный фильтр с регулировкой АЧХ и фазовой задержки

Для того чтобы расширить частотную полосу акустической системы (АС) ниже 50…60 Гц, используя только акустические средства, требуется увеличить объем АС до довольно-таки больших значений. Естественно, что это не всегда приемлемо из-за габаритов жилищного пространства, поэтому чаще для расширения низкочастотной составляющей в саб-каналах (sub – англ., в переводе сверхнизкочастотный) звуковых систем для домашнего прослушивания применяют электрическую коррекцию спада акустической АЧХ, а в HI-FI системах используют графические и параметрические эквалайзеры. Но в таком методе есть один существенный недостаток. Обычные фильтры, «вытягивая» АЧХ, одновременно сильно «крутят фазу» – искажают ФЧХ, поэтому большинство «сабов», неплохо воспроизводя близкие к стационарной синусоиде НЧ звуки (например, бас-гитару), неестественно искажают звучание импульсных – барабана, контрабаса и др. Происходит это из-за того, что фазовые искажения эквивалентны растягиванию в пространстве разных частотных составляю
Оглавление

Назначение

Для того чтобы расширить частотную полосу акустической системы (АС) ниже 50…60 Гц, используя только акустические средства, требуется увеличить объем АС до довольно-таки больших значений. Естественно, что это не всегда приемлемо из-за габаритов жилищного пространства, поэтому чаще для расширения низкочастотной составляющей в саб-каналах (sub – англ., в переводе сверхнизкочастотный) звуковых систем для домашнего прослушивания применяют электрическую коррекцию спада акустической АЧХ, а в HI-FI системах используют графические и параметрические эквалайзеры.

Но в таком методе есть один существенный недостаток. Обычные фильтры, «вытягивая» АЧХ, одновременно сильно «крутят фазу» – искажают ФЧХ, поэтому большинство «сабов», неплохо воспроизводя близкие к стационарной синусоиде НЧ звуки (например, бас-гитару), неестественно искажают звучание импульсных – барабана, контрабаса и др.

Происходит это из-за того, что фазовые искажения эквивалентны растягиванию в пространстве разных частотных составляющих спектра, т.е. нарушению когерентности всей звуковой картины. G. Maynard для решения этой проблемы на страницах журнала «Electronics World» №2/2001 предложил весьма оригинальное решение, состоящие из специального фильтра для саб-канала.

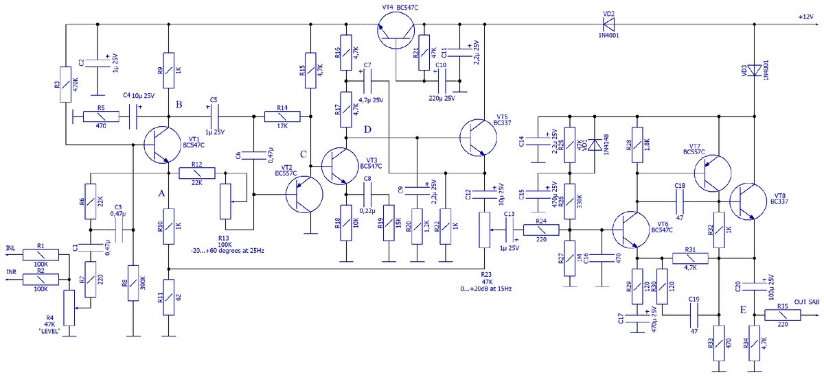
Схема электрическая

Схема электрическая принципиальная сабвуферного фильтра с регулировкой АЧХ и фазовой задержки
Схема электрическая принципиальная сабвуферного фильтра с регулировкой АЧХ и фазовой задержки

Представленная схема фильтр для НЧ-канала АС обеспечивает регулируемую коррекцию АЧХ (переменным резистором R23/47 кОм от 0 до +20 дБ на частоте 15 Гц по отношению к 100 Гц, максимум коррекции в верхнем по схеме положении движка без искажения ФЧХ. Последняя остается линейной в пределах ±15°, вплоть до частоты 15 Гц.

Кроме того, G. Maynard посчитал необходимым ввести в схему регулятор фазовой задержки (R13/100 кОм, регулировка фазы на частоте 25 Гц в пределах от +60° до -20°), которым можно компенсировать НЧ искажения ФЧХ других звеньев канала звуковоспроизведения и даже возможные огрехи при записи или сведении фонограммы в студии.

АЧХ, формируемая устройством на выходе (точка Е на принципиальной схеме) и в других точках схемы, показана на рисунке ниже.

-3

На частотах ниже 5 Гц формируется спад 18 дБ/октава для предотвращения инфразвуковых помех.

Чертёж печатной платы для схемы фильтра показан на ниже на рисунке.

Печатная плата для схемы сабвуферного фильтра с регулировкой АЧХ и фазовой задержки
Печатная плата для схемы сабвуферного фильтра с регулировкой АЧХ и фазовой задержки