Добавить в корзинуПозвонить
Найти в Дзене
Елена Шаврак

ЕГЭ по химии - 2025: пробник от 16 января (100ballnik.com)

Здравствуйте, уважаемые подписчики! Основа подготовки к ЕГЭ, конечно,- пособия от ФИПИ. Но в базовом пособии ограниченное количество вариантов - всего 30. Поэтому где-то к началу февраля актуальным становится вопрос поиска новых КИМов. Главным образом, это - пробники от онлайн-школ или от конкретных авторов. На мой взгляд, авторы онлайн-школ в поисках оригинальности сворачивают на путь (неоправданных) усложнений КИМов, в "авторских" пробниках можно встретить ошибки. Заглянув на сайт https://100ballnik.com/ , увидела там их пробник от 16 января и решила его разобрать. Итак: Примечания к заданию: типовое задание. Для его выполнения используют полную электронную формулу. Примечания к заданию: типовое задание хорошего уровня сложности Примечания к заданию: типовое задание Примечания к заданию: типовое задание Примечания к заданию: типовое задание Примечания к заданию: задание понравилось, по сложности - формат С- части(30-е задание) Примечания к заданию: типовое задание Прим

Здравствуйте, уважаемые подписчики!

Основа подготовки к ЕГЭ, конечно,- пособия от ФИПИ. Но в базовом пособии ограниченное количество вариантов - всего 30. Поэтому где-то к началу февраля актуальным становится вопрос поиска новых КИМов. Главным образом, это - пробники от онлайн-школ или от конкретных авторов. На мой взгляд, авторы онлайн-школ в поисках оригинальности сворачивают на путь (неоправданных) усложнений КИМов, в "авторских" пробниках можно встретить ошибки. Заглянув на сайт https://100ballnik.com/ , увидела там их пробник от 16 января и решила его разобрать. Итак:

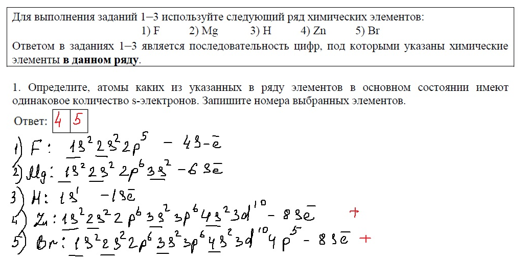
-2

Примечания к заданию: типовое задание. Для его выполнения используют полную электронную формулу.

-3

Примечания к заданию: типовое задание хорошего уровня сложности

-4

Примечания к заданию: типовое задание

-5

Примечания к заданию: типовое задание

-6

Примечания к заданию: типовое задание

-7

Примечания к заданию: задание понравилось, по сложности - формат С- части(30-е задание)

-8

Примечания к заданию: типовое задание

-9

Примечания к заданию: типовое задание из химии фосфора

-10

Примечания к заданию: типовое задание

-11

Примечания к заданию: ценно разграничением сложного эфира азотной кислоты (продукт реакции спирта с азотной ктой) и нитросоединения (продукт реакции УВ с азотной кислотой)

-12

Примечания к заданию: типовое задание

-13

Примечания к заданию: типовое задание

-14

Примечания к заданию: ценно ссылкой на достаточно редко упоминаемые реакции

-15

Примечания к заданию: типовое задание

-16

Примечания к заданию: типовое задание

-17

Примечания к заданию: типовое задание

-18

Примечания к заданию: типовое задание хорошего уровня сложности.

-19

Примечания к заданию: не очень понятна формулировка п.3(о (насыщенном?)растворе карбоната бария). Если упоминание о растворе малорастворимого вещества - не опечатка, то получаемое "усложнение" задания - для формата ЕГЭ неоправданно.

-20

Примечания к заданию: типовое задание

-21

Примечания к заданию: редкий случай, когда в ответе необходимо указать продукты электролиза, остающиеся в растворе. А есть еще формулировка о продуктах в приэлектродном пространстве...

-22

Примечания к заданию: типовое задание

-23

Примечания к заданию: типовое задание

-24

Примечания к заданию: отличие от типовых заданий- в проценте разложившегося вещества.

-25

Примечания к заданию: типовое задание

-26

Примечания к заданию: типовое задание

-27

Примечания к задачам: типовые.

В целом тестовая часть - компиляция из ранее встречавшихся заданий.

С решениями заданий С- части можно познакомиться на моем частном ТГ-канале "Решаем сложные задачи".

Кстати, за три месяца его функционирования на канале накопилось несколько сот задач (с решениями), в том числе 50 видеоразборов задач на азотсодержащие и галогенорганику.

На втором частном канале ("Авторские разработки ...") тоже очень много всего уже есть интересного. Но январь и февраль - посвящены челленджу: "Органика ЕГЭ- за 2,5 месяца". Публикую опорные конспекты, посвященные каждому из изучаемых классов веществ. В конспектах - только необходимый и достаточный теоретический материал и трехкомпонентное ДЗ (тесты, цепочки, задачи).

Подробности о подписке на ТГ-каналы - в лс https://vk.com/id363684368

Заранее благодарна за конструктивные замечания и дополнения.

Всего доброго!