Найти в Дзене
Dr. SMax

Избыток гормонов щитовидной железы: мифы и реальность

Тиреотоксикоз - состояние, вызванное повышенным содержанием Т3 и Т4 в крови из-за:  1. Чрезмерной выработки гормонов. Такое встречается, например, при болезни Грейвса  2. Разрушение ткани железы при воспалительных заболеваниях и попадание гормонов в кровь. Именно таков механизм возникновения избытка гормонов при болезни Хашимото  3. Передозировка лекарственными препаратами  4. Опухоли, бесконтрольно вырабатывающие гормоны Избыток йода может привести к тиреотоксикозу, однако с помощью радиоактивного йода тиреотоксикоз можно ликвидировать  1. Выраженное сердцебиение (тахикардия)  2. Раздражительность, ощущение страха, эмоциональная нестабильность  3. Повышенная температура тела  4. Снижение массы тела на фоне повышения аппетита  5. Неустойчивый стул  6. Нарушение менструального цикла, снижение либидо У больных с тиреотоксикозом сахарный диабет встречается чаще  1. Ликвидация причины (например, удаление опухоли, которая бесконтрольно выделяет гормоны)  2. При лечении гипертиреоза:
Оглавление

Тиреотоксикоз - состояние, вызванное повышенным содержанием Т3 и Т4 в крови из-за:

 1. Чрезмерной выработки гормонов. Такое встречается, например, при болезни Грейвса

 2. Разрушение ткани железы при воспалительных заболеваниях и попадание гормонов в кровь. Именно таков механизм возникновения избытка гормонов при болезни Хашимото

 3. Передозировка лекарственными препаратами

 4. Опухоли, бесконтрольно вырабатывающие гормоны

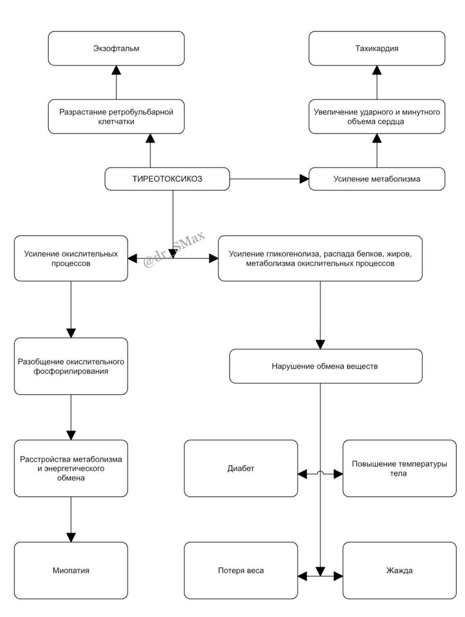
Механизм возникновения симптомов
Механизм возникновения симптомов

Интересный факт 1:

Избыток йода может привести к тиреотоксикозу, однако с помощью радиоактивного йода тиреотоксикоз можно ликвидировать

Какие проявления помогут заподозрить тиреотоксикоз?

-2

 1. Выраженное сердцебиение (тахикардия)

 2. Раздражительность, ощущение страха, эмоциональная нестабильность

 3. Повышенная температура тела

 4. Снижение массы тела на фоне повышения аппетита

 5. Неустойчивый стул

 6. Нарушение менструального цикла, снижение либидо

Интересный факт 2:

У больных с тиреотоксикозом сахарный диабет встречается чаще

Принципы лечения тиреотоксикоза

 1. Ликвидация причины (например, удаление опухоли, которая бесконтрольно выделяет гормоны)

 2. При лечении гипертиреоза: тиреостатики (препараты, снижающие выработку гормонов). При назначении тиреостатиков в высоких дозировках необходимо замещать нехватку Т3 и Т4

 3. Лечение радиоактивным йодом. Метод основан на захвате щитовидной железой любого йода. Радиоактивный йод разрушает ткань железы, позволяя добиться стойкого снижения выработки гормонов 

 4. При неэффективности лечения радиоактивным йодом (и других вариантов консервативной терапии) требуется хирургическое удаление железы

Важно:

Лечение радиоактивным йодом НЕ приводит к онкологическим заболеваниям у пациента

Интересный факт 3:

В период лечения радиоактивным йодом пациент излучает радиацию, поэтому следует ограничить контакты с окружающими

Хочешь знать больше - подписывайся на мой тг канал