Найти в Дзене
EdvarsOnline

Электрический заряд. Закон сохранения электрических зарядов. Физика 10 класс. Подготовка к ЕГЭ

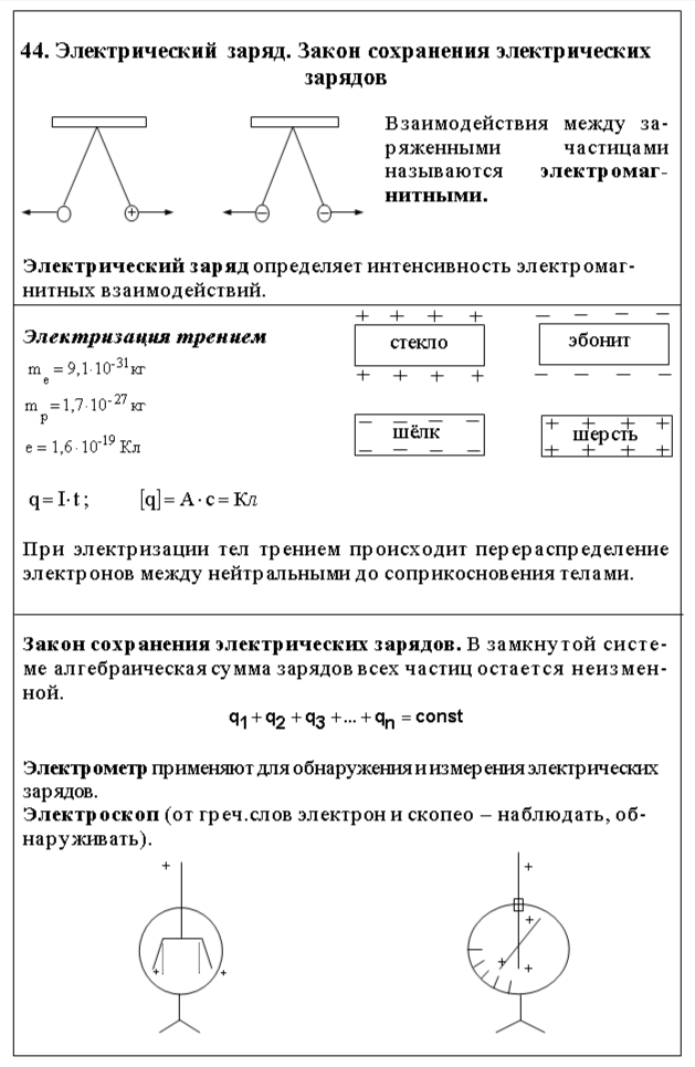
Электрический заряд Определение Электрический заряд — это физическая величина, которая описывает способность частиц взаимодействовать через электромагнитные силы. Существуют два типа электрических зарядов: • Положительный заряд (например, у протонов) • Отрицательный заряд (например, у электронов) Основные свойства: 1. Отталкивание и притяжение: Частицы с одинаковым зарядом отталкиваются, а с различными зарядами — притягиваются. 2. Единица измерения: В системе СИ электрический заряд измеряется в кулонах (C). 3. Носители заряда: Протоны, электроны и ионы — основные носители электрического заряда. --- Закон сохранения электрических зарядов Определение Закон сохранения электрических зарядов утверждает, что в замкнутой системе суммарный электрический заряд остается постоянным, независимо от происходящих процессов. Заряд не может возникать или исчезать; он только перераспределяется между частицами. Применение закона: Физические процессы: Закон также п

Электрический заряд

Определение

Электрический заряд — это физическая величина, которая описывает способность частиц взаимодействовать через электромагнитные силы. Существуют два типа электрических зарядов:

• Положительный заряд (например, у протонов)

• Отрицательный заряд (например, у электронов)

Основные свойства:

1. Отталкивание и притяжение: Частицы с одинаковым зарядом отталкиваются, а с различными зарядами — притягиваются.

2. Единица измерения: В системе СИ электрический заряд измеряется в кулонах (C).

3. Носители заряда: Протоны, электроны и ионы — основные носители электрического заряда.

--- Закон сохранения электрических зарядов

Определение

Закон сохранения электрических зарядов утверждает, что в замкнутой системе суммарный электрический заряд остается постоянным, независимо от происходящих процессов. Заряд не может возникать или исчезать; он только перераспределяется между частицами.

Применение закона: Физические процессы: Закон также применяется в многих физических явлениях, таких как зарядка и разрядка тел, электризация.

Примеры

• В процессе электризации двух тел при трении, например, стеклянной палочки об шерсть, один объект отдает электроны, становясь положительно заряженным, в то время как другой получает электроны и становится отрицательным.

• В электрической цепи, где соединены несколько резисторов, сумма входящих зарядов в узле равна сумме исходящих зарядов.

Закон сохранения электрических зарядов является одним из основополагающих принципов в физике и играет ключевую роль в понимании электромагнитных взаимодействий, а также в различных областях науки и техники.

Полная озвучка конспекта внизу в видео!