Найти в Дзене
Паяльник

Обратная связь по току в сравнении с обратной связью по напряжению

Для подавляющего большинства распространённых операционных усилителей (ОУ) и усилителей мощности применяется обратная связь по напряжению (ОСН). Обратная связь по току (ОСТ) была обычным явлением для ранних усилителей мощности (чаще всего с однополярным питанием), а также применялась в ламповых усилителях мощности. В этой статье рассмотрим различия между ними, во многих случаях на удивление незначительные. Несмотря на термин «обратная связь по току», в цепи обратной связи (ОС) всегда присутствует напряжение и по этой причине ряд авторов оспаривают термин «обратная связь по току». В большинстве случаев они неправы и ОУ с обратной связью по току (хотя и нечасто) обеспечивают некоторые существенные преимущества. Обратная связь по току также обеспечивает некоторые преимущества для усилителей мощности. Однако, есть один момент, на которую усилители с ОСТ не рассчитаны — это необходимость в высокой точности поддержания режима по постоянному току. Такое редко является серьёзной проблемой в сх
Оглавление

Введение

Для подавляющего большинства распространённых операционных усилителей (ОУ) и усилителей мощности применяется обратная связь по напряжению (ОСН). Обратная связь по току (ОСТ) была обычным явлением для ранних усилителей мощности (чаще всего с однополярным питанием), а также применялась в ламповых усилителях мощности. В этой статье рассмотрим различия между ними, во многих случаях на удивление незначительные. Несмотря на термин «обратная связь по току», в цепи обратной связи (ОС) всегда присутствует напряжение и по этой причине ряд авторов оспаривают термин «обратная связь по току». В большинстве случаев они неправы и ОУ с обратной связью по току (хотя и нечасто) обеспечивают некоторые существенные преимущества.

Обратная связь по току также обеспечивает некоторые преимущества для усилителей мощности. Однако, есть один момент, на которую усилители с ОСТ не рассчитаны — это необходимость в высокой точности поддержания режима по постоянному току. Такое редко является серьёзной проблемой в схемах на ОУ с ОСТ, но представляет собой существенный недостаток в аудиоусилителях мощности, что и явилось одной из главных причин, по которой они вышли из моды. Почти во всех усилителях мощности с ОСТ между усилителем и нагрузкой (динамиком) применяется конденсаторная развязка, потому что смещение нуля по постоянному току сложно минимизировать.

Важно понимать, что существует два совершенно разных определения обратной связи по току.

Первое — когда усилитель предназначен для питания нагрузки постоянным током (трансимпедансный усилитель), или же использует сочетание обратной связи по напряжению и току для получения заданного выходного сопротивления, значительно превышающего «идеальное» нулевое сопротивление. Примером намеренно увеличенного выходного сопротивления, позволяющего динамику возможность «делать своё дело», как и ожидается от гитарного усилителя, является усилитель по Проекту №27 . Токовое управление в таком виде применяется также в ревербераторах и со многими другими индуктивными преобразователями.

Второе определение применимо к усилителю по Проекту №37 (DoZ Preamp) и Проекту №217 «Практичный маломощный усилитель». В этих случаях применена токовая обратная связь на инвертирующий низкоимпедансный вход. В отличие от усилителя с ОСН, оба входа которого высокоомные, в схеме с ОСТ импедансы инвертирующего и неинвертирующего входов существенно различаются.

Усилитель с ОСТ жертвует характеристиками смещения по постоянному току ради широкой полосы пропускания и (обычно) гораздо большего запаса по фазе при замыкании петли обратной связи. Полоса пропускания усилителя с ОСТ определяется ft транзисторов (и, возможно, ёмкостью Миллера [преобладающий полюс]), но в такой схеме доминирующее влияние оказывает сопротивление резистора обратной связи, почти всегда имеющее сравнительно низкое значение. В отличие от схемы с ОСН, применение резисторов одинакового номинала для обоих входов не улучшает смещение по постоянному току, а наоборот, ухудшает его!

Обратная связь по напряжению в сравнении с обратной связью по току

Бо́льшая часть литературы по усилителям мощности и ОУ с ТОС сосредоточена на продвинутой математике и, как правило, является чисто аналитической, а не простой интерпретацией внутренних процессов. Ниже приведен прекрасный пример, включая «эквивалентные схемы», которые (ИМХО) не очень полезны для новичков и даже не имеют особой пользы для кого-либо, кроме академического специалиста в этой области. Это касается не только меня и я сомневаюсь, что это касается многих моих читателей.

Ниже приведена цитата из отчёта TI по заявке [1]:

Идеальная модель ОУ с ОСН — это мощный инструмент, помогающий понять базовую работу ОУ с ОСН. Существует также идеальная модель для ОУ с ОСТ. На рис. 1A показана идеальная модель ОСН, а на рис. 1B — идеальная модель ОСТ.

Рис. 1  Идеальные модели обратной связи по напряжению и по току
Рис. 1  Идеальные моРис. 1  Идеальные модели обратной связи по напряжению и по токудели обратной связи по напряжению и по токуРис. 1  Идеальные модели обратной связи по напряжению и по токуРис. 1  Идеальные модели обратной связи по напряжению и по току
Рис. 1 Идеальные модели обратной связи по напряжению и по току Рис. 1 Идеальные моРис. 1 Идеальные модели обратной связи по напряжению и по токудели обратной связи по напряжению и по токуРис. 1 Идеальные модели обратной связи по напряжению и по токуРис. 1  Идеальные модели обратной связи по напряжению и по току

В ОУ с обратной связью по напряжению:

-2

где: (Ve=Vp-Vn) — напряжение ошибки,

a — коэффициент усиления по напряжению с разомкнутым контуром обратной связи.

В ОУ с обратной связью по току:

-3

где: ie — ток ошибки,

Zt — коэффициент трансимпедансного усиления в разомкнутом контуре усилителя.

Усилитель, на выходе которого имеется напряжение, зависящее от входного тока, называется трансимпедансным, поскольку передаточная функция равна импедансу.

-4

Приведённые выше формулы также взяты из отчёта по применению от TI, а рис. 1 взят из того же документа. Хотя утверждается, что «идеальные модели» являются «мощным» способом понимания работы, это, вероятно, предмет для споров, особенно не инженерами. Формулы для реальных применений, как правило, также бесполезны и, хотя в литературе, цитируемой в ссылках, можно найти гораздо больше формул, большинство из них мало полезны для чего-либо, кроме теоретического понимания. Как всегда, я сосредоточусь на практических примерах, все из которых были смоделированы для получения результатов, заявленных для каждой схемы,.

Для обоих типов ОУ обратная связь применяется одинаково (по крайней мере, внешне). Оба могут работать как в инвертирующем, так и в неинвертирующем режиме, но номиналы резисторов обратной связи для ОУ с ОСТ обычно имеют гораздо меньшие значения. В инвертирующей конфигурации это означает, что входное сопротивление намного ниже, чем для ОУ с ОСН и его значение редко превышает 1 кОм. В ОУ с ОСН обратная связь приводит к нулю напряжение ошибки (насколько это возможно), в то время, как в ОУ с ОСТ она приводит к нулю ток ошибки.

Достичь нулевого значения ошибки напряжения или тока фактически никогда не представляется возможным, но чтобы получить ответ, в любом случае бесполезный (в основном из-за допусков номиналов резисторов, часто являющихся доминирующим источником ошибок), удобнее просто предположить ноль, чем бороться с формулами. В любой схеме с высоким коэффициентом усиления эта погрешность очень мала. Например, если схема без обратной связи имеет коэффициент усиления 60 дБ (×1000), то ошибка составляет 1 мВ/В. Большинство ОУ (включая типы с обратной связью по току) имеют коэффициент усиления без обратной связи до 100 дБ (×100 000), поэтому ошибка ближе к 10 мкВ/В. Попытка включить это в общие формулы обратной связи бессмысленна, потому что обычные резисторы будут обеспечивать гораздо большую погрешность, если только не имеют очень малый разброс, по крайней мере 0,01%, а желательно и лучше. При использовании обычных резисторов с допуском 1%, любая ошибка, вносимая из-за конечного усиления, минимальна. Это предполагает, что коэффициент усиления при разомкнутой цепи обратной связи существенно больше коэффициента усиления при замкнутой цепи обратной связи, гарантируя, что коэффициент усиления определяется именно компонентами обратной связи, а не усилительным каскадом.

Если усилительный каскад имеет коэффициент усиления с разомкнутой цепью ×100 и настроен на коэффициент усиления ×10 с замкнутой обратной связью, то коэффициент усиления составит 9,1, что является существенной ошибкой. Чтобы получить точность порядка 1% от требуемого коэффициента усиления (×10), коэффициент усиления с разомкнутой цепью должен быть не менее ×1000 (коэффициент усиления с замкнутой цепью = 9,9, ошибка = 1%). При коэффициенте усиления разомкнутой цепи ×10 000 (80 дБ) коэффициент усиления составит 9,99, а ошибка при этом всего 0,1%. Эти критерии применяются независимо от того, настроен ли усилительный каскад на обратную связь по напряжению или же по току. Усилительный каскад значения не имеет.

Обратная связь по напряжению

На схеме, приведенной ниже, показан типичный ОУ с ОСН, в данном случае µA741 (или половина сдвоенного 1458). Входы ведут к транзисторам Q1 и Q2, являющимися эмиттерными повторителями в каскоде с Q3 и Q4, образуя усилитель ошибки. Оба входа имеют высокий импеданс, а полоса пропускания почти полностью определяется доминирующим полюсом конденсатора ёмкостью 30 пФ. В качестве коллекторной нагрузки входного каскада служит токовое зеркало (Q5, Q6 и Q7).

Q17, Q18 — это каскад усиления по напряжению (VAS), для улучшения линейности использующий Q13 в качестве постоянной токовой нагрузки коллектора. Схема существенно отличается от большинства усилителей мощности, хотя принципы её работы практически идентичны. Выходной каскад (как и ожидалось) рассчитан на гораздо меньший ток. Обратная связь идёт от выхода к клемме «-In» и применяется точно так же, как и в любом другом микросхемном ОУ. Rin = 10 кОм, Rfb1 = 10 кОм, Rfb2 = 5 кОм с Cfb = 22 мкФ (частота при таких номиналах составляет 1,45 Гц по уровню -3 дБ).

Рис. 2  Типичный операционный усилитель с обратной связью по напряжению (μA741)
Рис. 2  Типичный операционный усилитель с обратной связью по напряжению (μA741)
Рис. 2 Типичный операционный усилитель с обратной связью по напряжению (μA741) Рис. 2  Типичный операционный усилитель с обратной связью по напряжению (μA741)

Вместо того, чтобы «изобретать» в качестве примера схему, я решил использовать μA741. Это ни в коем случае не быстрое устройство, с заявленной скоростью нарастания всего 0,5 В/мкс и полосой пропускания единичного усиления всего 1 МГц. Я применил его здесь просто потому, что это один из немногих ОУ с (более или менее) полной схемой. Он также поучителен сам по себе и достоин анализа (вами, а не мною).

Хотя показан ОУ с ОСН, дискретный ОУ с ОСТ собирать не нужно и разумный подход состоит в применении имеющегося под руками, если есть желание поэкспериментировать. µA741 может не подходить для использованя с любым полезным высокочастотным сигналом, но это хорошая отправная точка.

Обратная связь по току

Следующая схема предназначена для ОУ с ОСТ, использующего обычные легкодоступные транзисторы. Я применил не коммерчески доступную схему, а ту, на которую широко ссылаются в сети. Входной каскад  («+In») представляет собой буфер, на комплементарных эмиттерных повторителях. Обратная связь прикладывается к эмиттерам Q3 и Q4, являющимися в схеме точкой с низким импедансом. Хотя обратная связь применяется таким же образом (резистор обратной связи от «Out» до «-In» (Rfb1) и со вторым резистором от «-In» к земле — Rfb2), применяемые резисторы будут иметь гораздо меньшие значения, чем те, что использовались бы для ОУ с ОСН, обеспечивающего такое же усиление.

Рис. 3  Типичный операционный усилитель с обратной связью по току
Рис. 3  Типичный операционный усилитель с обратной связью по току
Рис. 3 Типичный операционный усилитель с обратной связью по току Рис. 3  Типичный операционный усилитель с обратной связью по току

При замыкании петли обратной связи (1 кОм, 500 Ом, 220 мкФ и Rin как 10 кОм относительно земли) смещение по постоянному току составляет 32 мВ и существенно не меняется, независимо от сопротивления от «+In» до земли. При номиналах от 100 Ом до 22 кОм оно остаётся между 31 и 32 мВ. Легко понять, почему утверждается, что ОУ с ОСТ не рекомендуются применять там, где важны характеристики смещения по постоянному току. Обратите внимание, что схема полностью сбалансирована (поскольку транзисторы NPN и PNP можно считать «равными, но противоположными»), однако смещение по постоянному току все ещё ужасно.

Частота LF по уровню -3 дБ по-прежнему составляет 1,45 Гц. Частота HF по уровню -3 дБ составляет более 10 МГц, а высокосигнальный пиковый отклик, равный 8 В (5,7 В RMS) доступен на частоте до 5 МГц (при искажениях менее 2%). Если Rfb1 уменьшить до 500 Ом, а Rfb2 — до 250 Ом, частота по уровню -3 дБ увеличится до 28 МГц! Обратите внимание, что это единственное изменение. Ширина полосы пропускания обратно пропорциональна сопротивлению обратной связи, поэтому при уменьшении Rfb1 ширина полосы пропускания увеличивается. Даже если коэффициент усиления увеличивается с трёх до шести (Rfb2 при 100 Ом), ширина полосы пропускания все равно увеличивается до 23,5 МГц. Именно здесь схема с ОСТ превосходит всё иное. Даже без компенсирующего конденсатора (что необходимо для схемы с ОСН) ОУ по рис. 3 остаётся стабильным при любом желаемом коэффициенте усиления — по крайней мере, в симуляторе. Реальная жизнь, конечно, отличается, но поигравшись недавно с небольшим усилителем мощности с ОСТ, я знаю, что добиться необычайно высокочастотных характеристик довольно легко. В основном необходимо включить компенсирующий конденсатор, хотя бы для того, чтобы предотвратить усиление схемой радиочастот или генерацию из-за паразитной ёмкости от выхода ко входу (обычно требуется всего несколько пФ).

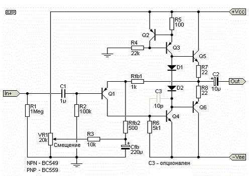
Хотя балансные схемы с ОСТ имеют немного лучшие характеристики по постоянному току, чем схемы с однотранзисторным входом, они всё равно посредственны. Схема на рис. 3 упрощена по сравнению с версией, которую можно увидеть в другом месте (включая две ссылки), но она все ещё несколько «чрезмерна» для тех, кто хочет поиграться с этой идеей, поэтому ниже показана более простая версия. Схема на рис. 4 на самом деле уже давно находится на веб-сайте ESP как предварительный усилитель DoZ (Проект №37), но без выходного буферного каскада.

Рис. 4  Операционный усилитель DoZ с обратной связью по току (модифицированный Проект №37)
Рис. 4 Операционный усилитель DoZ с обратной связью по току (модифицированный Проект №37)

Как и ожидалось, её параметры не могут сравниться со схемой на рис. 3. При наличии только одного входного транзистора смещение по постоянному току велико и для его уменьшения до чего-то «разумного» (±50 мВ или около того) необходим VR1. Для удобства сравнения он установлен на тот же коэффициент усиления (×3), что и на рисунках 2 и 3. Симулятор заявляет -3 дБ на частоте 10 МГц (без необязательного C3) и на основании проведенных мной тестов это, вероятно, верно, но не с полным уровнем выходного сигнала. Легко получить 5,5 В RMS на частоте 100 кГц и для такого простого усилителя это достойно. Обратите внимание, что добавлен выходной буферный каскад, чтобы схема не испытывала проблем с низкоимпедансными цепями обратной связи. В этом не было необходимости в исходном Проекте №37.

Амплитудно-частотная характеристика

Интересна амплитудно-частотная характеристика обеих схем. Операционный усилитель с ОСН — это µA741, показанный на рис. 2, в котором единственное, что было изменено — это резисторы обратной связи. Соотношение в каждом случае было 2:1 (Rfb1/Rfb2), а график отклика был построен от 10 кГц до 100 МГц. Хотя по сравнению с ОУ ОСН можно отметить некоторые изменения, они незначительны. Фактически они настолько малы, что кривые идеально накладываются друг на друга и их невозможно разделить, но на графике присутствуют все четыре. Обратите внимание, что в обоих случаях (ОСН и ОСТ) отклик является теоретическим и обычно применяется только при низких уровнях сигнала.

Рис. 5  АЧХ операционного усилителя с ОСН по рис. 2
Рис. 5 АЧХ операционного усилителя с ОСН по рис. 2

Напротив, если в схеме ОУ с ОСТ (схема по рис. 4 без C3) меняются резисторы обратной связи, то изменение отклика очень очевидно. Больше ничего не менялось — только резисторы обратной связи и всегда с соотношением 2:1 (Rfb1 и Rfb2 соответственно). По мере уменьшения сопротивления обратной связи увеличивается полоса пропускания. Для всех ОУ с ОСТ это совершенно нормально и обычно включено в техническое описание в виде графиков, что позволяет легко контролировать частотную характеристику, просто выбирая значение Rfb1, при этом Rfb2 устанавливает усиление.

Рис. 6  АЧХ операционного усилителя с ОСТ по рис. 4
Рис. 6 АЧХ операционного усилителя с ОСТ по рис. 4

Для обеих схем я также измерил время нарастания и спада. Операционный усилитель с ОСН (μA741) справился с нарастанием и спадом 0,54 В/мкс, в то время, как ОУ с ОСТ был намного быстрее, со временем нарастания 52 В/мкс и очень быстрым временем спада = 329 В/мкс. Оба эти результата были получены при Rfb1 номиналом 2 кОм, поэтому для ОУ с ОСТ это, возможно, пессимистично, но, как показывает частотная характеристика, не имеет заметного значения для версии с ОСН. Во всех операционных усилителях с ОСН скорость нарастания определяется доминирующим полюсом конденсатора и обратная связь этого не меняет. Без C3 (10 пФ) ОУ с ОСТ, если для Rfb1 применяется резистор номиналом 2 кОм, демонстрирует звон. Добавление C3 снижает скорость нарастания до 12 В/мкс на нарастании и 55 В/мкс на спаде.

Рис. 7  Переходная характеристика операционного усилителя с ОСТ по рис. 4
Рис. 7  Переходная характеристика операционного усилителя с ОСТ по рис. 4
Рис. 7 Переходная характеристика операционного усилителя с ОСТ по рис. 4 Рис. 7  Переходная характеристика операционного усилителя с ОСТ по рис. 4

Время нарастания и спада для ОУ с ОСТ по рис. 4 показано выше. На графике показан выходной отклик по сравнению со входным сигналом и чётко очевиден звон. График был снят без C3 (10 пФ), чтобы продемонстрировать поведение в «наихудшем случае». Звон можно предсказать по частотной характеристике (коричневая кривая, 2k для Rfb1), которая показывает пик 5 дБ на частоте около 15 МГц. Обратите внимание, что время нарастания и спада входного сигнала составляет 5 нс, что легко получить в симуляторе, но в реальной жизни немного сложнее.

Скорости нарастания отличаются из-за транзистора VAS (Q4). Он может включаться очень быстро, поэтому время спада короткое, но для повторного выключения требуется больше времени из-за времени рассасывания носителей в базе самого транзистора. Ситуация ухудшается, если транзистор доводится до насыщения (минимальное напряжение коллектора). Её может улучшить транзистор, специально разработанный для работы на высоких частотах (например, ВЧ-транзистор). Более широкая полоса пропускания увеличит пик отклика, поэтому компенсация становится не опцией, а необходимостью.

Ещё одним важным отличием является коэффициент усиления при разомкнутой цепи ОС. Он измеряется с наличием только резистора обратной связи по постоянному току (Rfb1) с «бесконечно большой» ёмкостью от инвертирующего входа до земли. Это легко сделать в симуляторе, но несколько сложнее на рабочем столе (мягко говоря). Обычно применяемая ёмкость будет превышать 1 Ф (да, одну фараду или даже больше).

Я также смоделировал TL072, у которого скорость нарастания составляет 13 В/мкс. Как и µA741, он показал почти идентичный отклик при изменении резисторов обратной связи при сохранении тех же соотношений. Я изменял Rfb1 от 2 до 100 КоМ, а Rfb2 от 1 до 50 кОМ. Верхняя частота в симуляторе по уровню -3 дБ осталась на уровне 1,3 МГц, что согласуется с техническим описанием. На этой частоте обратная связь практически отсутствует, поскольку усиление микросхемы исчерпывается (согласно техническому описанию, полоса пропускания единичного усиления составляет 3 МГц). Этого и следовало ожидать, поскольку серия TL07x не была разработана для работы на высоких частотах.

Для схемы с ОСН усиление µA741 без обратной связи достигает 107 дБ на низкой частоте, но снижается на 3 дБ всего на 5 Гц и спадает на 6 дБ/октаву. Усиление на 100 кГц снижается до 21 дБ. Напротив, даже простая схема с ОСТ (рис. 4) имеет коэффициент усиления без обратной связи 80 дБ на низких частотах, 74 дБ на 7 кГц и 57 дБ на 100 кГц. Операционный усилитель с ОСТ по рис. 4 имеет немного более высокий коэффициент усиления на низких частотах (87 дБ), который спадает позже (на 14 кГц по уровню -3 дБ). На 100 кГц он все ещё имеет коэффициент усиления 70 дБ. Это было смоделировано с резистором обратной связи номиналом 2 кОм (Rfb1).

Можно задаться вопросом, почему коэффициент усиления без обратной связи представляет какой-либо интерес. Он позволяет определить, какая обратная связь применяется на любой заданной частоте. Если ожидается, что аудиопредусилитель (или усилитель мощности) будет иметь усиление 30 дБ, то усиление с разомкнутой петлёй ОС на частоте 20 кГц составит всего (скажем) 34 дБ (спад на 6 дБ/октаву от 100 Гц до 20 кГц), тогда будет доступно только 6 дБ обратной связи, тогда как на частоте 100 Гц может быть 80 дБ (например). Способность обратной связи уменьшать искажения серьёзно подрывается столь малым резервом усиления. В результате искажения увеличиваются (как и следовало ожидать).

Многие жалуются, что обратная связь увеличивает амплитуду гармоник высшего порядка, но не понимают, что обычно это совсем не так¹. Да, может показаться, что высшие гармоники тревожно растут, но это потому, что на этих частотах недостаточно усиления для эффективной обратной связи. Обычно дело не столько в том, что увеличиваются гармоники, сколько в том, что если недостаточно обратной связи, они не подавляются. Чтобы обратная связь была эффективной, её должно быть много, а схема, чтобы гарантировать, что обратная связь остаётся эффективной в максимально широком диапазоне частот, должна иметь достаточную полосу пропускания с разомкнутым контуром. С обратной связью по напряжению это сложнее из-за необходимости применения конденсатора доминирующего полюса. Однако, с любым доступным в настоящее время высококачественным ОУ это редко является проблемой, если только от одного каскада не ожидается усиления (скажем) ×100 (40 дБ).

___________________

¹ В некоторых случаях обратная связь может увеличить уровень гармоник, что рассматривается в статье «Искажения и обратная связь». В большинстве случаев это возможно только при использовании схем, разработанных для демонстрации эффекта, что при рассмотрении схем «реального мира» бесполезно. В большинстве традиционных конструкций увеличение уровня гармоник происходит только из-за уменьшения обратной связи на высоких частотах.

Улучшение параметров по постоянному току

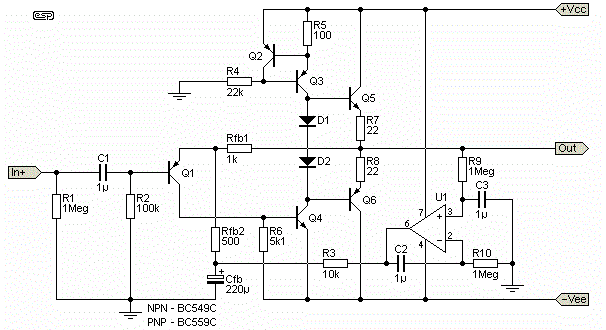
Плохие параметры усилителя с ОСТ по постоянному току (будь то усилитель мощности или малосигнальный усилитель) можно улучшить, применяя следящую обратную связь по постоянному току. Это всегда будет ОУ с ОСН, выбранный за его низкочастотность и хорошие параметры по постоянному току. При правильной настройке он не окажет никакого влияния на звук. Схемы следящих систем по постоянному току подробно описаны в статье «Следящие системы постоянного тока — советы, ловушки и применение». На рис. 8 показана модифицированная версия схемы по рис. 4, в которой подстроечный резистор удалён и заменён следящей системой (U1, R9, R10, C2 и C3). Выходной конденсатор не применяется.

Рис. 8  Операционный усилитель с ОСТ со следящей системой по постоянному току
Рис. 8  Операционный усилитель с ОСТ со следящей системой по постоянному току
Рис. 8 Операционный усилитель с ОСТ со следящей системой по постоянному току Рис. 8  Операционный усилитель с ОСТ со следящей системой по постоянному току

При добавлении следящей системы по постоянному току выходное смещение уменьшается до наихудшего напряжения смещения ОУ, но также определяется входным током смещения. Для большинства «обычных» операционных усилителей смещение должно быть менее ±2 мВ и, если нужно ещё меньше, можно применить «экзотический» ОУ. В идеале ОУ будет иметь входы на канальных полевых транзисторах, поэтому ёмкость в отрицательной обратной связи следящей системы (C2) поддерживается на разумном уровне. С выхода следящей системы смещение по постоянному току будет минимизировано, даже если изменится температура схемы (особенно Q1), что невозможно при применении подстроечного резистора. Конечно, следящие системы не лишены своих собственных проблем, но в этой схеме нет ничего, что могло бы создать какие-либо трудности.

Следящая система действительно оказывает некоторое влияние на параметры на очень низких частотах, но поскольку схемы с ОСТ обычно применяются для получения хороших высокочастотных характеристик, это не должно вызывать ухудшения. Я предлагаю также прочитать статью «Следящие системы по постоянному току», т.к. в ней подробно описано, как это работает. Если нужны хорошие характеристики по постоянному току, то следящая система может быть применена к любому усилителю с ОСТ. Симулятор утверждает, что смещение по постоянному току будет порядка 130 мкВ, что примерно соответствует моим обычным ожиданиям.

Все следящие системы имеют время установления, определяемое постоянной времени фильтра. При 1 МОм и 1 мкФ, как показано на рисунке, постоянная времени составляет 1 с, но обычно требуется как минимум вдвое больше, прежде чем выходное напряжение приблизится к нулю. Чтобы избежать шума, если он вызовет проблемы (обычно «стука») при включении питания, необходима схема приглушения.

Это не может быть правдой. Может ли это быть правдой?

Если вы привыкли смотреть на спецификации ОУ с ОСН, то вас можно простить, если полагаете, что идея ОУ, работающего на частотах до сотен МГц, не может быть правильной. Не так много лет назад это было бы правдой, поскольку ОУ с ОСТ стали доступными только в 1990-х годах. Они остаются нишевым продуктом и большинство людей никогда их не применяли и не экспериментировали с ними. Как я уже упоминал выше, модно было построить какой-то один на основе пары проектов ESP, не осознавая этого. Однако, они никогда не предназначались для использования на радиочастотах и от внимания могли ускользнуть тонкости.

Рис. 9 Амплитудно-частотная характеристика THS6012 в зависимости от сопротивления обратной связи
Рис. 9 Амплитудно-частотная характеристика THS6012 в зависимости от сопротивления обратной связи

Приведенный выше график адаптирован из спецификации на дифференциальный линейный драйвер THS6012 с ОСТ, специально разработанный для модемной связи ADSL (которая теперь стал далёким воспоминанием, поскольку стал доступным кабельный или оптоволоконный широкополосный доступ). В 2001 году TI прислала мне набор ОУ с ОСТ для оценки в качестве драйверов наушников. В этой роли преуспел THS6012, но, к сожалению, он был доступен только в корпусе SMD и его было очень трудно монтировать на печатную плату, поскольку снизу корпуса имел площадку для подпаивания к радиатору.

Я провёл с ним много тестов и он был действительно превосходен, хотя низкое входное сопротивление и требования к радиатору сделали его мало пригодным для использования в проекте. Это позор, поскольку его параметры были образцовыми, но корпус делал его непрактичным.

Выводы

Я намеренно опустил сложные формулы, которые можно применять для математического анализа этих схем. Большинству читателей это будет не интересно, а для тех немногих, кто захочет провести подробный анализ, в ссылках есть всё необходимое. Как и во многих ссылках, возможно, могут быть ошибки — очень сложно гарантировать, что все детали абсолютно верны и быстро обнаружится, что схема по рис. 4 использовалась в качестве «золотого стандарта» для ОУ с ОСТ. Существуют и более сложные версии, но это уже довольно сложная схема (я определённо не собираюсь её реализовывать).

По большей части ОУ с ОСТ для большинства любителей останутся диковинкой, если только они не работают с радиочастотами. Радиочастоты (и видео) легко обрабатываются многими легкодоступными ОУ с ОСТ. Не редкостью является частотная характеристика свыше 300 МГц, со скоростью нарастания 1 кВ/мкс или даже более. Они специализированы, но даже «обычные» ОУ с ОСТ способны работать в полосе пропускания 100 МГц (при низких уровнях выходного сигнала). Усилители мощности — это другое дело. «Практический» усилитель (для изучения того, как работают усилители мощности), использующий ОСТ, опубликован, как Проект №217. Он не может достичь полосы пропускания в мегагерцы, но это ограничение для обеспечения стабильности было введено намеренно. Есть несколько других усилителей мощности, использующих обратную связь по току, включая Проект №36 (DoZ) и его предусилитель Проект №37.

Как отмечалось во введении, чтобы различать два типа обратной связи по току, нужно быть осторожным. Проект №27 (гитарный усилитель) также использует обратную связь по току, но для контроля выходного тока и соответствующей регулировки усиления. Сам усилитель использует схему с ОСН, перестроенную для обеспечения обратной связи по току. Эти два типа очень разные хотя поначалу это может вызвать небольшую путаницу. Чтобы ещё больше усложнить ситуацию, довольно просто перенастроить «истинный» усилитель с ОСТ (через цепь обратной связи) для обеспечения определённого выходного тока, что, как я полагаю, сделало бы его усилителем «токовая ОС — токовая ОС»!

Ссылки

  1. Voltage Feedback Vs Current Feedback Op Amps Application Report - Texas Instruments (SLVA051)
  2. Voltage feedback v/s Current feedback operational amplifier using BJT and CMOS - Shruti Jain (Jaypee University of Information Technology)
  3. In Defense Of The Current-feedback Amplifier - Sergio Franco (EDN)
  4. OPA684 Datasheet (TI)

Оригинал статьи (Перевел Falconist)