Найти в Дзене
Dr. SMax

Срочно добавь продукты с йодом в свой рацион

Йод является крайне важным микроэлементом, необходимым организму для производства гормонов щитовидной железы. Суточная потребность йода для взрослого человека - 150 мкг. Каковы же возможные причины его дефицита?  1. недостаточное поступление с пищей и водой  2. Продукты (например, капуста) и препараты (некоторые антибиотики и НПВС), затрудняющие всасывание и транспорт йода в организме  3. Повышенные расходы йода при беременности А теперь максимально простыми словами механизм изменений в организме при дефиците йода: Дефицит йода -> нарушение образования гормонов ЩЖ -> гипофиз в качестве компенсации увеличивает выработку ТТГ (ТТГ стимулирует работу ЩЖ) -> ткань щитовидной железы начинает увеличиваться в размерах Казалось бы, ЩЖ компенсаторно увеличилась и дефицит гормонов отсутствует. Значит, все хорошо?  1. Увеличенная железа может сдавливать трахею, затрудняя дыхание  2. При отсутствии лечения компенсаторные механизмы истощаются, что в конечном счете приводит к гипотиреозу  3. Увел

Йод является крайне важным микроэлементом, необходимым организму для производства гормонов щитовидной железы. Суточная потребность йода для взрослого человека - 150 мкг. Каковы же возможные причины его дефицита?

 1. недостаточное поступление с пищей и водой

 2. Продукты (например, капуста) и препараты (некоторые антибиотики и НПВС), затрудняющие всасывание и транспорт йода в организме

 3. Повышенные расходы йода при беременности

А теперь максимально простыми словами механизм изменений в организме при дефиците йода:

Дефицит йода -> нарушение образования гормонов ЩЖ -> гипофиз в качестве компенсации увеличивает выработку ТТГ (ТТГ стимулирует работу ЩЖ) -> ткань щитовидной железы начинает увеличиваться в размерах

Сравнение размеров нормальной и увеличенной железы
Сравнение размеров нормальной и увеличенной железы

Казалось бы, ЩЖ компенсаторно увеличилась и дефицит гормонов отсутствует. Значит, все хорошо?

 1. Увеличенная железа может сдавливать трахею, затрудняя дыхание

 2. При отсутствии лечения компенсаторные механизмы истощаются, что в конечном счете приводит к гипотиреозу

 3. Увеличение железы бывает диффузным (равномерным) и узловым. Узлы ЩЖ часто начинают работать автономно, приводя к избытку Т3 и Т4 в крови

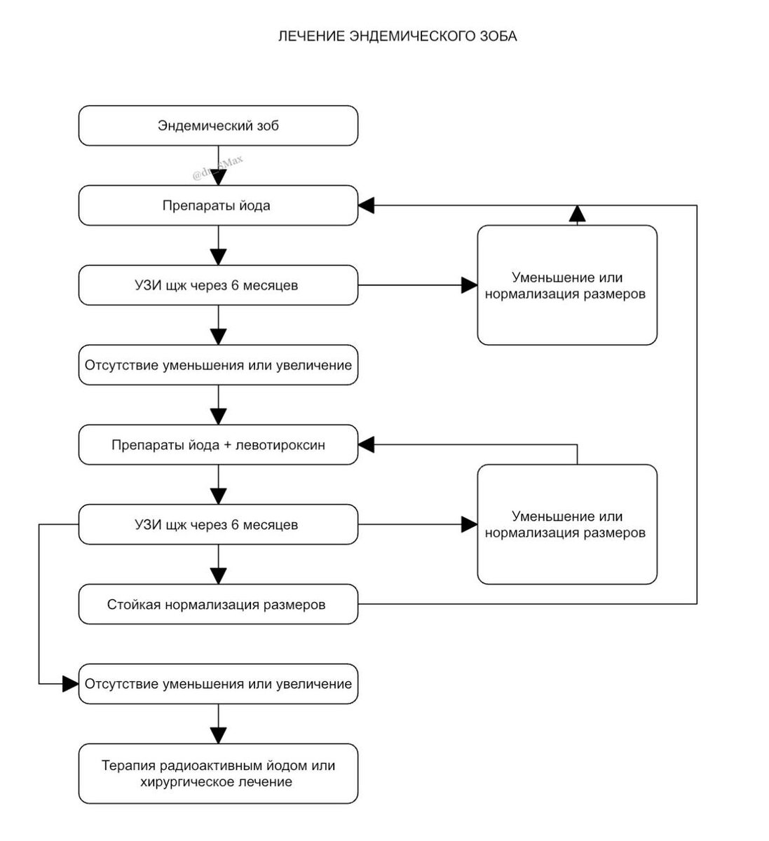
Схема лечения
Схема лечения

В следующей статье расскажу про избыток гормонов щитовидной железы

Хочешь знать больше - подписывайся на мой тг канал