Найти в Дзене
PRACTICAL ELECTRONICS

Фильтр для сабвуфера

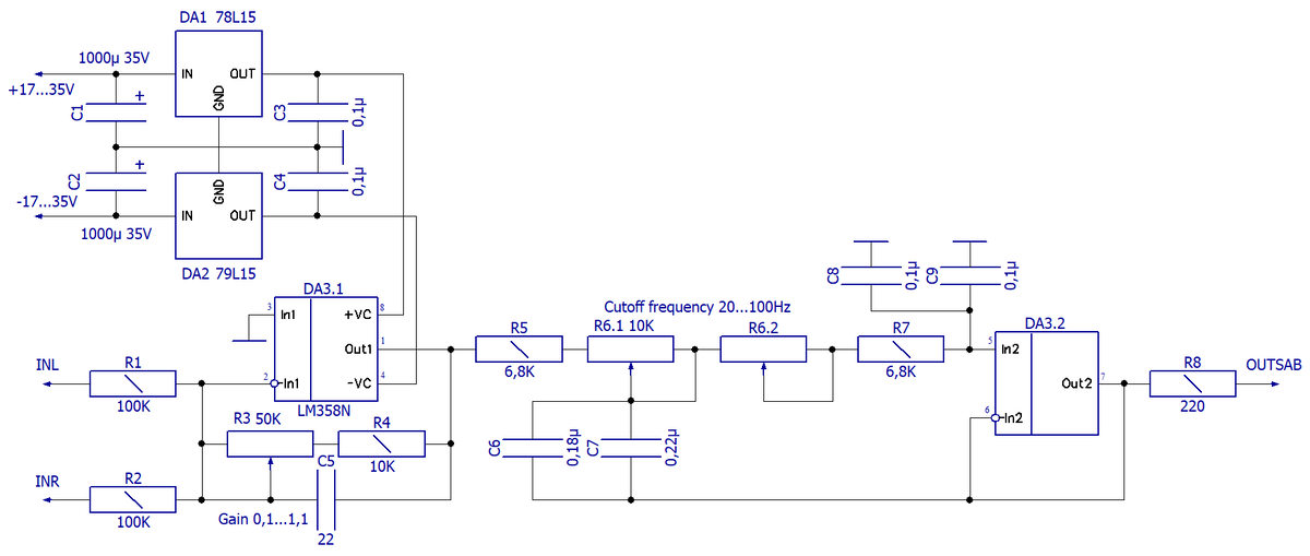
Многоканальные аудиосистемы и объёмное звучание пользуются большим признанием среди пользователей. Одним из важнейших элементов такой системы звукоусиления является специальный тракт для воспроизведения сигналов с самыми низкими составляющими частотами – сабвуфер. В публикации представлен очень простой в реализации активный фильтр для низкочастотного тракта, который позволяет выбирать параметры сигнала в соответствии с предпочтениями слушателей. Схема построена на распространённых недорогих электронных компонентах и повторить её сможет даже начинающий радиолюбитель. Следует отметить, что схема не нуждается в наладке и при исправных деталях начинает работать сразу. Фильтр представляет собой классический, настроенный, фильтр нижних частот с регулируемым усилением. Частота среза (в диапазоне 20…100 Гц) регулируется двойным потенциометром R6, а усиление для НЧ переменным резистором R3. Схема формирует НЧ сигнал для сабвуфера на выходе «OUTSAB» из суммы двух каналов – левого и правого – «IN
Оглавление

Назначение

Многоканальные аудиосистемы и объёмное звучание пользуются большим признанием среди пользователей. Одним из важнейших элементов такой системы звукоусиления является специальный тракт для воспроизведения сигналов с самыми низкими составляющими частотами – сабвуфер.

В публикации представлен очень простой в реализации активный фильтр для низкочастотного тракта, который позволяет выбирать параметры сигнала в соответствии с предпочтениями слушателей.

Схема построена на распространённых недорогих электронных компонентах и повторить её сможет даже начинающий радиолюбитель. Следует отметить, что схема не нуждается в наладке и при исправных деталях начинает работать сразу.

Схема электрическая

Схема электрическая принципиальная активного фильтра для сабвуфера
Схема электрическая принципиальная активного фильтра для сабвуфера

Фильтр представляет собой классический, настроенный, фильтр нижних частот с регулируемым усилением. Частота среза (в диапазоне 20…100 Гц) регулируется двойным потенциометром R6, а усиление для НЧ переменным резистором R3.

Схема формирует НЧ сигнал для сабвуфера на выходе «OUTSAB» из суммы двух каналов – левого и правого – «INL» и «INR».

Сумматор выполнен на операционном усилителе DA3.1 (LM358N или другой аналогичный), коэффициент передачи этого каскада ОУ (громкость сабвуфера) регулируют переменным резистором R3 в пределах от 0,1 до 1,1.

На втором операционном усилителе DA3.2 сформирован активный ФНЧ второго порядка с регулируемой частотой среза. Такое решение позволяет оптимально согласовать характеристики сабвуфера с началом спада АЧХ основных акустических систем.

Для питания схемы предусмотрены два интегральных стабилизатора DA1 и DA2 на 15 В. Входное постоянное двухполярное напряжение схемы лежит в пределах от 17 до 35 В.

Печатная плата для схемы ФНЧ сабвуфера показана на рисунке ниже.

Печатная плата для схемы активного фильтра для сабвуфера
Печатная плата для схемы активного фильтра для сабвуфера