Найти в Дзене
Путь бедняка

Изучаю 3Д: начало января

Заканчивается третья неделя января, и пора уже рассказывать о своём продвижении. Ага, у Бедняка, как и у самурая, есть Путь, но нет цели! :) Шучу; цель тоже есть, но про неё как-нибудь не сейчас. В общем, за прошедшую неделю замоделил вот такие штуки: Это всё в рамках Уровня 1 школы Е.Грипинского. С вариациями - я не стремлюсь точно повторять его референсы, а импровизирую. В этом дизайнерском "пьяном" шкафу куда-то делись полочки! Там внутри есть три полки, я совершенно точно их сделал, а тут их не видно. Наверно, выключил перед тем, как сделать скриншот, и забыл вернуть обратно. А на позапрошлой неделе сделал вот такой шкаф-платье: По идее, этот шкаф полагается подвешивать на стену за две верхние перекладины. В ящичках этого шкафа горизонтальное дно, как и положено, хотя фасады такие вот кривые - то есть "дизайнерские". Сами ящички легко выдвигаются, ничто им не мешает. А в референсе ящички не должны были выдвигаться - там предлагалось только сделать изогнутые фасады. Конечно, во вс

Заканчивается третья неделя января, и пора уже рассказывать о своём продвижении. Ага, у Бедняка, как и у самурая, есть Путь, но нет цели! :)

Шучу; цель тоже есть, но про неё как-нибудь не сейчас.

В общем, за прошедшую неделю замоделил вот такие штуки:

Это всё в рамках Уровня 1 школы Е.Грипинского. С вариациями - я не стремлюсь точно повторять его референсы, а импровизирую.

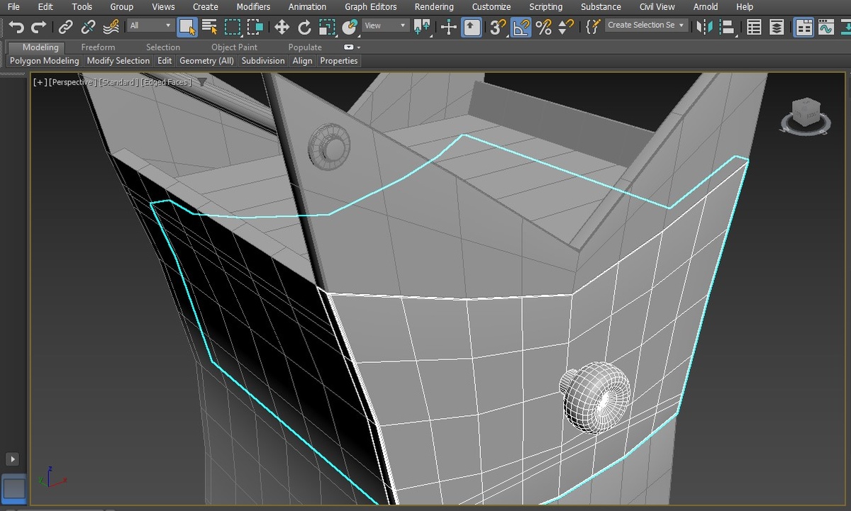
В этом дизайнерском "пьяном" шкафу куда-то делись полочки! Там внутри есть три полки, я совершенно точно их сделал, а тут их не видно. Наверно, выключил перед тем, как сделать скриншот, и забыл вернуть обратно.

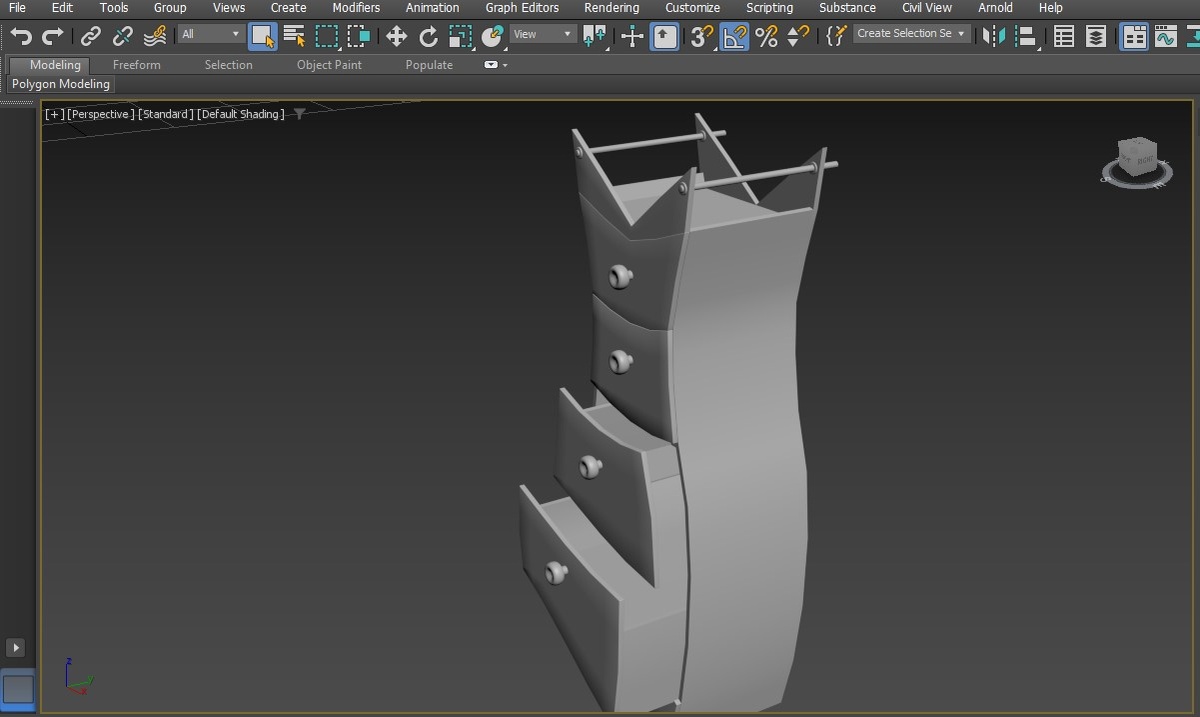
А на позапрошлой неделе сделал вот такой шкаф-платье:

По идее, этот шкаф полагается подвешивать на стену за две верхние перекладины.

В ящичках этого шкафа горизонтальное дно, как и положено, хотя фасады такие вот кривые - то есть "дизайнерские". Сами ящички легко выдвигаются, ничто им не мешает. А в референсе ящички не должны были выдвигаться - там предлагалось только сделать изогнутые фасады.

Конечно, во всех этих моделях очень много всего можно доделывать, допиливать и улучшать. Но я думаю, нельзя застревать надолго на каждой модели; "ползучий улучшизм" съедает мотивацию. Надо двигаться вперёд.

Как видите, пока я просто делаю скриншоты из 3DsMAX. Чтобы сделать полноценные, красивые картинки всех этих моделей, нужно ставить и осваивать программу для рендеринга. Курс Грипинского на этом этапе предлагает программу Marmoset. Видимо, придётся на следующей неделе ею заняться.

***

Ещё, конечно, про деньги.

Нам в школе, как и всем в стране, декабрьскую зарплату выдают не в начале января, а в конце декабря. У меня, хотя и живу один, всё равно в Новогодние праздники повышенные расходы. И вот в начале этой недели все деньги закончились! Вчера и сегодня ходил по магазинам, предварительно распотрошив свою "подушку". Хорошо, что она есть!

Если всё будет, как положено, то уже на следующей неделе придёт аванс за январь.