Добавить в корзинуПозвонить
Найти в Дзене

Аппаратная: "Безумный ветер" или "Романтика - часть вторая".

В конце 90-х, на самой заре своей музыкальной деятельности, я стал обладателем двух акустических колонок от бытового радиокомплекса "Романтика": Устройства оказалось на редкость ладно скроенными и крепкого сделанными, пройдя бок о бок со мной через годы и расстоянья✊. Одна из них представлена в моем комплекте аппаратуры достаточно ярко, вторая же, напротив, остаётся в тени🤷‍♂️. Долгое время вторая колонка использовалась в качестве активной совместно с усилителем на TDA2005, 6,5-дюймовым мид-бассом и примитивным твиттером. Начавшаяся в конце прошлого года масштабная реконструкция моего аппарата коснулась и её. Перво-наперво я решил собрать усилитель помощнее, и в качестве кандидатуры мне виделась советская схема из журнала "В помощь радиолюбителю" выпуск N80 1983г: По факту, после сборки схемы и последующего прослушивания выяснилось, что при выходной мощности, сопоставимой с TDA-шной, советская имеет сильно меньший КПД, выделяя много энергии в виде тепла🔥🔥🔥. Плюс - значительно бо́л

В конце 90-х, на самой заре своей музыкальной деятельности, я стал обладателем двух акустических колонок от бытового радиокомплекса "Романтика":

фото из Сети
фото из Сети

Устройства оказалось на редкость ладно скроенными и крепкого сделанными, пройдя бок о бок со мной через годы и расстоянья✊. Одна из них представлена в моем комплекте аппаратуры достаточно ярко, вторая же, напротив, остаётся в тени🤷‍♂️. Долгое время вторая колонка использовалась в качестве активной совместно с усилителем на TDA2005, 6,5-дюймовым мид-бассом и примитивным твиттером.

Начавшаяся в конце прошлого года масштабная реконструкция моего аппарата коснулась и её. Перво-наперво я решил собрать усилитель помощнее, и в качестве кандидатуры мне виделась советская схема из журнала "В помощь радиолюбителю" выпуск N80 1983г:

-2

По факту, после сборки схемы и последующего прослушивания выяснилось, что при выходной мощности, сопоставимой с TDA-шной, советская имеет сильно меньший КПД, выделяя много энергии в виде тепла🔥🔥🔥.

Плюс - значительно бо́льшие габариты🤷‍♂️😕.

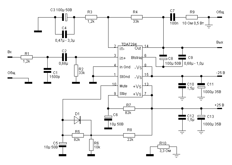
Поиски решений продолжились, и на глаза мне попался такой вариант:

фото из Сети
фото из Сети

Не имея опыта работы с TDA7294, я всё же рискнул. И схема не подвела, запустившись с первого включения, порадовав хорошей выходной мощностью, термостабильностью и отсутствием на выходе коммутационных помех при включении питания👍. Единственное моё изменение - замена R2 на номинал 68К для увеличения чувствительности.

Немного о конструкции. Блок питания остался от прежнего варианта:

-4

Радиатор общей площадью примерно 400 см², для лучшего охлаждения вынесен на заднюю стенку колонки. Второй край печатной платы крепится к специально установленной для этого полочке из фанеры (см фото выше):

-5

На задней крышке сделан вырез для удобства переноски, являющийся одновременно подобием фазоинвертора, снизу с одной стороны закреплён входной разъем, с другой - разъем и выключатель питания:

-6

В качестве излучателя использован ''no-name" девайс, ранее использовавшийся мною в гибридном гитарном комбике:

-7

В качестве твиттера работает китайский 8-оммный динамик от старого телевизора, подключенный к выходу усилителя через конденсатор 1,5 микрофарад:

-8

Отдельно о названии "Crazy wind"😁. Оно появилось после тестового прогона колонки на максимальной мощности у меня дома, при этом поток воздуха из отверстия-ручки вызывал весьма заметные колебания... оконной занавески🌬️😁. Как это было в реале можно увидеть в ближайшем выпуске рубрики "Тест-драйв", а пока – несколько веселых фоток😉:

-9

-10

-11