Добавить в корзинуПозвонить
Найти в Дзене
PRACTICAL ELECTRONICS

Транзисторный биполярно-полевой УНЧ класса А

В публикации из раздела УМЗЧ описывается усилитель, выходной каскад которого работает в режиме А. Усилитель является однотактным, т.е. не разделяющий усиливаемый сигнал на две составляющие – положительную и отрицательную, как это делается в двухтактных схемах. Принцип работы однотактного усилителя, является самый первым из реализованных и по мнению многих меломанов наиболее естественно передают музыкальную картину. Естественно, что и источник фонограммы должен быть соответствующим. В таком усилителе нет искусственного деления входного сигнала и тем более ШИМ-модуляции, используемой в современных цифровых усилителях. И какие-бы ничтожно малые измеренные значения искажений не были бы получены на выходе двухтактных и цифровых усилителей, любое дополнительное деление или преобразование усиливаемого сигнала ведёт только к потере звуковой информации из исходного сигнала. Предлагаемый однотактный УМЗЧ обладает довольно высокой выходной мощностью для этого класса – 55 Вт, что естественно нак
Оглавление

Однотактный усилитель

В публикации из раздела УМЗЧ описывается усилитель, выходной каскад которого работает в режиме А. Усилитель является однотактным, т.е. не разделяющий усиливаемый сигнал на две составляющие – положительную и отрицательную, как это делается в двухтактных схемах.

Принцип работы однотактного усилителя, является самый первым из реализованных и по мнению многих меломанов наиболее естественно передают музыкальную картину. Естественно, что и источник фонограммы должен быть соответствующим. В таком усилителе нет искусственного деления входного сигнала и тем более ШИМ-модуляции, используемой в современных цифровых усилителях.

И какие-бы ничтожно малые измеренные значения искажений не были бы получены на выходе двухтактных и цифровых усилителей, любое дополнительное деление или преобразование усиливаемого сигнала ведёт только к потере звуковой информации из исходного сигнала.

Предлагаемый однотактный УМЗЧ обладает довольно высокой выходной мощностью для этого класса – 55 Вт, что естественно накладывает определённые требования к его блоку питания и радиатору выходного каскада.

Есть ли преимущества в звуке у ламповых усилителей?

Вообще ламповые усилители или ламповый звук и транзисторные усилители – два непримиримых лагеря меломанов, инженеров и радиолюбителей, постоянно что-то доказывающих друг другу.

Главным преимуществом ламповых усилителей, которое так любят упомянуть в различных «аудиофильских» обзорах, является «тёплое ламповое звучание», утверждая о его естественности.

Так вот, этот «тёплый ламповый звук» является не чем иным как единицами процентов искажений входного сигнала с преобладанием чётных гармоник и этот своеобразный ламповый окрас звука ни как нельзя назвать естественным.

Справедливости ради стоит отметить, что ламповый однотактный усилитель с THD 1…2 % всё-таки на слух может быть более приятен, чем двухтактный усилитель класса AB c TDH 0,1 %. И опять же связано это с преобладанием чётных гармоник над нечётными в ламповых схемах, и нечётных гармоник, а также коммутационных искажений, в транзисторных.

Если ламповый однотакт довести до значения TDH 0,1%, то вся так называемая «теплота» пропадёт. Критики транзисторных схем заявляют о так называемом «транзисторном звуке», который тоже является искажением сигнала, связанным с переходом транзисторов из одного состояние в другое.

Но если речь идёт о транзисторной схеме, работающей в однотактном режиме, то данный вид искажений отсутствует, поскольку транзистор постоянно находится в открытом состоянии. К тому же довести транзисторную схему до уровня общих искажений присущих HI-FI классу много проще, чем ламповую.

Популярность ламповых однотактов и посвящение им различных ресурсов и форумов, на мой взгляд, является не чем иным, как маркетинговым продвижением своего товара фирмами-изготовителями.

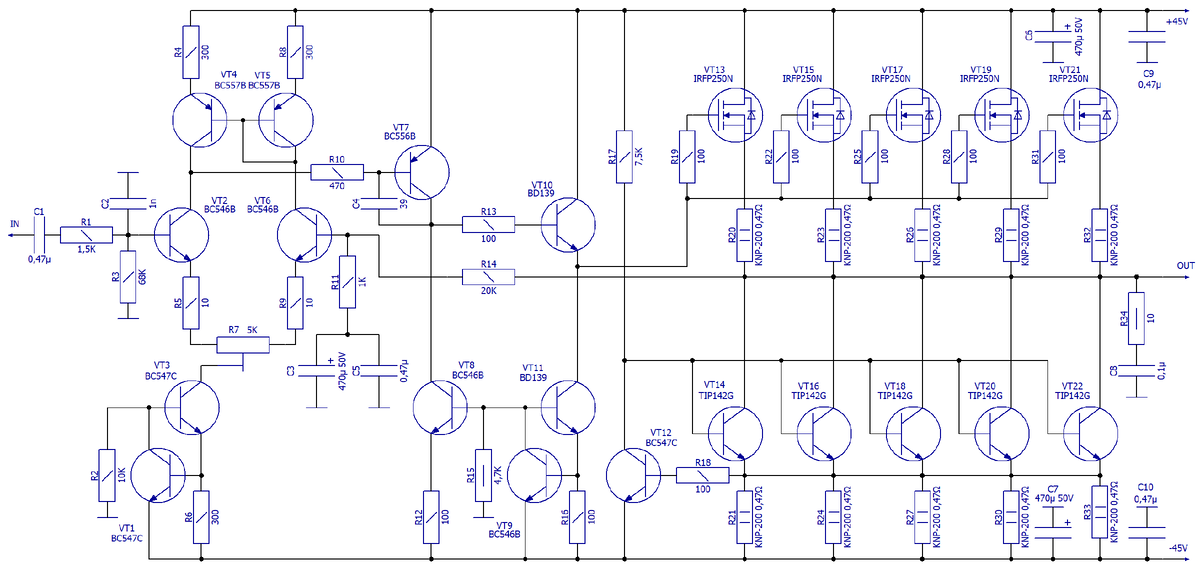
Схема электрическая

Схема электрическая принципиальная транзисторного биполярно-полевого УНЧ класса А
Схема электрическая принципиальная транзисторного биполярно-полевого УНЧ класса А

Технические характеристики:

Режим работы выходного каскада – A;
Напряжение питания – ±45 В;
Начальный ток выходного каскада – 5 × 1200 мА;
Номинальное входное напряжение – 700 мВ;
Рабочий диапазон частот – 10…30000 Гц;
Номинальная выходная мощность – 55 Вт (4 Ом);
THD при номинальной выходной мощности (55 Вт) на частотах:
1 кГц - 0,025 %;
20 кГц - 0,35 %.

Первом каскаде используется дифференциальный усилитель на транзисторах VT2VT6 с генератором тока VT1VT3 в эмиттерной цепи. Второй каскад является усилителем напряжения на транзисторе VT7. Он в свою очередь нагружен на усовершенствованное токовое зеркало – транзисторы VT8VT9VT11 с эмиттерным повторителем VT10.

Транзисторы VT9 и VT11 одновременно выполняют роль генератора стабильного тока для эмиттерной цепи VT10, таким образом все транзисторы работают в режиме класса А.

Выходной каскад также работает в классе А и выполнен на полевых транзисторах VT13…VT21 с генератором стабильного тока на составных (Дарлингтона) биполярных транзисторах VT14…VT22 в цепях истоков.

Транзистор VT12 с резисторами R17, R18 задаёт начальный ток выходного каскада. В каждой из пяти ступеней он равен 1,2 А.

Конструкция, детали и наладка

После проверки монтажа и проверки установки токов выходных каскадов (можно по падению напряжения на R20…R32 – 557 мВ) и получасового прогрева, подстроечным резистором R7 устанавливают «0» на выходе.

Как и любой усилитель класса А, устройство требует высококачественного блока питания. Для 55-ваттного варианта суммарная емкость конденсаторов фильтра в каждом плече выпрямителя должна быть не менее 30000 мкФ.

Сложность здесь в том, что типового трансформаторов на такие значения напряжения и токи (6,5 А в каждом плече на один канал) нет в широкой продаже, и его придётся изготавливать самому или заказывать.

По отводу тепла от радиаторов транзисторов, то в данном случае – только активный режим с применением вентиляторов, ну или сами радиаторы должны быть размерами с бытовой масляный обогреватель).

Чертёж односторонней печатной платы для схемы показан на рисунке ниже.

Печатная плата для схемы транзисторного биполярно-полевого УНЧ класса А
Печатная плата для схемы транзисторного биполярно-полевого УНЧ класса А