Найти в Дзене
valeronomsk55

Замена сайлентблоков и опорных втулок продольных рективных тяг

Всем доброго времени суток! Я уже как-то упоминал о некоторой вибрации, возникающей в скоростном диапазоне от 65 — 75 км/ч. Я не знаю как ее лучше описать. Напоминает разбалансировку передник колес, как-бы возникает какое-то резонансное явление, передающееся на руль и переднюю подвеску.
Первым делом, я заменил "уставшие" амортизаторы.
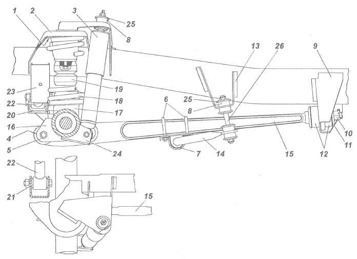
Ну а далее, собственно принялся менять сайлентблоки (4) и опорные втулки (12) продольных реактивных тяг. С самого завода в этот узел не кто не залазил, хоть и с трудом, но открутить болты удалось. Так называемые "клюшки" демонтированы: Опорные втулки имеют износ: их сплющило и центральное отверстие имеет выработку. Ниже фотографии сравнения новой втулки и старой. Ну а далее началось самое сложное — выпрессовка родных сайлентблоков, установленных еще на заводе.
Выпрессовка выполнялась вот на таком импровизированном прессе. Усилия пришлось применить "конские"… Домкрат на 15 тонн вроде, кое-как выдавил сайлентблоки из посадочных мест, и то с применением горе

Всем доброго времени суток! Я уже как-то упоминал о некоторой вибрации, возникающей в скоростном диапазоне от 65 — 75 км/ч. Я не знаю как ее лучше описать. Напоминает разбалансировку передник колес, как-бы возникает какое-то резонансное явление, передающееся на руль и переднюю подвеску.
Первым делом, я заменил "уставшие" амортизаторы.
Ну а далее, собственно принялся менять сайлентблоки (4) и опорные втулки (12) продольных реактивных тяг.

С самого завода в этот узел не кто не залазил, хоть и с трудом, но открутить болты удалось. Так называемые "клюшки" демонтированы:

-2

Опорные втулки имеют износ: их сплющило и центральное отверстие имеет выработку. Ниже фотографии сравнения новой втулки и старой.

-3
-4

Ну а далее началось самое сложное — выпрессовка родных сайлентблоков, установленных еще на заводе.
Выпрессовка выполнялась вот на таком импровизированном прессе. Усилия пришлось применить "конские"… Домкрат на 15 тонн вроде, кое-как выдавил сайлентблоки из посадочных мест, и то с применением горелки и кувалды…

-5
-6

В общем демонтаж старых сайлентблоков очень утомительное и нудное занятие при отсутствии специализированного оборудования, но тем не менее все решаемо.

Новые сайлентблоки запрессовывались "по маслу" — гораздо легче.

-7

После проведенных манипуляций, все было установлено обратно.

По затратам:
— опорные втулки: 4шт по 100 р;
— сайлентблоки продольной тяги: 4шт по 350р.
Что получили в итоге. После замены сайлентблоков и опорных втулок, амортизаторов — автомобиль преобразился. Выехал на трассу — автомобиль едет очень хорошо, даже на участках, где трасса просто "умотана". На ровной дороге, так называемый ШИММИ ушел, ехать стало гораздо приятнее и комфортнее. Поэтому можно сделать, пока что, предварительные выводы. Износ опорных втулок, сайлентблоков "клюшек" и "умершие" амортизаторы способствуют возникновению резонансных колебательных движений в определенном скоростном диапазоне. Вот такие, собственно мысли у меня. Всем удачи на дорогах, друзья!

Цена вопроса: 1 800 Р

7 июля 2019