Найти в Дзене
Как бы Electronics!

Самодельный блок управления котлом для отопления. Часть 3

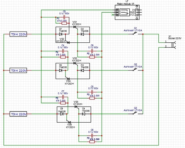
После приобретения рабочих тиристоров КУ202Н, приступил к очередной сборке этого пульта. Теперь сделал все по такой схеме: Сделал новую плату, все впаял, приступил к тестированию, и неожиданно спалил два тиристора! Ниже на видео заснят весь процесс: Там же в видео, указана причина по которой сгорали тиристоры. Проблема была в диодах FR107. Хотя они и целые, но почему то в паре с ними тиристоры не выживали. Углубятся в теорию и изучать почему так происходит я не захотел. Просто взял и вместо них поставил диоды 1N4007. В первом моём опыте с ключами на тиристорах, все диоды были именно 1N4007. Но после неправильного подключения один диод сгорел, а так как я в следующей схеме решил установить ещё два дополнительных диода, то решил взамен сгоревшему диоду и двум необходимым в новой схеме, поставить диоды FR107. Вот так у меня тиристоры и сгорали. Сгорали именно те, к которым и были подключены диоды FR107. Тиристоры горят, а между тем при прозвонке диодов, выясняется что они целые. Ну раз ц

После приобретения рабочих тиристоров КУ202Н, приступил к очередной сборке этого пульта. Теперь сделал все по такой схеме:

Схема 3
Схема 3

Сделал новую плату, все впаял, приступил к тестированию, и неожиданно спалил два тиристора! Ниже на видео заснят весь процесс:

Там же в видео, указана причина по которой сгорали тиристоры. Проблема была в диодах FR107. Хотя они и целые, но почему то в паре с ними тиристоры не выживали. Углубятся в теорию и изучать почему так происходит я не захотел. Просто взял и вместо них поставил диоды 1N4007.

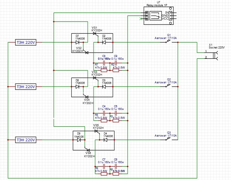
В первом моём опыте с ключами на тиристорах, все диоды были именно 1N4007. Но после неправильного подключения один диод сгорел, а так как я в следующей схеме решил установить ещё два дополнительных диода, то решил взамен сгоревшему диоду и двум необходимым в новой схеме, поставить диоды FR107. Вот так у меня тиристоры и сгорали. Сгорали именно те, к которым и были подключены диоды FR107. Тиристоры горят, а между тем при прозвонке диодов, выясняется что они целые. Ну раз целые, значит дело в схеме. Опять переделал схему. На этот раз, я вообще отказался напрямую объединять управляющие выводы тиристоров как в схеме 3, а соединить их вместе через конденсаторы:

Схема 4
Схема 4

И как оказалось, происходит тоже самое. При первом включении, один из тиристоров умер сразу, два других выжили. Благо я не стал их мучить, а как только понял что они самопроизвольно открываются, тут же отключил питание. В любом случае, новую плату я выполнил по Схеме 4, заменил диоды, и все заработало. На видео виден успех. Теперь осталось доработать пульт. Печатная плата нового блока управления по ссылке: https://cloud.mail.ru/public/jg7k/FvN4mjASK