Добавить в корзинуПозвонить
Найти в Дзене
da-nie

Самодельный симмер для ламп накачки лазеров

Ещё одна моя статья с habr.com. Для накачки активных элементов импульсных твёрдотельных лазеров часто
применяют импульсные ксеноновые лампы накачки. Срок службы таких ламп
увеличивается, если в них постоянно держать зажжённую дугу. Устройство,
создающее дугу в лампе, называют симмером. Вариант исполнения
самодельного симмера и будет представлен в этой статье.
Конструктивно любой симмер представляет собой просто источник
постоянного тока. Таким образом, от симмера требуется сделать первичный
пробой разрядного промежутка лампы, выполнить развитие плазменного
канала до дуги и производить удержание полученной дуги.
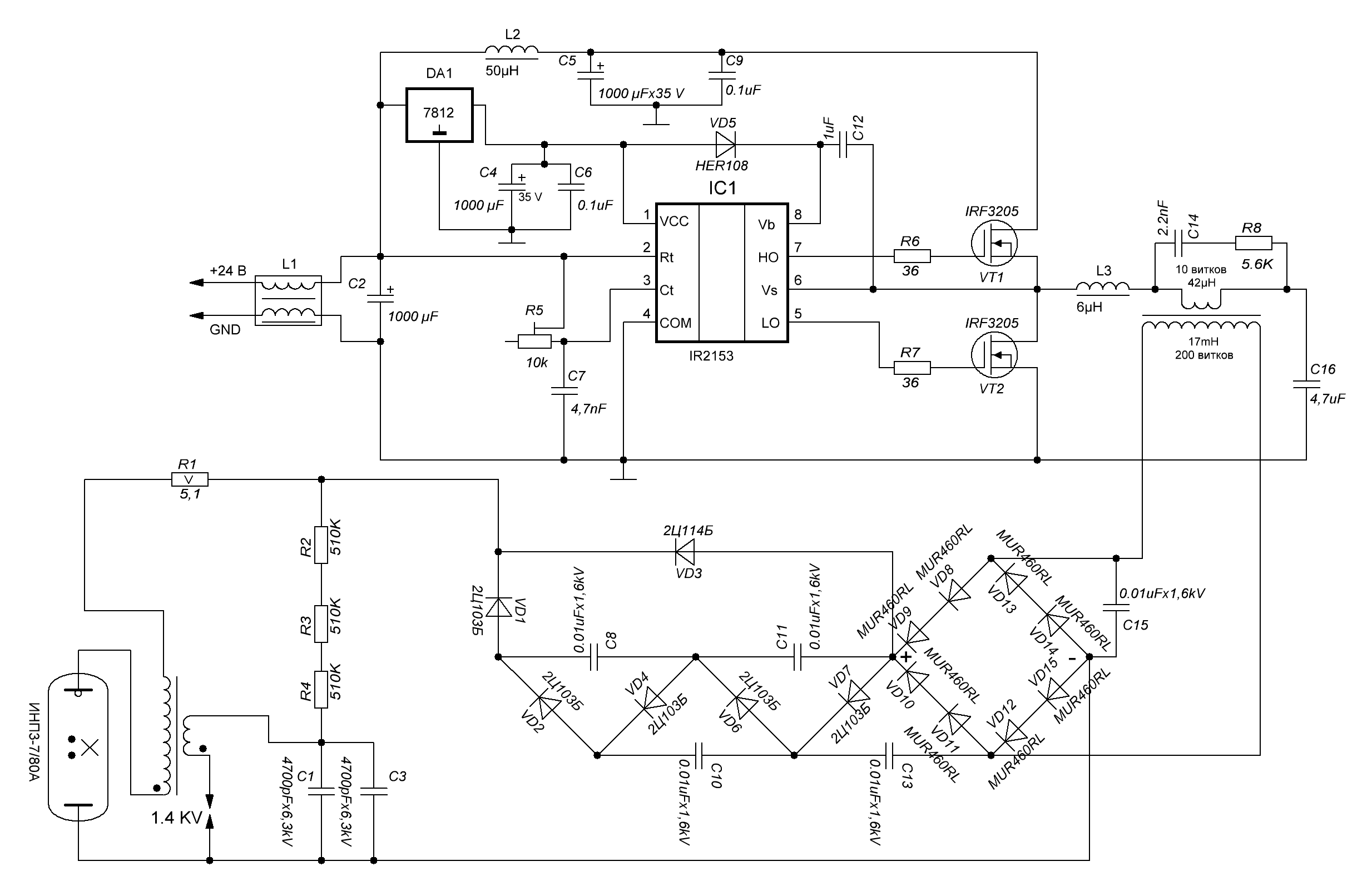
Свой самодельный симмер я построил на основе резонансного LLC-преобразователя по следующей схеме. Полумостовой инвертор на базе IR2153 нагружен на повышающий
трансформатор через конденсатор C16 и дроссель L3. Вместе они и образуют
LLC-контур. С выхода трансформатора напряжение около 250 В отправляется
на совмещённый с умножителем выпрямительный мост. Напряжения с вых

Ещё одна моя статья с habr.com.

Для накачки активных элементов импульсных твёрдотельных лазеров часто
применяют импульсные ксеноновые лампы накачки. Срок службы таких ламп
увеличивается, если в них постоянно держать зажжённую дугу. Устройство,
создающее дугу в лампе, называют симмером. Вариант исполнения
самодельного симмера и будет представлен в этой статье.

Конструктивно любой симмер представляет собой просто источник
постоянного тока. Таким образом, от симмера требуется сделать первичный
пробой разрядного промежутка лампы, выполнить развитие плазменного
канала до дуги и производить удержание полученной дуги.

Свой самодельный симмер я построил на основе резонансного LLC-преобразователя по следующей схеме.

-2

Полумостовой инвертор на базе IR2153 нагружен на повышающий
трансформатор через конденсатор C16 и дроссель L3. Вместе они и образуют
LLC-контур. С выхода трансформатора напряжение около 250 В отправляется
на совмещённый с умножителем выпрямительный мост. Напряжения с выхода моста и умножителя объединяются через диоды. Таким образом, исходно на непробитой лампе присутствует напряжение с умножителя. После пробоя разрядного канала умножитель уже не может удерживать высокое напряжение на электродах лампы, так как сопротивление дуги резко уменьшается, и в дело вступает напряжение с моста, который уже может выдавать необходимый ток лампы и держать дугу.

Для зажигания дуги используется трансформатор поджига примерно такого
вида (это мой старый трансформатор поджига; сейчас в симмере трансформатор гораздо меньших габаритов). Поджигающий импульс
инициируется разрядником EPSOC на 1.4 кВ.

-3

Для расчётов LLC-преобразователя я использовал эту статью.

Результаты расчёта и заданные параметры симмера приведены на картинке
ниже. Зелёным отмечены задаваемые параметры, жёлтым результаты расчёта.

-4

После сборки симмер требует установки частоты около 30 кГц (с учётом параметров реальных элементов).


Вот тестовый прогон варианта такого симмера.

-5
-6

Данный симмер был установлен в ранее разработанный блок питания из прошлой статьи. Симмер я использовал для ламп ИФП-800 и ИНП3-7/80А.

-8

Результат работы симмера с моими твёрдотельными лазерами.

Файл расчёта в excel.

P.S. Выражаю благодарность SparkPower с сайта Lasers.org.ru за большую помощь в разработке симмера.

Ну и напоследок :)

-9