Добавить в корзинуПозвонить
Найти в Дзене
PRACTICAL ELECTRONICS

Зарядка герметичных свинцово-кислотных АКБ ёмкостью до 30Ач

Всем хорошо известно, что для свинцовых АКБ очень нежелателен глубокий разряд, как, впрочем, и перезаряд. Такие нежелательные процессы вызывают сульфатацию и значительное сокращение срока службы кислотных АКБ. Для предотвращения перезаряда измеряют плотность электролита, однако большое количество современных свинцовых аккумуляторов уже не обеспечивают доступа к электролиту и являются SLA (Sealed Lead Acid), или по-нашему полугерметичными. Для эффективного заряда и предотвращения вскипания кислоты SLA-аккумуляторы требуют специального алгоритма зарядки. В отличие от обычного режима заряда, где используется ограничение зарядного тока, применяется трёхэтапный алгоритм ограничения напряжения. На первом этапе зарядка производится током 0,2С…0,3С А (С – ёмкость АКБ в ампер-часах). В этом режиме ему передается 70% номинальной емкости. Остальные 30% ёмкости заряжаются во втором этапе, в котором АКБ подключён к постоянному напряжению, при котором к каждому элементу приложено 2,3 В (стандартны
Оглавление

Особенности заряда SLA-аккумуляторов

Всем хорошо известно, что для свинцовых АКБ очень нежелателен глубокий разряд, как, впрочем, и перезаряд. Такие нежелательные процессы вызывают сульфатацию и значительное сокращение срока службы кислотных АКБ.

Для предотвращения перезаряда измеряют плотность электролита, однако большое количество современных свинцовых аккумуляторов уже не обеспечивают доступа к электролиту и являются SLA (Sealed Lead Acid), или по-нашему полугерметичными.

Для эффективного заряда и предотвращения вскипания кислоты SLA-аккумуляторы требуют специального алгоритма зарядки. В отличие от обычного режима заряда, где используется ограничение зарядного тока, применяется трёхэтапный алгоритм ограничения напряжения.

На первом этапе зарядка производится током 0,2С0,3С А (С – ёмкость АКБ в ампер-часах). В этом режиме ему передается 70% номинальной емкости. Остальные 30% ёмкости заряжаются во втором этапе, в котором АКБ подключён к постоянному напряжению, при котором к каждому элементу приложено 2,3 В (стандартный режим) или 2,45 В (ускоренный).

По завершению второго начинается третий заключительный этап «спящей» подзарядки, в которой АКБ неограниченное время подключён к постоянному напряжению, при котором на каждый элемент приходится 2,25 В.

Такой алгоритм заряда применён, в частности, в источниках бесперебойного питания (ИБП) и обеспечивает постоянную 100% готовность АКБ.

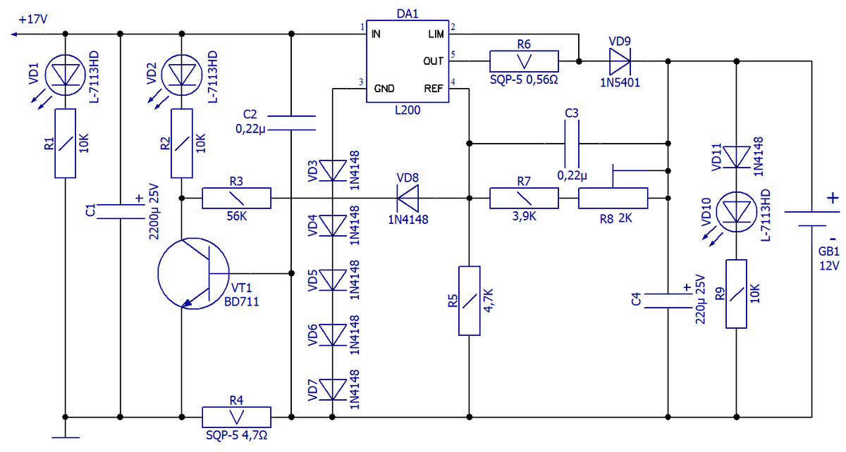
Зарядное устройство, представленное в этой публикации, предназначено для зарядки 12-ти вольтовых SLA АКБ с ёмкостью до 30 Ач. Основным регулирующим элементом в схеме является интегральный регулятор напряжения и тока L200 в корпусе TO-220-5, который должен быть закреплён на теплоотводе.

Схема электрическая

Схема электрическая принципиальная ЗУ герметичных свинцово-кислотных АКБ ёмкостью до 30Ач
Схема электрическая принципиальная ЗУ герметичных свинцово-кислотных АКБ ёмкостью до 30Ач

На первом этапе зарядки устройство работает как источник тока, равного 0,45/R6. Сопротивление этого резистора для аккумуляторов разной емкости (С) необходимо выбрать исходя из R6 = 0,45I = 0,45×0,2С = 0,09С, a R4 = 25/С, где сопротивления в омах, тока – амперах, ёмкости – ампер-часах.

При этом значительный ток, протекая через R4, обеспечивает открытым транзистор VТ1, который через R3 шунтирует R5, входящий в делитель, задающий выходное напряжение. Режим первой этапа показывает свечение светодиода VD2.

По мере зарядки напряжение на АКБ возрастает, а ток зарядки падает, поскольку стабилизатор DA1 (L200) отрегулирован подстроечным резистором R8 на выходное напряжение (без нагрузки и при принудительно закороченных выводах К-Э VТ1) на 14,4 В. Это обеспечивается плавный автоматический переход ко второму этапу зарядки.

В конце второго этапа, зарядный ток снижается до 0,02С, падение напряжения на резисторе R4 уже становится недостаточно для поддержания открытым VТ1, и он закрывается, отрывая R3 от «земли» и исключая его из делителя, задающего выходное напряжение стабилизатора DA1.

Напряжение на выходе устройства понижается с 14,4 до 13,8 В, а прекращение свечения VD2 сигнализирует конец зарядки и переход в режим «спящей» подзарядки.

Чертёж печатной платы для зарядного устройства показан ниже на рисунке.

Печатная плата для схемы ЗУ герметичных свинцово-кислотных АКБ ёмкостью до 30Ач
Печатная плата для схемы ЗУ герметичных свинцово-кислотных АКБ ёмкостью до 30Ач