Найти в Дзене
PRACTICAL ELECTRONICS

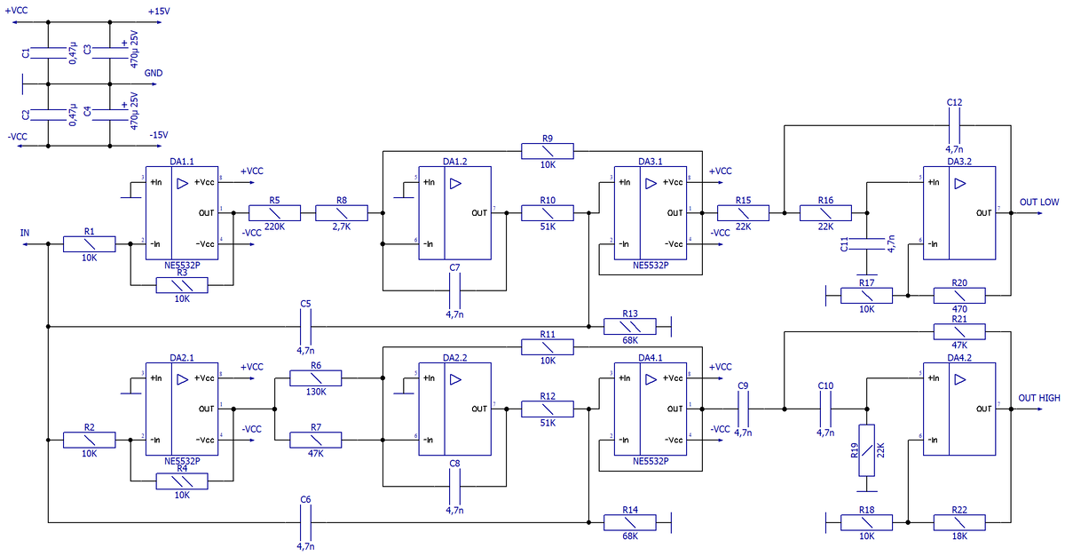
Активный кроссовер (фильтры Баттерворта и Бэйнтера) для двухполосных аудиосистем

Разделительные фильтры на пассивных элементах, применяемые в акустических системах (АС) далеко не идеальны, т.к. компоненты в них должны быть рассчитаны на довольно большую мощность, а это накладывает ограничение на их точность и линейность. В высококачественных аудиокомплексах часто применяют разделительные активные маломощные фильтры на основе ОУ, индивидуальные для каждой динамической головки УМЗЧ. Применяя прецизионные компоненты малой мощности, достигаются много лучшее фильтрующие свойства и меньшее фазовые и временные искажения. В публикации представлена схема и конструкция активного разделительного фильтра (кроссовера), в котором привычные ФНЧ и ФВЧ Баттерворта второго порядка с частотой среза 1,5 кГц (крайние справа ОУ) дополнены менее известными фильтрами Бэйнтера (три левых ОУ), формирующими нули передаточной функции и тем самым резко улучшающими селективность как ФНЧ (на выходе OUT LOW), так и ФВЧ (OUT HIGH). Эквивалентная крутизна среза АЧХ становится сравнимой с обычными
Оглавление

Пассивные и активные разделительные фильтры

Разделительные фильтры на пассивных элементах, применяемые в акустических системах (АС) далеко не идеальны, т.к. компоненты в них должны быть рассчитаны на довольно большую мощность, а это накладывает ограничение на их точность и линейность.

В высококачественных аудиокомплексах часто применяют разделительные активные маломощные фильтры на основе ОУ, индивидуальные для каждой динамической головки УМЗЧ. Применяя прецизионные компоненты малой мощности, достигаются много лучшее фильтрующие свойства и меньшее фазовые и временные искажения.

В публикации представлена схема и конструкция активного разделительного фильтра (кроссовера), в котором привычные ФНЧ и ФВЧ Баттерворта второго порядка с частотой среза 1,5 кГц (крайние справа ОУ) дополнены менее известными фильтрами Бэйнтера (три левых ОУ), формирующими нули передаточной функции и тем самым резко улучшающими селективность как ФНЧ (на выходе OUT LOW), так и ФВЧ (OUT HIGH).

Эквивалентная крутизна среза АЧХ становится сравнимой с обычными фильтрами 6-8 порядка, но в то же время фильтры Бэйнтера не нарушают линейности ФЧХ и ГВЗ, т.е. дополнительно не «жуют» звук.

Схема электрическая

Схема электрическая принципиальная активного кроссовера для двухполосных аудиосистем
Схема электрическая принципиальная активного кроссовера для двухполосных аудиосистем

Технические характеристики:

Входное сопротивление – не менее 10 кОм;
Коэффициент передачи – 2,8;
Частота разделения полос – 1500 Гц;
Неравномерность АЧХ в диапазоне 20…20 000 Гц – 0,5 дБ;
Отношение сигнал/шум при выходном напряжении 1 В – не менее 100 дБ;
Суммарный коэффициент нелинейных искажении при выходном напряжении 1 В – не более 0,001%;
Максимально допустимое сопротивление нагрузки при выходном напряжении 10 В – 2 кОм;

Проверка фильтра как программой Filter Designer, так и в самодельной полочной АС на основе НЧ и ВЧ динамика, подтвердили хорошие характеристики – суммарная АЧХ имеет неравномерность менее 1 дБ, а крутизна спада сразу за граничной частотой соответствует обычным фильтрам 8-го порядка.

Печатная плата для схемы активного кроссовера показана на рисунке ниже.

Печатная плата для схемы активного кроссовера для двухполосных аудиосистем
Печатная плата для схемы активного кроссовера для двухполосных аудиосистем