Добавить в корзинуПозвонить
Найти в Дзене
Академия Гранит

Всё о ДВИ в МГУ: Подготовка и написание

ДВИ в МГУ — дополнительное вступительное испытание, которое многие абитуриенты должны сдавать при поступлении в Московский Государственный Университет. Если у Вас есть ребёнок, который планирует поступать в МГУ, эта статья поможет вам понять, что такое ДВИ, почему его требуют и как подготовиться, чтобы всё прошло спокойно и успешно. Мы рассмотрим, почему порой выпускники, даже с хорошими баллами ЕГЭ, сталкиваются с трудностями на ДВИ, и что сделать, чтобы избежать неприятных сюрпризов. О рубрике Рубрика "Мамин Гид" будет выходить каждое воскресенье в 15:00 по московскому времени на наших YouTube канале, RuTube канале и Яндекс Дзене. Первая часть в рубрике "Мамин Гид" была посвящена ОГЭ и ЕГЭ. Вторая часть - Олимпиадам. Видео, в точности повторяющее содержание данной статьи, можно посмотреть: Если у Вас возникнут вопросы или пожелания, пишите их в комментариях — мы обязательно ответим или даже выпустим вторую часть, где разберём все Ваши вопросы подробнее. ДВИ — это дополнительное в
Оглавление

ДВИ в МГУ — дополнительное вступительное испытание, которое многие абитуриенты должны сдавать при поступлении в Московский Государственный Университет.

Если у Вас есть ребёнок, который планирует поступать в МГУ, эта статья поможет вам понять, что такое ДВИ, почему его требуют и как подготовиться, чтобы всё прошло спокойно и успешно.

Мы рассмотрим, почему порой выпускники, даже с хорошими баллами ЕГЭ, сталкиваются с трудностями на ДВИ, и что сделать, чтобы избежать неприятных сюрпризов.

О рубрике

Рубрика "Мамин Гид" будет выходить каждое воскресенье в 15:00 по московскому времени на наших YouTube канале, RuTube канале и Яндекс Дзене.

Первая часть в рубрике "Мамин Гид" была посвящена ОГЭ и ЕГЭ. Вторая часть - Олимпиадам.

Видео, в точности повторяющее содержание данной статьи, можно посмотреть:

Если у Вас возникнут вопросы или пожелания, пишите их в комментариях — мы обязательно ответим или даже выпустим вторую часть, где разберём все Ваши вопросы подробнее.

Что такое ДВИ и для чего оно нужно

ДВИ — это дополнительное вступительное испытание, которое МГУ проводит по одному профильному предмету. По закону университеты, особенно топовые, могут проводить такие испытания для отбора сильнейших абитуриентов.

Цель

Цель введения ДВИ проста. МГУ хочет убедиться, что ребёнок готов именно к уровню университета. ЕГЭ проверяет одни навыки, а ДВИ — другие, зачастую более творческие и расширенные, чем школьная программа. Из опыта известно, что если ученик не набрал нужный балл на ДВИ, ему будет очень тяжело учиться в МГУ дальше.

ДВИ пишут хуже, чем ЕГЭ

Поэтому обычно балл по ДВИ ниже, чем по ЕГЭ. Например, ребёнок может набрать 84 по математике на ЕГЭ, но на ДВИ его результат может быть примерно 60. Это абсолютно нормально: задачи и требования оформления выше, а времени меньше. Учитывайте это, чтобы Ваш ребёнок не терял уверенность в себе.

Формат и структура ДВИ

Разберёмся, что же представляет из себя ДВИ

Очный и дистанционный форматы

Последние годы ДВИ часто проводят дистанционно. Абитуриент выходит на связь через специальную платформу прокторинга МГУ, включает веб-камеру, микрофон, демонстрацию экрана и решает задания за 3–4 часа.

Но бывают и очные форматы: тогда ребёнка приглашают в аудиторию, выдают распечатанные задания, а он решает их письменно. В любом случае, всегда есть строгий контроль: нельзя “гулять” по интернету, нельзя пользоваться телефонами и т.д.

Я сам, как выпускник и сотрудник МГУ, ежегодно провожу и проверяю ДВИ по математике, слежу, чтобы не списывали во время экзамена, а также тщательно отбираю и зануляю списанные решения на этапе проверки.
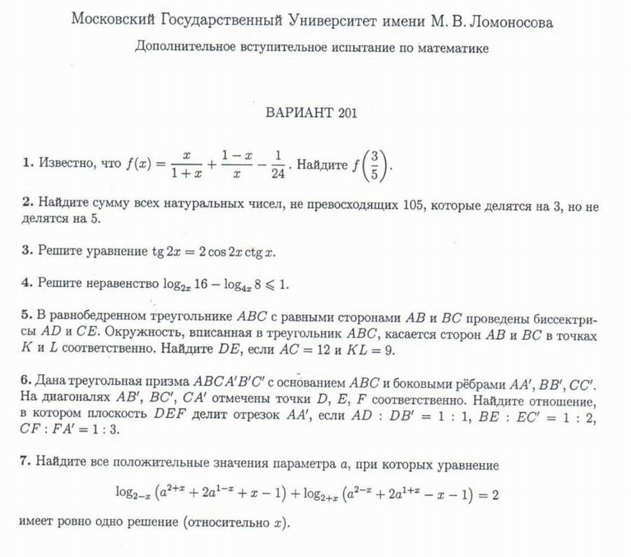
Вариант ДВИ МГУ по математике от 31 июля 2020 года
Вариант ДВИ МГУ по математике от 31 июля 2020 года

Пример структуры

ДВИ по математике может состоять из 7–8 задач, у биологии — 3 больших вопроса, у обществознания — 2–3 развёрнутых эссе. На каждое ДВИ отводится 3 или 4 часа. Задания построены так, чтобы проверить понимание теории и умение решать более нестандартные задачи, чем на ЕГЭ.

Критерии оценивания

В МГУ чаще всего оценивают по системе “плюсик–минусик”:

  • Полностью решённая задача = “плюс”,
  • Частичное решение (больше половины верно) = “плюс–минус”,
  • Незначительная часть = “минус–плюс”,
  • Ничего не начал = просто “минус”.

Перевод в стобалльную шкалу

Затем переводят всё это в стобалльную шкалу. Причём, как правило, полный плюс — это единственная “хорошая” оценка.

Если ваш ребёнок везде чуть-чуть что-то порешал, но ни одной задачи до конца не довёл — итоговые баллы могут оказаться низкими. Поэтому очень важно научиться доводить задачу до конца и красиво оформлять решение.

Факультеты, которые требуют ДВИ

Механико-математический факультет и ВМК (факультет вычислительной математики и кибернетики) проводят ДВИ по математике. Экономический факультет — тоже часто математика.

Биофак и почвоведение — ДВИ по биологии; факультет фундаментальной медицины — уже по химии. Психология (клиническая) — ДВИ по биологии или обществознанию (зависит от направления).

Разные направления

Даже внутри одного факультета могут быть разные экзамены. Например, на биофаке есть программы, где требуется ДВИ по математике (биоинженерия, биофизика) и программы, где требуется биология.

Совет: обязательно заранее проверяйте на сайте МГУ в разделе приёмной комиссии, какое именно ДВИ назначено для выбранного направления.

Роль ДВИ в конкурсе

Если балл за ДВИ слишком низкий или “два”, то в общий конкурс ребёнок просто не пройдёт. Даже если у него по ЕГЭ отличные результаты, этот “провал” обнулит все шансы на бюджет.

Это часто шокирует родителей: “Ведь у нас 90+ на ЕГЭ!” Но без прохождения порога по ДВИ — увы, это не спасает.

Подготовка к ДВИ: советы для родителей

Начать заранее

Не надейтесь, что “после ЕГЭ 2–3 недели хватит на подготовку к ДВИ”. Лучше выделить время за 6–9 месяцев до вступительного, чтобы ребёнок прицельно практиковался решать варианты прошлых лет.

Формат заданий “классический” (для математики — тригонометрия, стереометрия, параметры, у обществознания — эссе на глубокие темы, у биологии — большие развернутые вопросы и т.д.).

Понять специфику

Даже если ребёнок стабильно набирает 80+ по ЕГЭ в тестах, на ДВИ могут быть более “творческие” и сложные задачи. Нужно не просто тренировать “нарешивание”, а учиться оформлять решение так, как требует МГУ.

Для гуманитарных направлений это означает писать длинные эссе, уметь структурировать мысль. Для биологии — развёрнутые ответы по ботанике, зоологии, анатомии. Для математики — красиво выписывать ход решения.

Пособия и курсы

Университет всегда публикует варианты прошлых лет (часто можно скачать на сайте). Также есть известные книги: для математики — “Мельникова и Сергеева”, “Сборники задач МГУ”; по биологии — пособие Гусева и Каменского (хотя найти их в продаже непросто).

Существуют краткосрочные курсы при МГУ или онлайн-школах, где за месяц/два “шлифуют” навыки. Но если знания у ребёнка “хромают”, то за пару месяцев не успеть, нужно готовиться более системно. И начинать надо минимум с января 11-го класса.

Поддержка от мам и пап

Часто дети выгорают после ЕГЭ, теряют мотивацию. Нужно объяснить ребёнку, что ДВИ — последняя ступенька. Если её перескочить, всё остальное будет зря.

Лучше помочь распланировать небольшой отдых после ЕГЭ, а затем снова включаться в работу.

Как проходит ДВИ дистанционно

Технические требования

Если ДВИ проходит онлайн, обычно нужно иметь:

  1. Компьютер или ноутбук с веб-камерой.
  2. Быстрый интернет.
  3. Телефон или планшет для фотографирования листов с решениями.
  4. Тихое помещение, без посторонних.

Во время экзамена ребёнок показывает паспорт, включает камеру и микрофон, запрещено присутствие иных людей, запрещено пользоваться книгами, подсказками и т.п.

Процесс

Обычно за день или два МГУ присылает приглашение с инструкцией, ссылкой. Ребёнок заходит в конференцию, демонстрирует стол, руки, в некоторых случаях — демонстрацию экрана.

Ему выдают PDF-вариант задач. На решение — 3 или 4 часа. Далее ребёнок фотографирует свои листы, загружает их в систему.

Экзаменатор может попросить показать, что написано, спросить, почему ребёнок исчез из камеры.

Если связь прервалась, есть резервные окна пересдачи, но только при наличии документа о неполадках с интернетом.

Риски списывания

Онлайн формат ДВИ часто приводит к тому, что кто-то пытается помогать ребёнку. Но в МГУ зафиксированы случаи, когда замечают подсказки (слышно чужой голос и т.д.) — тогда сразу ставят “два” и снимают с конкурса. Рисковать таким образом абсолютно не стоит.

Советы по тактике на самом экзамене

Начать с “простого”

Пусть ребёнок сначала выберет задачу/вопрос, который ему наиболее очевиден. На математике — “лёгкие” номера (иногда 1–2 задачи бывают базовыми). В гуманитарных ДВИ — вопрос, в котором он уверен. Это помогает психологически “разогнаться”.

Перепроверка

Лучше оставить 20–30 минут в конце на “чистовик” и перепроверку. Очень частая ошибка — допущены мелкие “ляпы”, особенно в арифметике или в формулировках для эссе.

ДВИ проверяют люди, которые обращают внимание на обоснование, аккуратность, логику. Грубые пропуски и нестыковки могут сильно снизить балл.

Не увлекаться “гробами”

В математике: если есть слишком сложная задача (параметр или трёхмерная стереометрия), не тратьте всё время, забыв про другие. Иногда лучше набрать 3–4 “плюса” за более доступные задания, чем “сидеть” над одним “адским” и потерять шанс решить простые.

В гуманитарных предметах: следить за временем при написании эссе. На один вопрос — не более часа, иначе на оставшиеся темы не хватит сил.»

Держать в уме стобалльную шкалу

Помните, что если ребёнок довёл хотя бы 3–4 задачи/вопроса до “плюс” (полного решения), то уже может получить 60–70 баллов. Это на многих факультетах даёт реальный шанс поступить.

Если набрать всего 2 “полных плюса”, итоговый балл может быть критически низким.

Психологическая поддержка

Совет родителям: в день ДВИ лучше не нагнетайте ситуацию, не говорите ребёнку “это твой последний шанс”. Уделите внимание спокойствию, чтобы Ваш ребёнок вовремя поел, выспался и вошёл в экзамен с ясной головой.

Важные аспекты

Итак, ДВИ — это вторая, не менее важная ступень после ЕГЭ для поступления в МГУ. ДВИ проверяет умение решать более сложные задачи или писать развёрнутые эссе, чем на ЕГЭ. Обязательно учитывайте требования каждого факультета. Не бойтесь более низкого балла, чем на ЕГЭ: это нормально. Главное — не сорваться и не получить “два”.

Если вы хотите помогать ребёнку подготовиться к ДВИ, начинайте заранее. Изучайте варианты прошлых лет, обращайте внимание на оформление решений, подпишитесь на официальные каналы, читайте сборники и пособия.

Имейте в виду, что призёрство на перечневых олимпиадах обеспечивает право не сдавать ДВИ в МГУ и сразу же получить по нему 100 баллов. Согласитесь, будет здорово, когда ребёнок после ЕГЭ вместо продолжения подготовки наизнос получит 100 баллов за ДВИ автоматом и сможет отдохнуть?

Поэтому пока не поздно начните подготовку к олимпиадам, участвуйте в них. Олимпиадные задания, кстати, очень похожи на задания в ДВИ (по крайней мере по математике), поэтому подготовка к олимпиадам и к ДВИ - это по сути одно и тоже.

Если Вы готовы начать подготовку, записывайтесь на нашу бесплатную диагностику, мы протестируем знания Вашего ребёнка, оценим его шансы на победу в олимпиадах, выявим особенности обучения и составим персональный план подготовки. Записывайтесь сейчас и получите подробный чек-лист с разбором олимпиад по математике, ссылка в описании.

Заключение

Надеюсь, эта статья была для Вас полезной и вдохновляющей. Если остались вопросы, пишите в комментариях. Ответим всем, мы всегда рады обратной связи.

В следующий раз мы поговорим про очное и онлайн обучение, рассмотрим их преимущества и недостатки, а также поговорим про набирающее популярность полностью онлайн обучения ребёнка. Об этом очень часто спрашивают родители наших учащихся, особенно когда рассматривают домашнее обучение.

С вами был Александр Константинович Новиков в рубрике "Мамин гид" от Академии Гранит.