Найти в Дзене
PRACTICAL ELECTRONICS

Контроль исправности сигнальных ламп

Схема предназначена в первую очередь для обеспечения безопасности движения автотранспорта. А это прямо связано с исправностью ламп указателей поворотов и торможения. На многие современные машины устанавливаются уже с завода электронные устройства, сигнализирующие водителю о перегорании ламп той или иной сигнальной системы. В публикации рассматривается простое самодельное контролирующее устройство с хорошими характеристиками. Схема свободна от большинства недостатков присущих подобным устройствам, например: низкой температурной стабильности, тщательного подбора токоизмерительного резистора и большого падения напряжения на нём. Пороговым элементом в схеме служит ОУ DA1, который сравнивает половину падения напряжения на датчике тока (резисторы R3, R4) с пороговым уровнем, устанавливаемым подстроечником R5. Если ток в цепи контролируемых ламп отсутствует, напряжение на неинвертирующем входе DA1 ниже, чем на инвертирующем. Напряжение на выходе DA1 близко к нулю и все транзисторы устройства
Оглавление

Назначение

Схема предназначена в первую очередь для обеспечения безопасности движения автотранспорта. А это прямо связано с исправностью ламп указателей поворотов и торможения. На многие современные машины устанавливаются уже с завода электронные устройства, сигнализирующие водителю о перегорании ламп той или иной сигнальной системы.

В публикации рассматривается простое самодельное контролирующее устройство с хорошими характеристиками.

Схема свободна от большинства недостатков присущих подобным устройствам, например: низкой температурной стабильности, тщательного подбора токоизмерительного резистора и большого падения напряжения на нём.

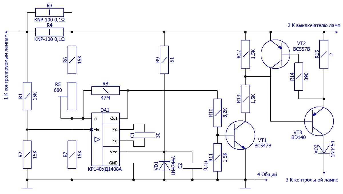
Схема электрическая

Схема электрическая принципиальная контроля исправности сигнальных ламп
Схема электрическая принципиальная контроля исправности сигнальных ламп

Пороговым элементом в схеме служит ОУ DA1, который сравнивает половину падения напряжения на датчике тока (резисторы R3, R4) с пороговым уровнем, устанавливаемым подстроечником R5.

Если ток в цепи контролируемых ламп отсутствует, напряжение на неинвертирующем входе DA1 ниже, чем на инвертирующем. Напряжение на выходе DA1 близко к нулю и все транзисторы устройства закрыты, контрольная лампа не светит.

Если цепи ламп и сами лампы исправны, то при их включении на датчике тока возникает падение напряжения. В результате напряжение на инвертирующим входе DA1 становится меньше, чем на неинвертирующем. DA1 переключается, его выходное напряжение становится близким к напряжению питания. При этом VT1 открывается и входит в насыщение. Вслед за ним открывается и транзистор VT3, включая контрольную лампу, индицирующую исправность контролируемых ламп.

При неисправности ламп (или питающей её цепи) падения напряжения на датчике тока недостаточно для переключения DA1, и контрольная лампа не включается.

Резистор R8 обеспечивает небольшой гистерезис ОУ, способствующий более четкому его переключению. Транзистор VT2 защищает VT3 от выхода из строя при возможных аварийных замыканиях в цепи контрольной лампы.

Если ток в этой цепи превысит 300 мА транзистор VT2 откроется и, шунтируя эмиттерный переход транзистора VT3, ограничит его коллекторный ток. Мощность, рассеиваемая при этом на транзисторе VT3, достигает примерно 3 Вт, поэтому такой режим не должен быть длительным.

Стабилитрон VD1 служит для защиты ОУ от кратковременных всплесков напряжения в бортовой сети.

Конструкция и детали

Все элементы размещены на односторонней печатной плате, чертёж которой показан ниже.

Печатная плата для схемы контроля исправности сигнальных ламп
Печатная плата для схемы контроля исправности сигнальных ламп

В устройстве можно использовать практически любой ОУ широкого применения. Транзисторы заменимы на любые кремниевые соответствующей структуры. VT1 и VT2 – маломощные, VT3 – средней или большой мощности.

Токоизмерительный резистор составлен из двух параллельно соединённых проволочных, сопротивлением 0,1 Ом, мощностью 1 Вт – KNP-100.

Наладка

Налаживание устройства заключается в установке резистором R5 необходимого порога срабатывания. Эту операцию следует выполнять после установки узла на автомобиль. Подают питание на контролируемые лампы, вращая движок, устанавливают его на границу включения контрольной лампы и отмечают положение шлица карандашом. Затем удаляют одну из контролируемых ламп снова находят границу включения контрольной лампы и еще раз отмечают положение шлица. После этого устанавливают движок в среднее между отметками положение.