Добавить в корзинуПозвонить
Найти в Дзене
Изучаю с НОЛЯ.

САМОДЕЛЬНЫЙ БЛОК ПИТАНИЯ(ИНВЕРТОР). GAUSS-GUN СВОИМИ РУКАМИ

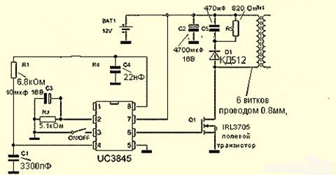
Рассмотрим одну интересную разновидность однотактного преобразователя для Гаусс-гана, построенного на основе ШИМ контроллера UC3845. Эта микросхема является одноканальным шим контролером высокой точности, широко применяется в импульсных преобразователях и блоках питания в качестве задающего генератора. Благодаря встроенному в микросхеме усилителю, выходной сигнал микросхемы не нуждается в дополнительном усилении, от него сигнал напрямую подается на затвор полевого транзистора. В качестве ключа использован мощный Н-канальный MOSFET типа IRF3205 или IRL3705 с теплоотводом. Не смотря на свои компактные размеры и простую схему, данный вариант преобразователя способен развивать мощность до 80 ватт. Автор схемы создал преобразователь специально для зарядки конденсаторов гаусс-гана, в итоге получился мощный однотактный преобразователь с высоким КПД 89%. При данных номиналах схема будет работать на частоте 55-60кГц, благодаря этому можно значительным образом сократить количество
Оглавление

Рассмотрим одну интересную разновидность однотактного преобразователя для Гаусс-гана, построенного на основе ШИМ контроллера UC3845. Эта микросхема является одноканальным шим контролером высокой точности, широко применяется в импульсных преобразователях и блоках питания в качестве задающего генератора. Благодаря встроенному в микросхеме усилителю, выходной сигнал микросхемы не нуждается в дополнительном усилении, от него сигнал напрямую подается на затвор полевого транзистора.

Инвертор автомобильный преобразователь напряжения 12/220В, 150Вт TDS TS-CAU74 — купить в интернет-магазине Радио-Техника на Яндекс Маркете

В качестве ключа использован мощный Н-канальный MOSFET типа IRF3205 или IRL3705 с теплоотводом. Не смотря на свои компактные размеры и простую схему, данный вариант преобразователя способен развивать мощность до 80 ватт. Автор схемы создал преобразователь специально для зарядки конденсаторов гаусс-гана, в итоге получился мощный однотактный преобразователь с высоким КПД 89%. При данных номиналах схема будет работать на частоте 55-60кГц, благодаря этому можно значительным образом сократить количество витков во вторичной обмотке. На резисторе 820 ом и конденсаторе 0,47мкф собран фильтр гашения обратного напряжения, В качестве диода можно использовать любой диод который способен работать на частотах 100 кГц и выше, обыкновенные выпрямительные диоды тут не будут работать из-за повышенной рабочей частоты преобразователя. Трансформатор желательно мотать на больших Ш-образных сердечниках из компьютерных БП, первичная обмотка мотается 4-я жилами провода с диаметром 0,5мм и содержит 5 витков, таким образом общий диаметр обмотки получается 2мм. Вторичная обмотка мотается по расчету 1 виток - 3,5 вольт, напряжение подбирается в зависимости предназначения преобразователя.

-2

Преобразователь может питать достаточно большие нагрузки, ток потребления может доходить до 10 ампер, пиковая мощность преобразователя доходит до 90-100ватт, но не нужно забывать, что это однотактный преобразователь и не рассчитан на долговременную работу на большие нагрузки из-за слишком сильного перегрева используемых компонентов, а вот для gauss-gun в самый раз!

Обязательно поделись мнением после просмотра видео! :) Поддержите ролик лайком и репостом за старания. Вам несложно, а мне приятно!!!

*По вопросам сотрудничества и рекламы: Fetch74@mail.ru:

*Спасибо что смотрите! Не забываем подписаться на канал.