Найти в Дзене
Изучаю с НОЛЯ.

САМОДЕЛЬНАЯ ПУШКА ГАУССА

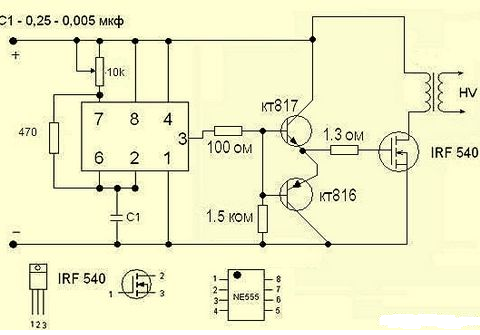
Еще один вариант строения однотактного преобразователя на таймере 555 серии. В отличии от тех схем, которые мы рассмотрели в наших предыдущих статьях, в этой, выходной сигнал микросхемы умощнен комплиментарной парой. Транзисторы использованы отечественные, типа КТ816 и КТ817. Сигнал от микросхемы на базу транзисторов подают через ограничительный резистор, это делается для снятия перегруза с микросхемы, без него микросхема может перегреваться. Транзисторы могут быть любые, главное, чтобы они были полностью идентичны по свои параметрам, но разной проводимости, можно использовать даже смд транзисторы, как в данном случае. Сигнал от транзисторов через ограничительный резистор поступает на затвор мощного полевого ключа. Частоту задают конденсатором С1, повышая его емкость можно понизить частоту или наоборот. Вся нагрузка лежит на полевом транзисторе, следовательно ему нужен теплоотвод. Трансформатор намотан на чашке Б30, в первичной обмотке он содержит 5 витков медного провода
Оглавление

Еще один вариант строения однотактного преобразователя на таймере 555 серии. В отличии от тех схем, которые мы рассмотрели в наших предыдущих статьях, в этой, выходной сигнал микросхемы умощнен комплиментарной парой.

Микросхема NE555N (NE555) - 5 штук — купить в интернет-магазине Avelkas на Яндекс Маркете

Транзисторы использованы отечественные, типа КТ816 и КТ817. Сигнал от микросхемы на базу транзисторов подают через ограничительный резистор, это делается для снятия перегруза с микросхемы, без него микросхема может перегреваться. Транзисторы могут быть любые, главное, чтобы они были полностью идентичны по свои параметрам, но разной проводимости, можно использовать даже смд транзисторы, как в данном случае. Сигнал от транзисторов через ограничительный резистор поступает на затвор мощного полевого ключа. Частоту задают конденсатором С1, повышая его емкость можно понизить частоту или наоборот. Вся нагрузка лежит на полевом транзисторе, следовательно ему нужен теплоотвод.

-2

Трансформатор намотан на чашке Б30, в первичной обмотке он содержит 5 витков медного провода с диаметром 1 мм, поверх ее изолируют и мотают вторичную. Вторичная обмотка мотается по слоям, каждый слой тщательно изолируют изолентой или несколькими слоями прозрачного скотча. В целом вторичка содержит 130 витков, этого хватит для полной зарядки конденсаторов 360-400 вольт. Провод вторичной обмотки имеет диаметр 0,2-0,4 мм.

-3

При указанных номиналах схема развивает совсем недурную мощность в 50 ватт! емкость 1000 микрофарад способна заряжать всего за одну секунду. Мощность преобразователя вполне позволяет питать маломощные паяльники, лампы накаливания и т.п, разумеется если вторичную обмотку рассчитать на 220 вольт, в таком случае она должна содержать 75 витков того же провода. Полевой транзистор можно заменить на IRF3205, IRFZ44, IRL3705, в однотактных преобразователях они себя чувствуют очень хорошо.

Обязательно поделись мнением после просмотра видео! :) Поддержите ролик лайком и репостом за старания. Вам несложно, а мне приятно!!!

*По вопросам сотрудничества и рекламы: Fetch74@mail.ru:

*Спасибо что смотрите! Не забываем подписаться на канал.