Добавить в корзинуПозвонить
Найти в Дзене

БОЕВЫЕ ПОДРАЗДЕЛЕНИЯ СМЕШАННОГО ТЯЖЁЛОГО УДАРНО-ШТУРМОВОГО ПОЛКА СВ РФ. ТАНКОВО-ШТУРМОВАЯ РОТА ТАНКОВОГО УДАРНО-ШТУРМОВОГО БАТАЛЬОНА.

Оглавление Личный состав боевых подразделений – 600 человек Личный состав подразделения – 202 человека В батальоне – две танково-штурмовые роты (72 человека) Личный состав подразделения – 36 человек. ВООРУЖЕНИЕ И БОЕВАЯ ТЕХНИКА РОТЫ. Основной боевой российский танк Т-80БВМ производится ОАО “Омсктрансмаш” с 2018 года. Все советские версии танков Т-80, которые сейчас стоят на вооружении российской армии модифицированы именно до этого варианта и имеют массу в 46 тонн. Танк Т-80БВМ имеет газотурбинный двигатель ГТД-1250 мощностью в 1250 л/с, который умеет разгонять ОБТ до скорости в 80 км/ч с экипажем в три человека. Танк вооружен 125-мм гладкоствольной пушкой 2А46М-4 с улучшенной жёсткостью конструкции и точностью стрельбы с прицелом “Сосна-У”. Также, Т-80БВМ оснащён 7,62-мм пулемётом Калашникова. Практическая дальность стрельбы пушки танка Т-80БВМ достигает 3000 метров обычным снарядом и 5000 из ПТРК, а максимальная дальность поражения его орудия доходит до 9,4 км. Орудие танка Т-80БВМ и
Оглавление

Оглавление

Личный состав боевых подразделений – 600 человек

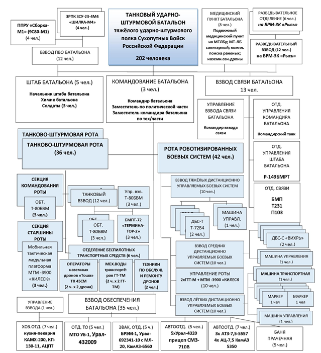
ТАНКОВЫЙ УДАРНО-ШТУРМОВОЙ БАТАЛЬОН

Личный состав подразделения – 202 человека

Организационно-штатная структура танкового ударно-штурмового батальона
Организационно-штатная структура танкового ударно-штурмового батальона

БОЕВЫЕ ПОДРАЗДЕЛЕНИЯ ТАНКОВОГО УДАРНО-ШТУРМОВОГО БАТАЛЬОНА

В батальоне – две танково-штурмовые роты (72 человека)

ТАНКОВО-ШТУРМОВАЯ РОТА ТАНКОВОГО УДАРНО-ШТУРМОВОГО БАТАЛЬОНА. ВООРУЖЕНИЕ И ТЕХНИКА РОТЫ.

Личный состав подразделения – 36 человек.

ВООРУЖЕНИЕ И БОЕВАЯ ТЕХНИКА РОТЫ.

Основной боевой российский танк Т-80БВМ

Основной боевой российский танк Т-80БВМ производится ОАО “Омсктрансмаш” с 2018 года. Все советские версии танков Т-80, которые сейчас стоят на вооружении российской армии модифицированы именно до этого варианта и имеют массу в 46 тонн. Танк Т-80БВМ имеет газотурбинный двигатель ГТД-1250 мощностью в 1250 л/с, который умеет разгонять ОБТ до скорости в 80 км/ч с экипажем в три человека. Танк вооружен 125-мм гладкоствольной пушкой 2А46М-4 с улучшенной жёсткостью конструкции и точностью стрельбы с прицелом “Сосна-У”. Также, Т-80БВМ оснащён 7,62-мм пулемётом Калашникова. Практическая дальность стрельбы пушки танка Т-80БВМ достигает 3000 метров обычным снарядом и 5000 из ПТРК, а максимальная дальность поражения его орудия доходит до 9,4 км. Орудие танка Т-80БВМ использует бронебойные подкалиберные снаряды 3БМ48 с бронепробиваемостью до 300 мм под углом в 60 градусов, а также бронебойные кумулятивные снаряды 3БК31 с пробиваемостью до 350 мм и осколочно-фугасные боеприпасы 3ОФ26. Боекомплект танкового орудия Т-80 составляет 39 снарядов, из которых 22 единицы находятся в автомате заряжания. Модифицированная российская версия танка Т-80БВМ имеет активную защиту “Арена-М” от противотанковых кумулятивных снарядов, а также динамическую защиту “Реликт”, которая устанавливать и на современные танки Т-90СМ “Прорыв”. Установлена система радиоэлектронной борьбы (РЭБ) «Зонт», которая обеспечивает защиту от FPV-дронов боевой техники штурмовиков в радиусе до 500 метров.

Основной боевой российский танк Т-80БВМ
Основной боевой российский танк Т-80БВМ

В ТАНКОВО-ШТУРМОВОЙ РОТЕ ТАНКОВОГО УДАРНО-ШТУРМОВОГО БАТАЛЬОНА ИМЕЕТСЯ 5 ТАНКОВ Т-80БВМ (1 ТАНК КОМАНДИРА РОТЫ + 4 ЛИНЕЙНЫХ ТАНКА),

В ДВУХ РОТАХ БАТАЛЬОНА – 10 ТАНКОВ.

Боевая машина поддержки танков БМПТ-72 «Терминатор-2»

«Термина́тор-2», боевая машина поддержки танков (БМПТ), действующая в составе танковых формирований и предназначенная для эффективного подавления живой силы, вооружённой стрелковым оружием, гранатомётами и противотанковыми комплексами; обеспечивает защиту танков на поле боя, позволяя им сосредоточиться на выполнении главной задачи. БМПТ способна с места и на ходу поражать танки, БМП, БТР, доты, дзоты и другие цели, оснащённые защитой, а также поражать низколетящую авиацию. БМПТ «Теринатор-2» разработана научно-производственной корпорацией «Уралвагонзавод» имени Ф. Э. Дзержинского (входит в состав Госкорпорации «Ростех») и впервые представлена на 9-й международной выставке Russia Arms Expo-2013 в г. Нижний Тагил, принят на вооружение в 2018 г, с 2021 г. запущена в серийное производство. Характеристики БМПТ “Терминатор-2”:

БМПТ «Терминатор-2» создана на базе корпуса и ходовой части танка Т-72, а шасси от танка Т-90. Является модернизированным вариантом БМПТ «Терминатор»; главные отличия – новая система управления огнём, которая позволяет быстро и точно поражать цели на больших расстояниях, улучшенное бронирование, защищающее от атак противотанковых средств, включая ракеты с дальностью поражения до 10 км. Основные элементы конструкции: корма и силовое отделение; вращающаяся платформа боевого модуля с приборами наблюдения и постановщиком дымовых помех; узел крепления вращающейся платформы боевого модуля; броня и вооружение. Основные технические характеристики БМПТ «Терминатор-2»: боевая масса 48 т; экипаж 3 человека (механик-водитель, командир и наводчик-оператор); длина корпуса по грязевым щиткам и решётчатым экранам 7200 мм; ширина 3600 мм; высота 3330 мм; двигатель (тип В-84МС или В-92С2) четырёхтактный многотопливный дизель с приводным центробежным нагнетателем или с турбонаддувом; максимальная мощность 840 л. с. или 1000 л. с.; (зависит от модификации базового танка); средняя скорость по грунтовой дороге 35–45 км/ч; максимальная скорость по шоссе 60 км/ч; максимальный запас хода по шоссе 700 км; максимальный угол подъёма 30°; максимальный угол крена 25°; преодолеваемый ров шириной 2,6–2,8 м; преодолеваемая стенка высотой 0,85 м; глубина преодолеваемого брода (с предварительной подготовкой) 1,2–1,8 м; глубина преодолеваемой водной преграды с оборудованием подводного вождения – 5 м. Вооружение: две спаренные 30-мм автоматические пушки 2А42 с боекомплектом на 860 патронов; комплекс управляемого вооружения Б07С1 «Атака-Т» с четырьмя противотанковыми управляемыми ракетами 9М120-1 (с тандемной кумулятивной боевой частью) или управляемыми ракетами 9М120-1Ф (с фугасно-бетонобойной боевой частью объемно-детонирующего состава); 7,62-мм пулемёт Калашникова танковый модернизированный (ПКТМ) с боекомплектом на 2100 патронов. Автоматические 30-мм пушки 2А42 предназначены для поражения пехоты противника, легкобронированной техники и укреплений, а также низколетящих воздушных целей. Стрельба ведётся в двух режимах: с большим темпом на уровне 550 выстрелов в минуту или с малым – не более 250–300 выстрелов в минуту. Боепитание комбинированное, пушки могут вести огонь осколочно-фугасными и бронебойными снарядами. Живую силу противника пушки поражают в пределах 4 км, технику и воздушные цели – 1,5–2 км соответственно. Противотанковая управляемая ракета 9М120-1 предназначена для поражения бронетехники, живой силы, ПВО, дотов и вертолётов. Управляемая ракета 9М120-1Ф рассчитана на поражение укреплённых огневых точек, оборонительных сооружений, легкобронированной и небронированной техники, укрытой живой силы. Дальность стрельбы ракет от 400 до 6000 м. Транспортно-пусковые контейнеры с ракетами монтируются внутри двух бронированных кожухов на боковых сторонах башни боевой машины. Имеется защита пусковых установок управляемых ракет от осколков и огня стрелкового оружия. Спереди и по бокам корпуса БМПТ установлена модульная реактивная и многоцелевая броня. Задняя часть корпуса оборудована интегрированной защитой от кумулятивных зарядов. Шесть дымовых гранатомётов по обе стороны от башни способны создать дымовую завесу для защиты машины от средств наблюдения противника. Установлена система радиоэлектронной борьбы (РЭБ) «Зонт», которая обеспечивает защиту от FPV-дронов боевой техники штурмовиков в радиусе до 500 метров. Частью оснащения также является система защиты от оружия массового поражения. Система управления огнём обеспечивает наблюдение за местностью и обнаружение целей при любых условиях погоды и освещённости, оснащена баллистическим вычислителем, учитывающим поправки на погодные условия. Командир боевой машины располагает панорамным прицелом с независимой стабилизацией, с телевизионным и тепловизионным каналами и лазерным дальномером. Используемое прицельное оборудование при использовании телевизионного канала позволяет командиру боевой машины распознавать танки противника на дальности до 5 км. Ночью, при использовании тепловизионной системы, дальность распознавания сокращается до 3,5 км. Наводчик машины использует прицел с оптическим и тепловизионным каналами. Прицельное устройство имеет стабилизированное в двух плоскостях поле зрения, а также оснащается лазерным дальномером и лазерной системой управления для противотанковых ракет. Визирный и тепловизионный каналы прицела наводчика обеспечивают обнаружение и распознавание цели на дистанциях 5–3,5 км.

Боевая машина поддержки танков БМПТ-72 «Терминатор-2»
Боевая машина поддержки танков БМПТ-72 «Терминатор-2»

В ТАНКОВО-ШТУРМОВОЙ РОТЕ ТАНКОВОГО УДАРНО-ШТУРМОВОГО БАТАЛЬОНА ИМЕЕТСЯ 2 БМПТ-72 «ТЕРМИНАТОР-2», В ДВУХ РОТАХ БАТАЛЬОНА – 4 БМПТ-72.

Гусеничный транспортёр ГТ-ТМ

Гусеничный транспортер-вездеход ГТ-ТМ производится на Рубцовском тракторном заводе на базе узлов и агрегатов боевой машины пехоты БМП-1, и существенно отличается от своего предшественника ГТ-Т. На новую машину установили восьмицилиндровый V-образный дизельный двигатель ЯМЗ-238БВ объемом 14,9 литра, который агрегатируется с пятискоростной коробкой передач. Номинальная мощность двигателя составляет 310 лошадиных сил, максимальный крутящий момент - 1207 Нм. Двигатель установлен в центральной части машины - в закрытом отсеке между кабиной и грузовой платформой. Кроме того, вездеход ГТ-ТМ имеет ходовую часть, во многом унифицированную с боевой машиной БМП-1. Машина снаряженной массой 11,6 тонны развивает максимальную скорость по суше до 60 км/ч. А благодаря герметичному корпусу, ГТ-ТМ может с ходу преодолевать водные препятствия на плаву со скоростью 6 км/ч. Грузоподъемность вездехода ГТ-ТМ составляет 2,5 тонны. Кроме того, машина может буксировать прицеп массой 5 тонн. Достаточно комфортабельная модернизированная герметичная кабина ГТ-ТМ вмещает трех человек. Управление вездехода - штурвального типа с гидрообъемным механизмом поворота. Грузопассажирская модификация вездехода ГТ-ТМС отличается тем, что она имеет установленный на грузовой платформе цельнометаллический салон с окнами двойного остекления, в котором смонтированы два "дивана-рундука" для пассажиров. Установлена система радиоэлектронной борьбы (РЭБ) «Зонт», которая обеспечивает защиту от FPV-дронов боевой техники штурмовиков в радиусе до 500 метров. Используется для перевозки двух лёгких беспилотных гусеничных платформ (транспортёров переднего края) и их операторов.

Грузовой вездеход ГТ-ТМ с тентованым грузовым кузовом
Грузовой вездеход ГТ-ТМ с тентованым грузовым кузовом
Грузо-пассажирский вездеход ГТ-ТМ с утеплённым кузовом типа КУНГ
Грузо-пассажирский вездеход ГТ-ТМ с утеплённым кузовом типа КУНГ

В ТАНКОВО-ШТУРМОВОЙ РОТЕ ТАНКОВОГО УДАРНО-ШТУРМОВОГО БАТАЛЬОНА ИМЕЕТСЯ 2 ГРУЗОВЫХ (ГРУЗОПАССАЖИРСКИХ) ГУСЕНИЧНЫХ ТРАНСПОРТЁРА ГТ-ТМ (В СЕКЦИИ СТАРШИНЫ РОТЫ), В ДВУХ РОТАХ БАТАЛЬОНА – 4 ГТ-ТМ.

Мобильная тактическая модульная платформа МТМ -3900 «КИЛЕСК» (машина старшины роты)

Платформа может эксплуатироваться с тремя видами модулей:
1 – модуль для мобильной тактической группы с боевым расчётом 7 (12) человек;
2 – модуль для установки артсистем с боевым расчётом 5 (7) человек;
3 – модуль для доставки БК и вывоза раненых с боевым расчетом 3 (6) человек.
Машина оснащается дизельным или бензиновым двигателем мощностью до 150 л.с., что обеспечивает развитие максимальной скорости на шоссе до 140 км/ч и запас хода до 600 км. Грузоподъёмность 2 т позволяет использовать сменные модули различного назначения. А сами модули, в зависимости от технического задания, оснащаются необходимым оборудованием в результате чего машина может эксплуатироваться в различных СИЛОВЫХ СТРУКТУРАХ. Машина спроектирована СПЕЦИАЛЬНО для «суровых» условий эксплуатации с учётом негражданских и климатических особенностей Российской Федерации. За прототип взят современный автомобиль Infantry Squad Vehicle – ISV построенный для отделения пехоты США. Отличие КИЛЕСКА в том, что для расширения огневых возможностей более функционально размещён личный состав и кроме
внешнего подвеса может транспортироваться внутри грузовых отсеков воздушных транспортных средств. Высокая манёвренность и облегченное исполнение боевой машины делает её менее уязвимой для противника, а конструктивная особенность размещения личного состава и отсутствие элементов кузова позволяет, при необходимости, максимально оперативно покинуть автомобиль, что имеет большое значение для повышения вероятности сохранения жизни пассажиров. Конструкция модуля для мобильной тактической группы с боевым расчётом предусматривает возможность монтажа элементов баллистической защиты из пара-арамидного волокна для сохранения жизни и здоровья личного состава от осколочных ранений. Конструкция машины предназначена для быстрой смены и попеременной эксплуатации несколько модулей, выполняющих совершенно разные задачи. КИЛЕСК отличается универсальностью, максимальной проходимостью и манёвренностью при высокой грузоподъёмности!

Мобильная тактическая модульная платформа МТМ -3900 «КИЛЕСК» (машина старшины роты)
Мобильная тактическая модульная платформа МТМ -3900 «КИЛЕСК» (машина старшины роты)

В ТАНКОВО-ШТУРМОВОЙ РОТЕ ТАНКОВОГО УДАРНО-ШТУРМОВОГО БАТАЛЬОНА ИМЕЕТСЯ 1 МОБИЛЬНАЯ ТАКТИЧЕСКАЯ ПЛАТФОРМА МТМ-3900 «КИЛЕСК» (В СЕКЦИИ СТАРШИНЫ РОТЫ), В ДВУХ РОТАХ БАТАЛЬОНА – 2 ПЛАТФОРМЫ.

Наземный беспилотник «Тоша» ТХ 45СМ.

Машина построена по шестиколёсной схеме с независимым электроприводом на каждое колесо, что позволяет в случае выхода из строя части колёс продолжать движение к цели, а также делает платформу исключительно проходимой и манёвренной. Вездеход бесшумен, т.к. в нём нет двигателя внутреннего сгорания, по той же причине его практически не видно в тепловизор. Управляется «Тоша» с небольшого пульта, напоминающего игровой джойстик, связь поддерживается по закрытому радиоканалу, но есть возможность переключиться на управление по электрическому кабелю, что может быть необходимо в условиях массированного применения противником средств РЭБ. Грузоподъёмность платформы составляет 1000 килограммов, а дальность хода может достигать 180 км в зависимости от ёмкости устанавливаемых аккумуляторов. Технические данные для "Тоша" ТХ-45СМ:
Габариты: Длина - 2,5 м, Ширина - 1,8 м, Высота - 0,8 м.
Масса: 350 кг.
Максимальная скорость: 70 км/ч.
Дальность передвижения: 180 км.
Грузоподъемность: до 1000 кг.
Рабочая температура: от -20°C до +50°C.

Подъём платформы в кузов грузового ГТ-ТМ и опускание его из кузова на землю производится с помощью лебёдки по наклонной аппарели, выдвигаемой из под днища кузова и устанавливаемой наклонно под углом 30 градусов.

Для чего может быть использован дрон? Конечно же, в первую очередь для доставки грузов на передовую и эвакуации раненых, из-за его низкого профиля и хорошей грузоподъёмности он идеально подходит для этих целей. «Тоша» пригоден для разминирования территорий, если на него поставить трал, годится он и в качестве платформы для установки различных видов вооружений, а также, может применяться в качестве дрона-камикадзе. Несомненно, вездеход может применяться в сугубо мирных целях для тех случаев, когда пребывание человека в зоне его действия небезопасно.

Наземный беспилотник «Тоша» ТХ 45СМ
Наземный беспилотник «Тоша» ТХ 45СМ

В ТАНКОВО-ШТУРМОВОЙ РОТЕ ТАНКОВОГО УДАРНО-ШТУРМОВОГО БАТАЛЬОНА ИМЕЮТСЯ ДВЕ МАЛОГАБАРИТНЫЕ БЕСПИЛОТНЫЕ ВЕЗДЕХОДНЫЕ ПЛАТФОРМЫ «ТОША» ТХ-45СМ (В СЕКЦИИ СТАРШИНЫ РОТЫ), В ДВУХ РОТАХ БАТАЛЬОНА – 4 ПЛАТФОРМЫ.