Найти в Дзене
Radio-любитель

Простенький регенеративный приемник PY20HH

Регенеративный приемник PY20HH, который представлен в этой небольшой статье содержит минимальное количество компонентов и простой в сборке. Принципиальная схема регенеративный приемник PY20HH представлена ​​на рисунке. Регенеративный приемник позволяет принимать сигналы AM, SSB и CW в диапазоне 40 м или 80 м. Настройка осуществляется с помощью конденсатора переменной емкости 3–30 пФ. Для установки точки срабатывания используется потенциометр 10 кОм (регулировка имеет решающее значение и требует некоторого опыта). Катушки входной цепи представляют собой обычные дроссели. Для диапазона 40 м индуктивность L1 может составлять от 3,3 до 3,9 мкГн, а L2 от 1 до 1,2 мкГн (C1 имеет емкость в пределах от 22 пФ до 33 пФ). Для диапазона 80 м L1 составляет от 12 до 15 мкГн, а L2 — от 3,9 до 5,1 мкГн (C1 – 56 пФ). В сети есть схема скажем так улучшенной версии этого регенеративного приемника с добавленным дополнительным усилителем низкой частоты на микросхеме. Описываемая схема адаптирована для рабо

Регенеративный приемник PY20HH, который представлен в этой небольшой статье содержит минимальное количество компонентов и простой в сборке. Принципиальная схема регенеративный приемник PY20HH представлена ​​на рисунке.

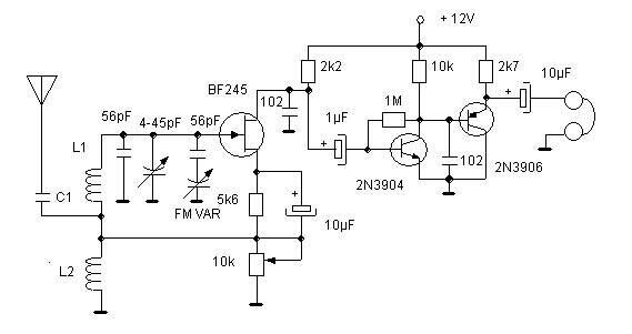
Вот такая исходная схема этого регенеративного приемника
Вот такая исходная схема этого регенеративного приемника

Регенеративный приемник позволяет принимать сигналы AM, SSB и CW в диапазоне 40 м или 80 м. Настройка осуществляется с помощью конденсатора переменной емкости 3–30 пФ. Для установки точки срабатывания используется потенциометр 10 кОм (регулировка имеет решающее значение и требует некоторого опыта). Катушки входной цепи представляют собой обычные дроссели. Для диапазона 40 м индуктивность L1 может составлять от 3,3 до 3,9 мкГн, а L2 от 1 до 1,2 мкГн (C1 имеет емкость в пределах от 22 пФ до 33 пФ). Для диапазона 80 м L1 составляет от 12 до 15 мкГн, а L2 — от 3,9 до 5,1 мкГн (C1 – 56 пФ).

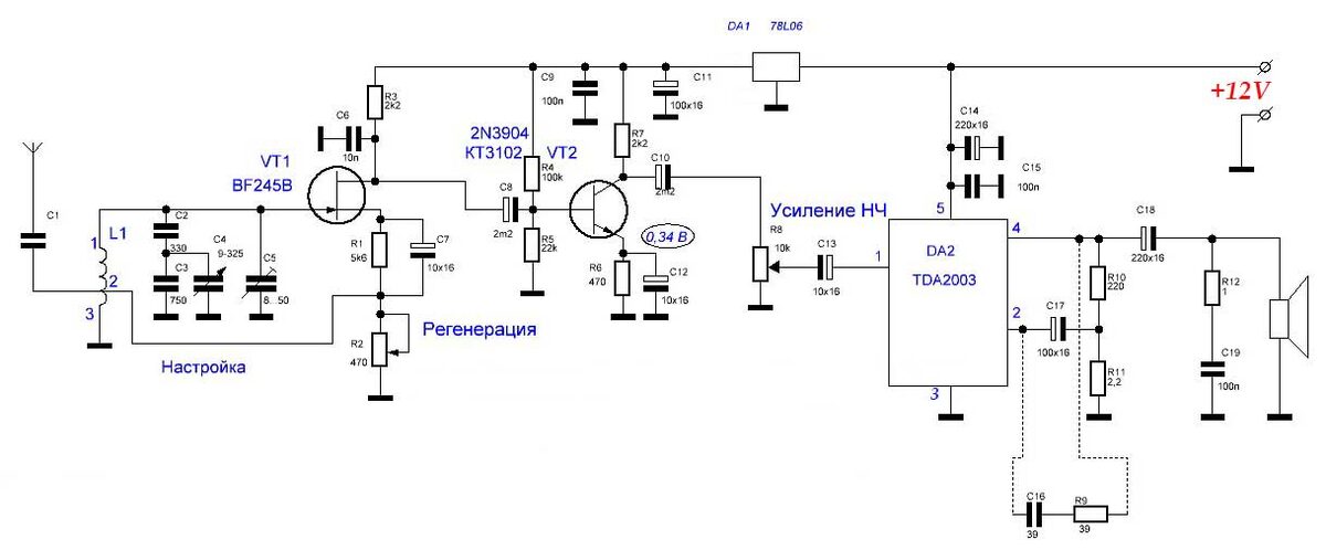
В сети есть схема скажем так улучшенной версии этого регенеративного приемника с добавленным дополнительным усилителем низкой частоты на микросхеме. Описываемая схема адаптирована для работы в любительском диапазоне 3,5 МГц. Как видно на рисунке, в исходную схему были внесены незначительные изменения, смотрим доработанную схему, которая есть в сети она представлена на рисунке.

А вот эта схема доработанного, с добавлением УНЧ
А вот эта схема доработанного, с добавлением УНЧ

В качестве регулятора уровня регенерации использован потенциометр R2 номиналом 470 Ом, в отличие от авторского - 10 кОм. Напряжение питания первых двух каскадов снижено с 12 до 6 В, также для получения более мягкого подхода к генерации.

Емкость конденсатора С6 в стоке транзистора VТ1 увеличена до 10 nF. Катушка L1 намотана на кольце Амидон Т-50-2, которая содержит 31+4 витка провода диаметром 0,6 мм и имеет индуктивность 7,2 мкГн. Настройка диапазона осуществляется с помощью конденсатора переменной емкости С4. Конденсаторы С2 и С3 растягивают диапазон на оборот ручки конденсатора С4.

Отфильтрованный звуковой сигнал со стока транзистора VТ1 поступает на каскад предусилителя низкой частоты, который выполнен на транзисторе 2N3904 или КТ3102. Усиленный сигнал с коллектора транзистора VT2 через регулятор громкости поступает на оконечный усилитель низкой частоты он собран на микросхеме TDA2003. В ходе практических опытов выяснилось, что приемник имеет достаточную неплохую чувствительность. Делал на макетной плате работает нормально для такой схемотехнике. Макетная плата не сохранилась, да и вид у ней был не очень. Есть желание еще повторить, что-то в этом плане, но пока на это нет времени есть другие проекты и их надо завершать.

Принимать станции можно с помощью антенны длиной в несколько метров провода, но желательно иметь антенну метров 20-40. Стабильность частоты вполне приемлемая, после 10 минут прогрева можно слушать станцию ​​на той же частоте в течение 15 минут. Так что для экспериментов и быть в курсе, что творится в эфире вполне интересный вариант и можно применять на практике, а также можно рекомендовать и схемы Полякова, даже сейчас они отлично работают.

-3