Добавить в корзинуПозвонить
Найти в Дзене
Меандр Радиолюбитель

Коммутатор гетеродинов для трансивера "Аматор SA612". Симуляция.

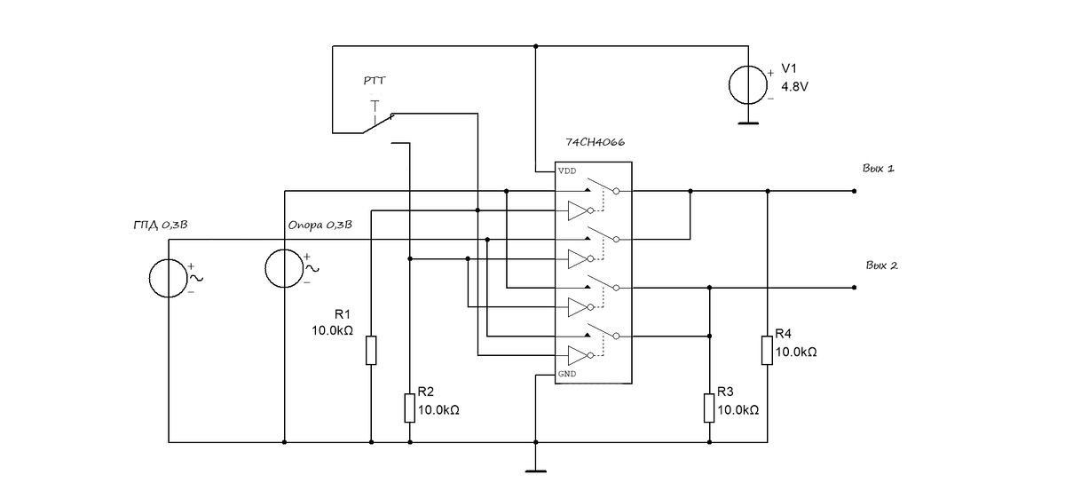
Всем доброго, вот решил применить имеющиеся микросхемки 74CН4066, покупались для приемника прямого преобразования и для самодельного SDR радио, ни первое ни второе так и не удосужился собрать (пока), и соответственно пять микробов лежат без дела.
Пока нет возможности собрать устройство хотя бы на макетке, решил реализовать задумку в симуляторе. Имеющейся микросхемы в закромах "Мультисима" не нашлось, но имеются похожие по функционалу экземпляры, на одном из таких и собрано устройство. Кстати - слово "собрано" вообще применимо к виртуальной схеме?
В симуляции результат просто афигенный, если оно будет работать в железе так же, то на новой плате трансивера "Аматор", реле будет заменено этой схемой, места там достаточно. Кроме того, само реле расположено впритык к ФЭМ, что так или иначе, влияет на ВАХ и АЧХ (будь здоров Вася) самого ФЭМ. С электронным коммутатором мы избавимся от магнитного влияния. В симуляции сигналы двух генераторов отлично переключаются между выходами устройства, а а

Всем доброго, вот решил применить имеющиеся микросхемки 74CН4066, покупались для приемника прямого преобразования и для самодельного SDR радио, ни первое ни второе так и не удосужился собрать (пока), и соответственно пять микробов лежат без дела.
Пока нет возможности собрать устройство хотя бы на макетке, решил реализовать задумку в симуляторе.

Имеющейся микросхемы в закромах "Мультисима" не нашлось, но имеются похожие по функционалу экземпляры, на одном из таких и собрано устройство. Кстати - слово "собрано" вообще применимо к виртуальной схеме?
В симуляции результат просто афигенный, если оно будет работать в железе так же, то на новой плате трансивера "Аматор", реле будет заменено этой схемой, места там достаточно. Кроме того, само реле расположено впритык к ФЭМ, что так или иначе, влияет на ВАХ и АЧХ (будь здоров Вася) самого ФЭМ. С электронным коммутатором мы избавимся от магнитного влияния.

В симуляции сигналы двух генераторов отлично переключаются между выходами устройства, а амплитуда их, даже больше, чем требуется для смесителей на микросхеме SA612. Ну больше не меньше, все подкорректируется в плате синтезатора.
Осталось дождаться приезда домой и проверить задумку в реальном железном исполнении.

Всем спасибо за внимание и до скорого!

Внимание: если вы читаете эту статью в "Одноклассниках" - знайте, весь контент внутри "Одноклассников" под авторством "Меандр Радиолюбитель", скопирован "Одноклассниками" очень хитрым способом. Все ссылки внутри статей, будут вас водить по скопированным статьям, там же в "Ок.ru". Там вы не сможете задать мне вопрос по интересующей теме, а так же, все ваши лайки/дизлайки так и останутся незамеченными мною на ресурсе с которого "ОК" это всё умыкнул. Так-что если хотите взаимодействовать с оригинальным контентом в первоисточнике, переходите по этой ссылке на мой Дзен канал и там, уже внутри канала, читайте, комментируйте, оценивайте.