Найти в Дзене
PRACTICAL ELECTRONICS

Продвинутый таймер периодического включения нагрузки

Иногда бывает необходимо периодически включать и выключать сетевую нагрузку. Вручную заниматься этим вряд ли кого устроит. Да и управлять нагрузкой порою нужно в отсутствие человека. Выполнить такую задачу сможет предлагаемый таймер-автомат. Как пример использования таких устройств – обогрев линий водоснабжения и канализации в зимнее время года и многое другое. Другой пример – отказ в работе термостата компрессионного холодильника, в результате чего либо в холодильной камере нет холода, либо мотор работает беспрерывно и вскоре сгорает. Выходом из положения (временным – до покупки термостата, или постоянным, если холодильник старой модели) может стать автомат, периодически включающий холодильник. Отличительная особенность предлагаемого таймера по сравнению с ранее опубликованными на канале – большой диапазон продолжительности выдержки, который подбором номиналов некоторых деталей можно сделать от единиц минут до нескольких дней. Этого удалось достичь благодаря применению времязадающей ц
Оглавление

Применение

Иногда бывает необходимо периодически включать и выключать сетевую нагрузку. Вручную заниматься этим вряд ли кого устроит. Да и управлять нагрузкой порою нужно в отсутствие человека. Выполнить такую задачу сможет предлагаемый таймер-автомат.

Как пример использования таких устройств – обогрев линий водоснабжения и канализации в зимнее время года и многое другое.

Другой пример – отказ в работе термостата компрессионного холодильника, в результате чего либо в холодильной камере нет холода, либо мотор работает беспрерывно и вскоре сгорает. Выходом из положения (временным – до покупки термостата, или постоянным, если холодильник старой модели) может стать автомат, периодически включающий холодильник.

Отличительная особенность предлагаемого таймера по сравнению с ранее опубликованными на канале – большой диапазон продолжительности выдержки, который подбором номиналов некоторых деталей можно сделать от единиц минут до нескольких дней.

Этого удалось достичь благодаря применению времязадающей цепи с конденсатором с двойным электрическим слоем – ионистора. В устройстве имеются два независимых регулятора, которыми устанавливают продолжительность работы и паузы.

Схема электрическая

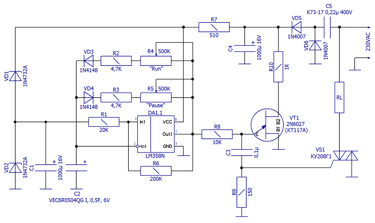
Схема электрическая принципиальная таймера периодического включения с раздельной регулировкой паузы и работы
Схема электрическая принципиальная таймера периодического включения с раздельной регулировкой паузы и работы

Основой схемы таймера является мультивибратор на операционном усилителе (ОУ) DA1, управляющий работой генератора коротких импульсов, выполненного на однопереходном транзисторе VT1 – он, в свою очередь, обеспечивает открывание симистора VS1.

Питается генератор от сети через выпрямитель на диодах VD5, VD6 с балластным конденсатором С5. Для питания мультивибратора установлен параметрический стабилизатор, состоящий из балластного резистора R7 и стабилитронов VD1, VD2.

Мультивибратор собран по известной схеме с времязадающим конденсатором С2 и независимыми цепями его зарядки (VD3, R2, R4) и разрядки (VD4, R3, R5).

Конденсатор разряжается и заряжается не полностью, а между двумя значениями напряжения (примерно 5,2 и 4,2 В), определяемого резисторами R1 и R6 и напряжением питания ОУ. Это сделано для того, чтобы не превысить рабочее напряжение конденсатора и иметь возможность реализовать малые выдержки при малом зарядном и разрядном токах.

Мультивибратор вырабатывает прямоугольные импульсы, длительность их и пауз между ними зависит от установленных сопротивлений переменных резисторов.

Когда на выходе ОУ будет напряжение, близкое к питающему (режим «Run»), начнёт работать генератор на однопереходном транзисторе. Импульсы напряжения с него будут поступать на управляющий электрод симистора – он открывается в начале каждого полупериода, и на нагрузку поступает практически все сетевое напряжение. Частота следования импульсов значительно превышает частоту сети, поэтому симистор устойчиво работает с нагрузкой в виде электродвигателя.

Поскольку для нормальной работы симистора на переменном напряжении на его управляющий электрод надо подавать импульсы отрицательной полярности? схема включения однопереходного транзистора несколько отличается от традиционной – управляющий электрод симистора подключён к эмиттерной цепи транзистора.

Когда на выходе ОУ окажется напряжение, близкое к нулю (режим «Pause»), генератор перестанет работать и симистор не откроется. Нагрузка будет обесточена.

При неработающем автомате конденсатор C2, естественно, разряжен, а сразу после включения таймера он должен зарядиться до напряжения примерно 5,2 В. Это означает, что продолжительность первого цикла «Run» будет примерно в R6/R1 раз больше установленной резистором R4.

Следует учитывать ещё одно обстоятельство, связанное с первым включением таймера в сеть, – пока заряжается конденсатор С4, устройство может работать неустойчиво. Лучше всего подключать нагрузку к таймеру через 10 с после начала его работы.

Для расчёта временных интервалов следует воспользоваться формулами: для режима «Run» – 0,1(R2+R4)C2 и для режима «Pause» – 0,1(R3+R5)C2. При указанных номиналах диапазон установки времени длительности каждого из периодов составляет ≈ от 4 мин. до 7 ч.

Детали

Максимальный коммутируемый ток составляет 10 А, определяется параметрами симистора VS1. Теплоотвод для симистора следует использовать если мощность нагрузки превышает 200 Вт.

Следует обратить внимание на тип балластного конденсатора C5, который должен быть плёночным на напряжение не ниже 400 В.

Однопереходной транзистор VT1 может быть или наш КТ117А-Г (при наличии старых запасов) или его импортный аналог – 2N6027, который если покупать, то стоит в два раза дешевле.

Возможный вариант односторонней печатной платы из фольгированного стеклотекстолита показан на рисунке ниже.

Печатная плата для схемы таймера периодического включения с раздельной регулировкой паузы и работы
Печатная плата для схемы таймера периодического включения с раздельной регулировкой паузы и работы