Найти в Дзене
Radio-любитель

КВ приемник на радиолампах с питанием 12,6 В

Всем привет, тут попалась на мой взгляд интересная схема радиоприемника на радиолампах из журнала Swiat Radio с питанием от 12 вольт. Принципиальная схема этого приемника представлена на рисунке, автор применил в нем пентоды EF80, которые могут работать как тетроды с питанием анодов напряжением всего 12,6 В. Приемник, принципиальная схема которого представлена на рисунке с тремя перестраиваемыми контурами в диапазоне 3,3–8 МГц. Между катодом и управляющей сеткой расположена экранная сетка, к которой приложено положительное постоянное напряжение. Его задача — поддержать выход электронов из катода и тем самым увеличить анодный ток до полезной величины даже при небольшом анодном напряжении порядка десятков вольт. Для ламп EF80 (E1 - E4) в приемнике она используется как исходная управляющая сетка, получается она выполняет несколько функций. Далее посмотрим на прохождение сигнала, полученный сигнал от антенны индуктивно связан катушкой L1A с входной настроенной цепью L1, C1 и C4. Далее идет

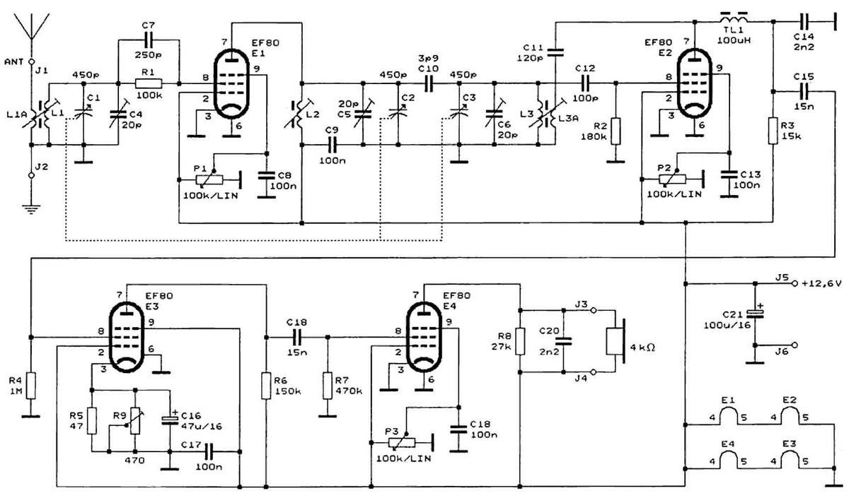
Всем привет, тут попалась на мой взгляд интересная схема радиоприемника на радиолампах из журнала Swiat Radio с питанием от 12 вольт. Принципиальная схема этого приемника представлена на рисунке, автор применил в нем пентоды EF80, которые могут работать как тетроды с питанием анодов напряжением всего 12,6 В.

Принципиальная схема приемника
Принципиальная схема приемника

Приемник, принципиальная схема которого представлена на рисунке с тремя перестраиваемыми контурами в диапазоне 3,3–8 МГц. Между катодом и управляющей сеткой расположена экранная сетка, к которой приложено положительное постоянное напряжение. Его задача — поддержать выход электронов из катода и тем самым увеличить анодный ток до полезной величины даже при небольшом анодном напряжении порядка десятков вольт. Для ламп EF80 (E1 - E4) в приемнике она используется как исходная управляющая сетка, получается она выполняет несколько функций.

Далее посмотрим на прохождение сигнала, полученный сигнал от антенны индуктивно связан катушкой L1A с входной настроенной цепью L1, C1 и C4. Далее идет усилитель высокой частоты, который выполнен на лампе Е1. Усиление регулируется потенциометром P1 путем изменения напряжения на экранирующей сетке E1. На выходе лампы E1 включен полосовой фильтр с двумя настроенными контурами L2, C5 и C2, и C3, C6 и L3.

С фильтра сигнал поступает на демодулятор, который выполнен на лампе Е2. В этом каскаде вводится положительная обратная связь катушкой L3A, что увеличивает повышенную избирательность и усиление приемника. Сила обратной связи регулируется потенциометром P2 путем изменения напряжения на экранирующей сетке Е2. Сразу хотелось добавить, что это ламповый приемник с простыми фильтрами на входе и требовать от него каких-либо мега характеристик не стоит. А в общем схема мне приглянулась, даже сейчас, правда уже очень редко, но все же собираю макеты на лампах, возможно и эту в железе воспроизведу, лампы такие есть в наличии.

Катушки L1–L3 имеют индуктивность примерно 5,5 мкГн. Они намотаны на пластиковые каркасы диаметром 6 мм с резьбовыми ферритовыми сердечниками и имеют приблизительно по 50 витков провода диаметром 0,25 мм. Катушки связи L1A и L3A намотаны на L1 и L3. L1A имеет 20, а L3A — 35 витков одного и того же провода, их мотают на том же каркасе у заземленного витка. L3A должна быть подключена с такой полярностью, чтобы обратная связь была положительной. При настройке, возможно, придется поменять выводы катушки, чтобы получить положительную обратную связь.

С анода лампы Е2 демодулированный низкочастотный сигнал с развязывающего дросселя TL1 поступает на двухкаскадный усилитель, выполненный на лампах Е3 и Е4 с выходом на наушники сопротивлением порядка 4 кОм. Громкость регулируется потенциометром P3 путем изменения напряжения на экранирующей сетке Е4.

Питание приемника осуществляется постоянным напряжением от 12 до 13 В, которое можно взять даже с аккумулятора, но не в коем случае не рекомендую питать от импульсного источника питания. Как говорится линейный источник питания для таких схем пригодится. Общий ток потребления составляет около 0,6 А, так что амперный линейный источник питания подойдет. Выложил эту статью так как мне просто интересна такая схемотехника, даже в наш век микропроцессорной техники все же интерес остался и время от времени макетирую в железе ламповые конструкции, на этом все и пока.

-2