Добавить в корзинуПозвонить
Найти в Дзене
PRACTICAL ELECTRONICS

Устройство защиты и задержки включения АС на микросхемах для УМЗЧ

Практически все современные УМЗЧ построены с использованием двухполярного источника питания и с непосредственной (без разделительного конденсатора) связью с нагрузкой. Такая структура усилителя при всех достоинствах имеет один весьма существенный недостаток – возможность появления на выходе усилителя в случае его неисправности постоянного напряжения и, следовательно, выхода из строя дорогостоящей АС. Это обстоятельство вызывает необходимость в использовании специальных защитных устройств, отключающих нагрузку при появлении на выходе усилителя постоянною напряжения. Неизбежная проблема, возникающая при создании таких узлов, состоит в определении времени их срабатывания. Позднее срабатывание чревато выходом из строя АС. Преждевременное срабатывание может отключить систему при прохождении через усилитель сигнала очень низкой частоты. Поэтому необходим компромисс при определении времени задержки срабатывания. Как показывает практика достаточно 2 с, чтобы устройство защиты не срабатывало п
Оглавление

Назначение

Практически все современные УМЗЧ построены с использованием двухполярного источника питания и с непосредственной (без разделительного конденсатора) связью с нагрузкой.

Такая структура усилителя при всех достоинствах имеет один весьма существенный недостаток – возможность появления на выходе усилителя в случае его неисправности постоянного напряжения и, следовательно, выхода из строя дорогостоящей АС.

Это обстоятельство вызывает необходимость в использовании специальных защитных устройств, отключающих нагрузку при появлении на выходе усилителя постоянною напряжения.

Неизбежная проблема, возникающая при создании таких узлов, состоит в определении времени их срабатывания. Позднее срабатывание чревато выходом из строя АС. Преждевременное срабатывание может отключить систему при прохождении через усилитель сигнала очень низкой частоты.

Поэтому необходим компромисс при определении времени задержки срабатывания. Как показывает практика достаточно 2 с, чтобы устройство защиты не срабатывало при любых нормальных звуковых сигналах, но при появлении неисправности отключало АС без её теплового повреждения.

Кроме того, известно, что при включении питания может возникать громкий щелчок, вызванный переходными процессами в усилителе. Чтобы устранить это явление, необходимо подключать громкоговорители к выходу усилителя с некоторой задержкой, достаточной для завершения переходных процессов (обычно 2…3 с) Эту функцию также возлагают на устройство защиты.

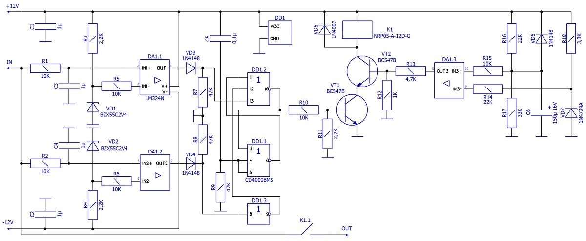
Схема электрическая

Схема электрическая принципиальная устройства защиты и задержки включения АС для УМЗЧ
Схема электрическая принципиальная устройства защиты и задержки включения АС для УМЗЧ

Технические характеристики:

Время задержки подключения АС к выходу УМЗЧ – 3 сек;
Величина постоянного напряжения на выходе УМЗЧ при котором АС отключается от его выхода – 2400 мВ;
Напряжение питания – двухполярное ±12…15В;
Ток потребления – 70 мА.

Как известно, современные динамические громкоговорители обладают очень низким активным сопротивлением (при номинальном полном входном сопротивлении 4 Ом оно составляет в большинстве случаев 1…3 Ом).

Поэтому достаточно небольшого постоянного выходного напряжения, чтобы громкоговоритель разрушился в течение короткого времени.

Также к перегрузкам АС могут привести низкочастотные паразитные колебания, возникающие, например при проигрывании коробленых грампластинок или при использовании проигрывателя с повышенным уровнем вибрации.

При включении устройства (в случае нормальной работы самого усилителя и отсутствии сигнала) на выходе компаратора на микросхеме DA1.1 появляется напряжение -15 В, а на выходе компаратора на микросхеме DA1.2 равное +15 В.

При этом на выводах 13 и 12 элемента DD1.1, который вместе с элементом DD1.2 образует RS-триггер, присутствует напряжение низкого уровня (лог. 0).

Цепь установки R9С5 обеспечивает первоначальную установку триггера в положение, при котором на выводе 10 микросхемы DD1 будет уровень напряжения высокого уровня и транзистор VT1 окажется открытым.

На выходе компаратора на микросхеме DA1.3 напряжение будет изменятся от -15 В до +15 В со скоростью зарядки конденсатора С6 через резистор R16.

Как только это напряжение достигнет уровня, достаточного для открывания транзистора VT2, сработает реле К1, которое своими контактами соединит выход усилителя с громкоговорителями.

Этим самым обеспечивается задержка в коммутации АС необходимая, чтобы устранить помехи от переходных процессов при включении усилителя.

На входе компараторов DA1.1 и DA1.2 включены фильтры нижних частот R1С3 и R2С4 (с частотой среза 40 Гц), предотвращающие срабатывание устройства на звуковых частотах.

Когда на входе устройства появляется постоянное или инфранизкочастотное напряжение оно сравнивается с образцовым (на стабилитронах VD1 и VD2). Если входное напряжение превышает образцовое, срабатывает компаратор на микросхеме DA1.1 (для положительного напряжения) или DA1.2 (для отрицательного).

На вывод 13 или 12 элемента DD1.1 поступает напряжение высокого уровня и RS-триггер переходит в другое состояние. На его выходе 10 появляется напряжение низкою уровня. При этом транзистор VT1 закрывается, реле К1 срабатывает и его контакты размыкаются, отключая тем самым АС от выхода усилителя.

Установка триггера в первоначальное состояние возможна только при повторном включении устройства защиты.

При необходимости, изменяя элементы ФНЧ и образцовое напряжение, можно получить другие пределы срабатывания защитного устройства.

Печатная плата рассчитанная на установку реле NRP05-A-12D-G показана на рисунке ниже.

Печатная плата для схемы устройства защиты и задержки включения АС для УМЗЧ
Печатная плата для схемы устройства защиты и задержки включения АС для УМЗЧ