Добавить в корзинуПозвонить
Найти в Дзене
Электроник ОПГЭ

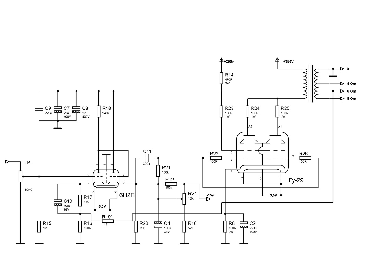
УНЧ на ГУ-29, режим А , с импульсным БП

После удачного , на мой взгляд, опыта изготовления Унч на 6П36С , решил сделать подобное на ГУ-29. Эти лампы потому, что это единственные из тех, что у меня есть, на которых можно что-то сделать на НЧ. Режим работы выходного каскада выбрал - однотактный "А". Так проще. Схема типовая. Выходной каскад решил использовать в пентодном режиме. Предварительный каскад аналогичный тому, что я использовал ранее, но убрал ПОС (положительную обратную связь), так как тут не требуется большого "размаха" напряжения сигнала. Для Гу-29 достаточно вольт 20 примерно. Смещение выходного каскада комбинированное . Причины две - первое ,"-15 V" маловато и второе, в случае отсутствия отрицательного напряжения ток ламп ограничится катодными резисторами. Корпус решил использовать от киловаттного ИБП. По габаритам подходит. Имеются вентиляционные решетки . По внешнему виду - просто черный ящик без всяких претензий . Слесарных работ , предположительно, минимум. Предварительно планирую расположение узлов. Вид

После удачного , на мой взгляд, опыта изготовления Унч на 6П36С , решил сделать подобное на ГУ-29. Эти лампы потому, что это единственные из тех, что у меня есть, на которых можно что-то сделать на НЧ. Режим работы выходного каскада выбрал - однотактный "А". Так проще. Схема типовая. Выходной каскад решил использовать в пентодном режиме.

Предварительный каскад аналогичный тому, что я использовал ранее, но убрал ПОС (положительную обратную связь), так как тут не требуется большого "размаха" напряжения сигнала. Для Гу-29 достаточно вольт 20 примерно. Смещение выходного каскада комбинированное . Причины две - первое ,"-15 V" маловато и второе, в случае отсутствия отрицательного напряжения ток ламп ограничится катодными резисторами.

Корпус решил использовать от киловаттного ИБП. По габаритам подходит. Имеются вентиляционные решетки . По внешнему виду - просто черный ящик без всяких претензий . Слесарных работ , предположительно, минимум.

-2

Предварительно планирую расположение узлов. Вид с боку.

-3

Начну с блока питания. На этот раз буду переделывать AT источник. Это от древних компьютеров. В нем нет дежурного источника 5 Вольт и нет выключателя на корпусе. Переделывать его , в принципе, проще.

-4

Переделывать буду штатный трансформатор . Все напряжения оставлю. Только , в итоге, увеличу несколько.

+5,2 V (будет 6,3) - накал.

соответственно увеличатся

+12 (+15 примерно ) - для питания схемы задержки включения.

-12 (-15) - смещение рабочей точки выходного каскада.

Предполагаю просто добавить высоковольтную обмотку. По этому, для начала, просто перематываю трансформатор без коррекции уровня штатных напряжений. То есть , после перемотки, блок питания должен просто заработать как обычно. А уж затем буду поднимать 5,2 до 6,3 V .

Выпаял трансформатор из блока питания. Грел сердечник феном до тех пор пока он точно хорошо начал шевелится в лаке его скрепляющем. Аккуратно разобрал (очень горячо - лучше в перчатках).

Штатный трансформатор намотан вот так

-5

Сматываю обмотки , но оставляю первую половину первички и экран на ней.

Мотаю как мне надо. 12 и 5 вольт намотал в один слой. 12 (добавочные к 5) мотал 0.52 (ток не большой планируется) по 4 витка. Мотал в два провода для симметрии обмоток , затем коммутировал как нужно, закрыл скотчем. 5 (6) – сдвоенным 0.8 мм по 3 витка. Мотал сразу 4 проводами 3 витка на оставшееся место от слоя 12 . Затем соединил как надо (очень внимательно).

-6

Несколько слоев скотча. Затем высоковольтную первую – 79 витков 0.48 в двух слоях с изоляцией между слоями. Опять изоляция (скотч) , по краям всех обмоток толстый скотч от исходной обмотки – что бы не проваливались верхние слои. Далее еще обмотка, слой 34 витка 0.48. Скотч, далее экран (родной) . Изоляция. Далее вторая половина первичной обмотки. 0.8 не влез, пришлось мотать 0.52 . Опять скотч. Две высоковольтных для того, что одна будет для предусилителя и экранов. Вторая как добавка для анодного выходного каскада.

-7

На фото намотан уже - осталось закрыть скотчем и установить сердечник.

Выводы 5 и 12 припаял к штатным местам трансформатора. Выводы высоковольтки в "кембрики" (изоляция от от проводов) и в воздухе - буду припаивать к будущей плате высоковольтных выпрямителей. Собрал сердечник на клей "секундный".

Теперь обмотки расположены так

-8

Впаял в схему – работает!!!. Значит намотал и соединил все удачно. Вентилятор перевернул на продувку. Что бы прокачивал воздух через усилитель.

Далее увеличил напряжение с 5,2 Вольт до 6,3 Вольт. Типовым способом неоднократно описанном в сети. Подключил для проверки лампы. Норм. По крайней мере , у всех четырех имеющихся лам, работает накал :) .

-9

Проверяю высоковольтные обмотки. С выпрямителем , с нагрузкой несколько миллиампер, большая обмотка – 278 вольт. Малая – 127 вольт. Это с включенным накалом 2 х гу29. Пробовал 127 нагрузить на 260 мА . Напряжение падает до 117 . Правда напряжение в сети завышенное. В нормальных условиях и при нормальной нагрузке , думаю, упадет сильно.

Делаю выпрямители для высокого напряжения. Схема типовая. Отдельно для каждой обмотки. Один будет питать предусилители и экранные сетки выходных ламп. Второй - добавка напряжения на аноды выходных ламп.

-10

Дроссели от какого-то импульсного источника. Точных параметров не знаю.

Размещать буду в корпусе БП. Прикинул там свободное место. В ручную макет платы нарисовал. Такую простую легче в ручную.

Вид со стороны деталей
Вид со стороны деталей

Далее зеркалю рисунок (он же для обратной стороны), керню , сверлю , рисую.

-12

Далее как обычно - травлю, лужу, паяю. Ставлю на место - подобрал стойки . Еще ставлю выключатель . Удалил из БП лишние провода. Готово.

-13

Далее самое сложное - Выходные трансформаторы. Нашел у себя какие-то очень древние блоки питания с такими трансформаторами.

-14

Железо 24х40 мм . Пластины тонкие. Должно все нормально получится. Вот шильдик с одного трансформатора

-15

Второй трансформатор аналогичный с небольшим отличием вторичных обмоток.

Обмотки с 1-ой по 5-ую оставлю , остальное смотаю. Купил немного провода 0,3 мм для домотки первички. Вторичка будет 0,8 мм , три обмотки в параллель . Количество витков следующее :

W1 = были(1100+(4*125))+добавил(350+300+250)

//хотел все по 300, но при намотке вышло так )

W2 = 55 || 55 || с отводом(43+12) +дополнительные(7+7)

Расположение обмоток :

-16

Громоздко, но вот так получилось.

Взял у коллег самодельный намоточный станочек. Он и с ручным приводом и с электромотором небольшим. Правда рассчитан он был на намотку в навал каких-то индуктивностей. Но счетчик главное есть. Первичку мотал "в навал". Просто , чтобы 300 витков ложились более-менее ровным слоем. По этому вместо 3 по 300 , получилось 350, 300 и 250. Затем пропитывал воском при помощи фена. Вторичку "виток к витку" ручным приводом. Толстый провод моторчик не осиливал. Между обмотками слой бумаги и закреплял скотчем. По краю изолентой в натяг, чтобы витки не проваливались.

-17

Собрал с зазором, проверил. При подаче 6,9 Вольт (переменки конечно) на W2 , на W1 получается 315 вольт. Считаю, что нормально. Второй трансформатор аналогично сделал.

Из опыта предыдущего усилителя, решил сделать задержку подключения электролитического конденсатора к высокому напряжению. Иначе срабатывает защита из-за большого начального тока зарядки. Точнее , это задержка для зарядки конденсатора. Схема типовая, только я добавил стабилитрон в эмиттер. Это типа компаратор с порогом срабатывания определяемым стабилитроном. Сюда же добавил элементы схемы питания и регулировку тока покоя выходного каскада. Это будет печатная плата.

-18

Полупроводники несколько экзотические по нынешним временам, но они у меня просто есть. А вообще это абсолютно не критично. Реле от бесперебойника какого-то. Тут видно, что при включении, С1 заряжается через R5 до тех пор, пока напряжение на нем не превысит напряжение стабилитрона. Реально там, конечно, не 3,9 порог. Но точность не важна. Главное, что порог (а значит и время) определяется этим стабилитроном в том числе. При прогоне в "Протеус" , задержка была порядка 25 секунд. В эти секунды , конденсатор C6 плавно заряжается через резистор R6. Затем R6 перемыкается контактами реле. Рисовал и проверял в "Протеус". Там же , соответственно, и плату создаю. Разъемов реально не делал. Вид со стороны деталей.

Вид со стороны деталей . Печатки сверху нет. Это отображение нижней стороны.
Вид со стороны деталей . Печатки сверху нет. Это отображение нижней стороны.

Обратная сторона - сторона печатки. Печать односторонняя .

-20

Далее керню, сверлю, рисую, травлю, лужу . Итог.

-21

Тут на фото плата несколько отличается. Изначально планировал стабилизацию экранного напряжения. Но из-за того, что напряжения от блока питания оказались ниже ожидаемых, упростил до того , что указано на схеме выше.

Собранная плата

-22

Напряжение пока высокое. Но , поскольку оно не стабилизировано и зависит от нагрузки и от напряжения сети, то в итоге будет значительно ниже. На фото видно, что емкость С6 большая. Это изначально попробовал 680 мкФ . Но для такой емкости, даже 25 секунд заряда мало - защита срабатывает. В итоге поставил 100 мкФ 450 V .

Теперь соберу предварительный усилитель. Навесным монтажем.

-23

К электролитическим конденсаторам подпаял пленочные. На схеме их нет, но это не помешает. Земля будет в одном месте. Под гайкой видно место для пайки. Плата задержки подключения конденсатора , цепей питания и смещения будет установлена со стороны ламп на стоечках. Собрал все на место. Много времени занимает разводка проводов.

-24

Начал выставлять ток покоя выходных ламп. Оказалось, что из имеющихся у меня четырех ГУ-29, две не рабочие. Походу им сильно досталось. Ток большой сразу устанавливается - думаю сетки сильно перегреты были и повреждены. Две лампы рабочих, но при одинаковом напряжении смещения, ток разный на 20 проц примерно. В итоге установил на одной около 100 мА , а на другой чуть больше 90 мА. Как бы компромисс. Анодное питание сильно упало. Тут две причины - и в сети в зиму упало напряжение , ну и качество блока питания тоже повлияло. В итоге при около 200 мА общего тока , напряжение на анодах порядка 340 , а питание преампа и экранных сеток до 220 упало. Подобрал резисторы ООС R19 . Сильно уменьшать их не надо. У меня при 1К возбуждалась схема. При чем где-то за пределами звукового диапазона - не слышно в колонках. Осциллографом не смотрел - заметил по току экранных сеток(там резисторы стоят). Сделал "фейс" спартанский. Простейшие резисторы и , на всякий случай, светодиод включения к +15 Вольт через 1К5 .

-25

Стоять усилитель будет не на виду, за монитором компьютера - внешний вид не важен. Регуляторы громкости, из опыта предыдущих устройств, устанавливаются раз и больше не трогаются. Звук регулирую на устройстве воспроизведения обычно . На тыльной стороне поставил разъемы колонок. Много потому, что там 4,6,8 Ом .

-26

Послушал. Мощность, неискаженная, точно значительно больше, чем на 6П36С. Звук , по моему мнению, похуже чем на 36-х . Нет какой-то сочности что ли. Возможно по тому, что , как пишут в сети, триоды добавляют гармоник четного порядка, которые приятны на слух. Хотя не уверен совсем. Но чисто субъективно - на 36-х приятнее звук.

Еще недостаток выявился. Шум вентилятора БП :) . На предыдущей конструкции БП был с малошумным вентилятором (большого диаметра), а здесь обычный. На малой громкости слушать мешает. Чувствуешь себя, как в серверной сидишь :))) . А убирать усилок куда-то под стол, как-то не очень. Все-таки горячая ламповая штуковина должна быть на просторе и легко доступна.