Найти в Дзене

🌀 Apache Kafka: Разбор работы и архитектуры

Apache Kafka — это распределенная платформа для потоковой передачи данных, которая сочетает высокую производительность, отказоустойчивость и гибкость. Используется для обмена сообщениями, потоковой обработки данных и построения систем реального времени. В этой статье мы разберем основные концепции Kafka: брокеры, топики, партиции, репликации, гарантии доставки, а также такие элементы, как лидер-реплики, фолловеры и In-Sync Реплики (ISR). Брокеры — это серверы, которые хранят и обрабатывают данные Kafka. Ранее Kafka использовала ZooKeeper для управления метаданными кластера, но в новых версиях внедрен собственный протокол KRaft (Kafka Raft), который исключает зависимость от ZooKeeper. Топик — это логическое хранилище сообщений. Каждый топик делится на одну или несколько партиций: Kafka реализует механизм репликации для обеспечения отказоустойчивости: ISR — это подмножество реплик, которые находятся в синхронном состоянии с лидером. Пример работы репликации: Kafka предлагает три уровня г
Оглавление

Apache Kafka — это распределенная платформа для потоковой передачи данных, которая сочетает высокую производительность, отказоустойчивость и гибкость. Используется для обмена сообщениями, потоковой обработки данных и построения систем реального времени.

В этой статье мы разберем основные концепции Kafka: брокеры, топики, партиции, репликации, гарантии доставки, а также такие элементы, как лидер-реплики, фолловеры и In-Sync Реплики (ISR).

⚙️ Основные компоненты Kafka

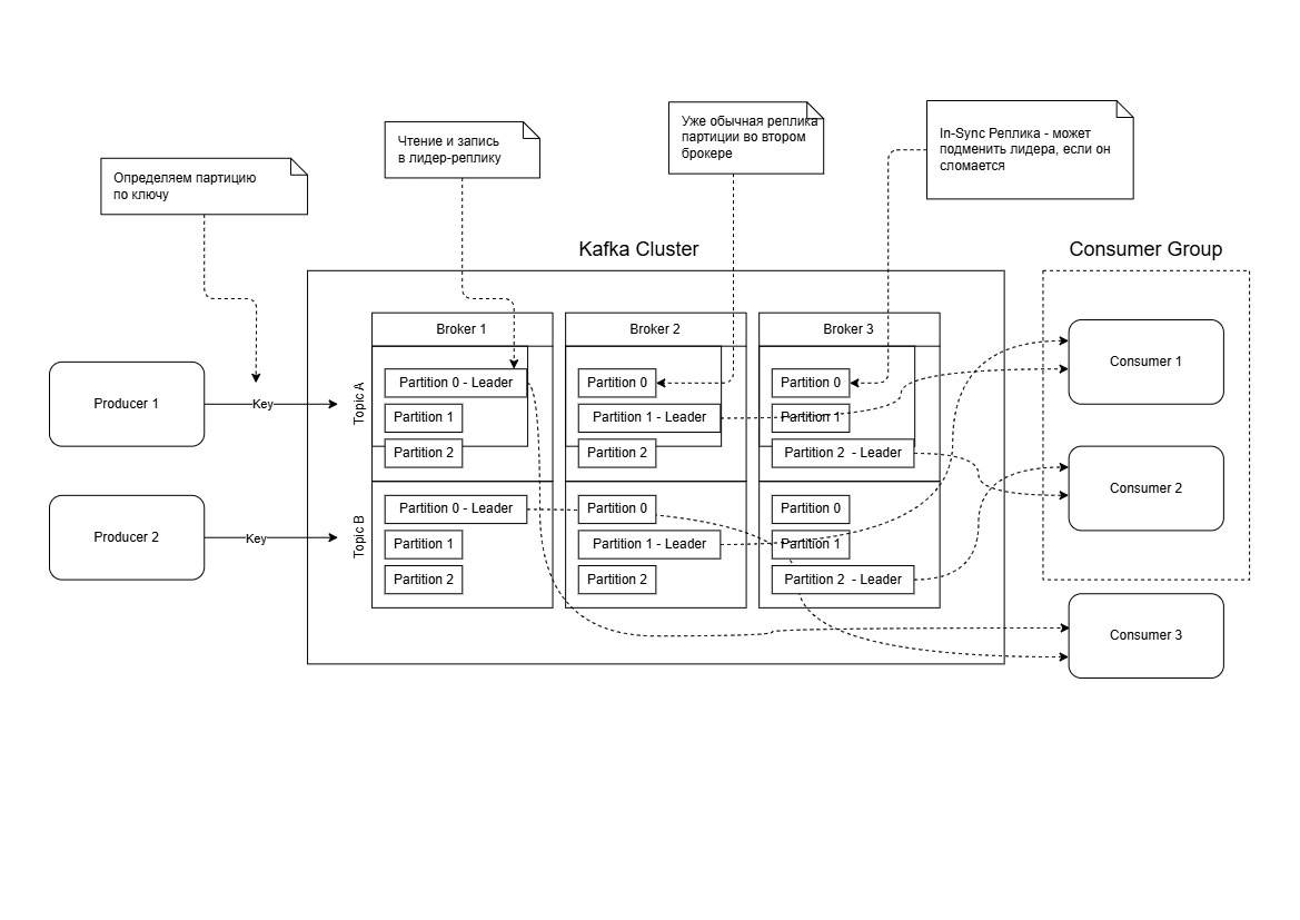
1. Брокеры (Brokers)

Брокеры — это серверы, которые хранят и обрабатывают данные Kafka.

  • Кластер Kafka состоит из нескольких брокеров, которые работают совместно.
  • Каждый брокер управляет определенным набором партиций, что позволяет горизонтально масштабировать систему.
  • При сбое одного из брокеров Kafka автоматически переназначает задачи другим брокерам, обеспечивая отказоустойчивость.

2. ZooKeeper и KRaft

Ранее Kafka использовала ZooKeeper для управления метаданными кластера, но в новых версиях внедрен собственный протокол KRaft (Kafka Raft), который исключает зависимость от ZooKeeper.

  • ZooKeeper: координирует брокеры и отслеживает состояние кластера.
  • KRaft: упрощает управление метаданными и улучшает производительность.

🗂 Топики, партиции и реплики

Топик (Topic)

Топик — это логическое хранилище сообщений.

  • Пример: топик orders может использоваться для хранения информации о заказах.
  • Сообщения в топике логически упорядочены, но в физическом смысле данные распределены между партициями.

Партиция (Partition)

Каждый топик делится на одну или несколько партиций:

  • Партиция обеспечивает горизонтальную масштабируемость.
  • Сообщения внутри одной партиции хранятся в строгом порядке, но порядок между партициями не гарантируется.

Репликация (Replication)

Kafka реализует механизм репликации для обеспечения отказоустойчивости:

  • Каждая партиция имеет одну лидер-реплику (Leader) и одну или несколько фолловеров (Followers).
  • Лидер отвечает за все операции записи и чтения.
  • Фолловеры синхронно копируют данные лидера.

In-Sync Реплики (ISR)

ISR — это подмножество реплик, которые находятся в синхронном состоянии с лидером.

  • ISR обеспечивает баланс между производительностью и отказоустойчивостью.
  • Если реплика не успевает копировать данные, она временно исключается из ISR.

Пример работы репликации:

  • Партиция orders-0 имеет 3 реплики:Лидер на Broker 1.
    Фолловеры на Broker 2 и Broker 3.
  • Если Broker 1 выходит из строя, Kafka автоматически выбирает нового лидера из ISR (например, Broker 2).

📦 Гарантии доставки (Delivery Guarantees)

Kafka предлагает три уровня гарантий доставки сообщений:

1. At Most Once (Не более одного раза)

  • Сообщение доставляется максимум один раз.
  • Возможна потеря сообщений при сбоях.
  • Подходит для случаев, где важна скорость, а не надежность.

Пример: Логи событий приложения, где потеря некоторых записей некритична.

2. At Least Once (Как минимум один раз)

  • Сообщение доставляется минимум один раз, но возможно дублирование.
  • Консьюмеры должны обрабатывать дублирующиеся сообщения.

Пример: Обработка заказов, где потеря данных недопустима, но дублирование можно устранить на уровне приложения.

3. Exactly Once (Ровно один раз)

  • Сообщение доставляется строго один раз.
  • Требует дополнительных ресурсов, реализуется с помощью транзакций Kafka.

Пример: Финансовые транзакции, где критично избежать потерь или дублирования.

🔢 Офсеты (Offsets)

Офсет — это порядковый номер сообщения внутри партиции.

  • Kafka использует офсеты для отслеживания текущей позиции чтения консьюмера.
  • Офсеты могут сохраняться:
    - Автоматически (по завершению обработки).
    - Вручную (консьюмер сам указывает, когда зафиксировать офсет).

⚰️ Мертвые очереди (Dead Letter Queues)

Dead Letter Queue (DLQ) — это топик, в который отправляются сообщения, которые не удалось обработать.

  • Используется для отладки и анализа ошибок.
  • Консьюмеры могут повторно обработать сообщения из DLQ после исправления ошибок.

Пример: Сообщение с ошибкой десериализации помещается в DLQ для дальнейшего анализа.

🌊 Батчинг vs Стриминг

Батчинг (Batching)

  • Сообщения обрабатываются пакетами.
  • Уменьшает сетевые издержки.
  • Подходит для систем, где небольшая задержка допустима.

Стриминг (Streaming)

  • Сообщения обрабатываются по мере поступления.
  • Используется для систем реального времени.

🗄 Kafka Schema Registry

Schema Registry управляет схемами данных, которые используются продюсерами и консьюмерами для сериализации/десериализации сообщений.

  • Поддерживает форматы Avro, Protobuf, JSON.
  • Гарантирует совместимость схем (backward, forward).

Подробнее в статье "Как мы Schema Registry для Kafka настраивали, и что могло пойти не так…" от АльфаСтрахование

💡 Как всё это работает вместе: Пример

  1. Продюсер отправляет сообщение:Сообщение (orderId=123, amount=100.0) записывается в топик orders.
    Kafka выбирает партицию (например, orders-0) и отправляет данные на лидер-реплику (например, Broker 1).
  2. Репликация данных:Лидер реплицирует сообщение фолловерам (Broker 2 и Broker 3).
    Сообщение считается зафиксированным, когда все ISR подтверждают запись.
  3. Чтение консьюмером:Консьюмер читает данные из лидера партиции.
    После успешной обработки офсет фиксируется, предотвращая повторное чтение.
  4. Сбой брокера:Если Broker 1 выходит из строя, Kafka назначает нового лидера из ISR (например, Broker 2).
  5. Использование DLQ:Сообщение с ошибкой обработки отправляется в Dead Letter Queue.

📌 Вывод

Apache Kafka — это мощная платформа для работы с потоками данных, которая обеспечивает гибкость и надежность. Механизмы репликации, гарантии доставки и управление офсетами делают Kafka идеальным решением для задач обработки данных в реальном времени.

Если вы разрабатываете систему, где важны высокая доступность, отказоустойчивость и масштабируемость, Kafka станет незаменимым инструментом.