Найти в Дзене
PRACTICAL ELECTRONICS

Малогабаритный кнопочный выключатель постоянного тока

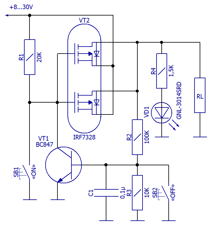
Механические выключатели при коммутации больших токов ненадёжны и недолговечны, поскольку контакты загрязняются, перегреваются, обгорают и выходят из строя. На помощь приходит электроника. О том, как сделать надёжный и малогабаритный электронный выключатель, и рассказано в предлагаемой публикации. Для коммутации сильноточной нагрузки (до 8 А), питающейся от источника постоянного тока, можно ис­пользовать миниатюрный электронный выключатель, конструкция которого описана ниже. Подача напряжения на нагрузку осуществляется кратковременным нажатием на кнопку SB1 «ON», а отключение – нажатием на кнопку SB2 «OFF». На транзисторной сборке VT2 собран электронный ключ, транзистор VT1 – управляющий. Конденсатор С1 нужен для повышения помехоустойчивости устройства. Сборка IRF7328 состоит из двух ключевых mosfet-транзисторов с p-каналом, в схеме они включены параллельно. Каждый из этих транзисторов имеет сопротивление канала в открытом состоянии 0,02...0,08 Ом и обеспечивает коммутацию постоянного
Оглавление

Применение

Механические выключатели при коммутации больших токов ненадёжны и недолговечны, поскольку контакты загрязняются, перегреваются, обгорают и выходят из строя. На помощь приходит электроника. О том, как сделать надёжный и малогабаритный электронный выключатель, и рассказано в предлагаемой публикации.

Для коммутации сильноточной нагрузки (до 8 А), питающейся от источника постоянного тока, можно ис­пользовать миниатюрный электронный выключатель, конструкция которого описана ниже.

Схема электрическая

Схема электрическая принципиальная малогабаритного кнопочного выключателя постоянного тока
Схема электрическая принципиальная малогабаритного кнопочного выключателя постоянного тока

Подача напряжения на нагрузку осуществляется кратковременным нажатием на кнопку SB1 «ON», а отключение – нажатием на кнопку SB2 «OFF». На транзисторной сборке VT2 собран электронный ключ, транзистор VT1 – управляющий. Конденсатор С1 нужен для повышения помехоустойчивости устройства.

Сборка IRF7328 состоит из двух ключевых mosfet-транзисторов с p-каналом, в схеме они включены параллельно. Каждый из этих транзисторов имеет сопротивление канала в открытом состоянии 0,02...0,08 Ом и обеспечивает коммутацию постоянного напряжения до 30 В и ток до 8 А.

При подаче на вход питающего напряжения транзистор VT1 будет закрыт, поскольку конденсатор С1 разряжен. Напряжение на резисторе R1 является управляющим для микросхемы, а так как ток через транзистор VT1 практически не протекает, то и напряжение на R1 близко к нулю, поэтому полевые транзисторы сборки закрыты и напряжение на выходе выключателя отсутствует. Такое состояние является устойчивым, и устройство может находиться в нем неограниченное время.

Если кратковременно (доли секунды) нажать на кнопку SB1, то на резисторе R1 появится напряжение, полевые транзисторы откроются и питающее напряжение поступит на нагрузку.

Ток через резистор R2 зарядит конденсатор С1, напряжение на базе транзистора VT1 повысится, и он откроется. На резисторе R1 будет напряжение уже не зависимо оттого, нажата кнопка SB1 или нет. Это состояние устройства также устойчиво.

Чтобы отключить нагрузку, надо кратковременно нажать на кнопку SB2, при этом транзистор VT1 закроется, полевые транзисторы сборки VT2 также закроются и нагрузка обесточится, т.е. устройство вернётся в исходное состояние.

Кнопка SB1 имеет приоритет по отношению к кнопке SB2. Если нажать обе кнопки одновременно, то выключатель будет находиться во включённом состоянии.

Устройство очень экономично, поскольку в выключенном состоянии тока оно практически не потребляет (только токи утечки), а во включённом – потребляемый ток составляет доли миллиампера. При исправных деталях устройство налаживания не требует.

Поскольку сопротивление канала полевых транзисторов зависит от управляющего напряжения затвор-ис­ток, то падение напряжения на них зависит от питающего напряжения. Так, при токе 2 А и напряжении 5 В падение напряжения между входом и выходом устройства оказалось равным 75 мВ, а при напряжении 12 В и таком же токе – 55 мВ.

Конструкция и детали

Для уменьшения габаритов электронного выключателя в конструкции были применены компоненты для поверхностного монтажа (SMD): транзистор BC847, резисторы и конденсатор 1206. Кнопки годятся любые малогабаритные, с самовозвратом, например, ПКН-155, работающие на замыкание.

Если требуется коммутация более высоких токов, то в этом случае взамен сборки VT2 можно применить полевые транзисторы IRFR5505 или IRF4905, тогда коммутируемый ток можно увеличить до 15 A и более.

Вариант печатной платы для схемы показан на рисунке ниже. Дополнительно в схеме предусмотрен светодиод, для индикации включённого состояния схемы.

Печатная плата для схемы малогабаритного кнопочного выключателя постоянного тока
Печатная плата для схемы малогабаритного кнопочного выключателя постоянного тока