Добавить в корзинуПозвонить
Найти в Дзене
PRACTICAL ELECTRONICS

Регулятор яркости галогенок с высоким КПД

С всеобщим распространением сверхъярких светодиодов для осветительных приборов, галогеновые лампы накаливания низкого давления стали применяться намного реже. На таких лампах изготавливали дизайнерские люстры и светильники, благодаря их малому габариту при высоком световом потоке. Наряду со светодиодами галогеновые лампы применяются в прожекторах, авто и мототехнике с питанием 12 В. В этой публикации предложена схема высокоэффективного регулятора яркости для 12-ти вольтовых галогеновых ламп. Такой регулятор может найти применение в качестве диммера для комнатного освещения. Регулировка яркости осуществляется широтно-импульсной модуляцией с КПД близким к максимальному. Такая регулировка для галогеновых ламп имеет некоторые особенности, о чём далее. Схема содержит сдвоенный интегральный таймер ICM7555 (микромощный КМОП-вариант широко известного 555/КР1006ВИ1) и 30-амперный n-канальный полевой транзистор VT1. Первый таймер сконфигурирован как генератор меандра с частотой 40 кГц (выбор сто
Оглавление

Назначение

С всеобщим распространением сверхъярких светодиодов для осветительных приборов, галогеновые лампы накаливания низкого давления стали применяться намного реже. На таких лампах изготавливали дизайнерские люстры и светильники, благодаря их малому габариту при высоком световом потоке. Наряду со светодиодами галогеновые лампы применяются в прожекторах, авто и мототехнике с питанием 12 В.

В этой публикации предложена схема высокоэффективного регулятора яркости для 12-ти вольтовых галогеновых ламп. Такой регулятор может найти применение в качестве диммера для комнатного освещения.

Регулировка яркости осуществляется широтно-импульсной модуляцией с КПД близким к максимальному. Такая регулировка для галогеновых ламп имеет некоторые особенности, о чём далее.

Схема электрическая

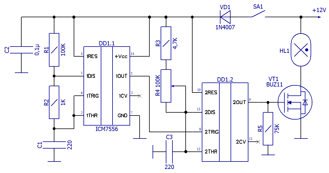
Схема электрическая принципиальная регулятора яркости для 12-ти вольтовых галогенок с высоким КПД
Схема электрическая принципиальная регулятора яркости для 12-ти вольтовых галогенок с высоким КПД

Схема содержит сдвоенный интегральный таймер ICM7555 (микромощный КМОП-вариант широко известного 555/КР1006ВИ1) и 30-амперный n-канальный полевой транзистор VT1.

Первый таймер сконфигурирован как генератор меандра с частотой 40 кГц (выбор столь высокой частоты обусловлен тем, что при более низких частотах спираль лампы может «запеть», что резко уменьшит её ресурс).

Второй таймер – ждущий мультивибратор с регулируемой резистором R4 длительностью импульсов.

Благодаря широтно-импульсному управлению КПД устройства близок к 100% при любой яркости свечения.

Ниже показана печатная плата для схемы регулятора.

Печатная плата для схемы регулятора яркости для 12-ти вольтовых галогенок с высоким КПД
Печатная плата для схемы регулятора яркости для 12-ти вольтовых галогенок с высоким КПД